新浪新闻 国内

中央军委政法委今年有新任务:40天上线俩重要平台

新浪综合

关注

原标题:中央军委政法委今年有新任务

不到两个月,两个涉军举报平台相继上线。

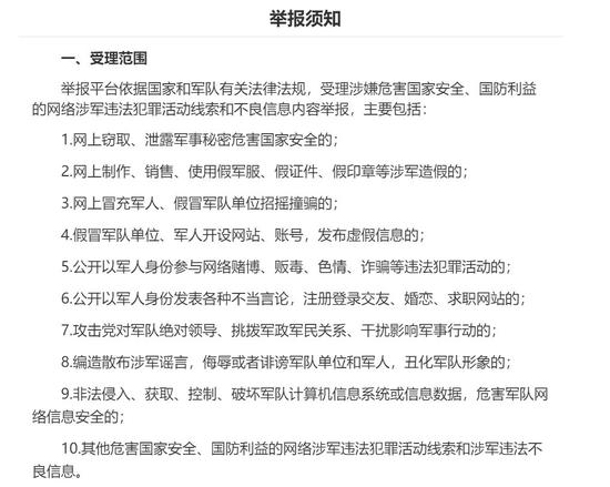
最新的是今年1月1日正式上线运行的网络涉军违法犯罪和不良信息举报平台(网址http://www.PLA110.cn);此前,去年11月19日,网络涉军举报平台正式上线运行。

政知见(微信ID:bqzhengzhiju)注意到,两个平台主办方不一样,前者是由中央军委政法委员会保卫局组织建设;后者由中央军委政治工作部网络舆论局指导、中国军网负责运维。

40天上线俩平台

看来,中央军委政法委保卫局一些同志元旦也休息不了。毕竟刚上线的项目,有好些工作需要维护。

大概有人要问了,这个来头挺大的平台,究竟是做什么用?

直接上截屏 ↓↓↓ 

而去年11月上线的网络涉军举报平台(http://www.81.cn/jubao/index.htm),举报对象共分四个类别:

网站/平台

新媒体账号

涉军有害信息

军队人员违规上网

那么,上述四类举报对象做了什么事会面临被举报?举报平台一一进行了说明。老规矩,看图便知。

看出来了吧,中央军委政法委组建的平台,涵盖了利用网络进行一系列涉军骗局、违法行为,而中国军网负责承接的平台,侧重的是网上违法发布涉军信息。

政知君发现,两个平台上,用户都可通过实名、匿名两种方式进行举报。其中,实名举报将验证个人的手机。

中央军委政法委组建的平台上还标明,限制每台计算机每天最多提交10次举报。对举报情况属实,在查办案件中发挥重要作用的,将按有关规定给予举报人奖励。

教你识别假冒军人

政知见(微信ID:bqzhengzhiju)注意到,一直以来,不法分子冒充军人骗财骗色的报道屡见不鲜。不需佐证,此行为不但严重影响了军人的形象,同时给民众带来了财产损失甚至是生命危险。但现实生活中,由于军人身份的特殊性,行骗过程中的确容易让不明真相的民众上当。

那么,如何识别这些假冒分子便成为很重要的方法论。1月1日开通的网络涉军违法犯罪和不良信息举报平台还专门发了文章 ↓↓↓ 

“军报记者”微信公号也曾专门总结了甄别方法,政知君在此摘录了几条供读者充当“放大镜”。

1、头型

“站如松,坐如钟”用来形容军人再合适不过。注重仪容仪表的军队人员往往不需要着军装也散发着军人气质。此外,奇装异服、染发烫发一类的装束在我军中同样是不允许的。那么头型,也就成了辨别真假军人一个最明显的特征。

《中国人民解放军内务条令》规定:军人非因公外出应当着便服。所以,当看到有人穿军装公然出入网吧、酒吧和其他公共场合并且做出出格的行为时,便有理由怀疑他的真实身份。

一般军人都会严格遵守部队的保密规定,喜欢吹嘘卖弄、透露所谓“内部消息”的,往往需要打个问号。此外,出于保守军事秘密的目的,军队对军人使用互联网、智能手机有一系列详细的规定。若发现有人随便将自己的军装照放到网络中宣传,身着军装在微博、微信上高调征婚、交友、招兵、招生、招商,这样的人一般都是在假冒军人进行诈骗。

在军改之前,这些涉军案件经常是由总政治部相关部门负责,全军政法委主要职能由总政治部承担。因其特殊的架构安排,军队的政法委以前非常低调。2007年,中央军委决定将全军团级以上单位的临时性的“政法工作领导小组”改为“政法委员会”,在军委总部层面设立有“全军政法委员会”。

军改之后,军委政法委直属于中央军委,统一领导军队法院、检察院和保卫部门。原先属于总政治部的相关部门,均划归军委政法委直管。

政知见(微信ID:bqzhengzhiju)注意到,升格后的军委政法委也行动频频,前不久媒体报道,为尽快破获多起假冒军人犯罪案件,由中央军委政法委保卫局联合公安部刑侦局,共同成立了军地联合指挥组,并在全国范围内进行了打击涉军造假的专项行动。

这次,中央军委政法委保卫局又拓展了工作范围,开设网上举报平台,力图发动广大群众,使打击涉军造假的行动向纵深开掘。

如果说保卫局是军改划转的一个部门的话,那么,中央军委政治工作部网络舆论局作为新成立的部门,在军改后多次被媒体披露。

实际上,这样一个部门也侧面反映了我军在网络传媒发达的今天,对于涉军网络舆情的重视。

政知君注意到,军改方案公布后,2016年上半年中央军委印发《关于进一步加强军队信息安全工作的意见》,明确强调要坚决维护网上意识形态安全,守住网上舆论斗争的新阵地。意见印发后不久,2016年6月,军队各大单位、军委机关网络舆论工作相关部门领导,军队网站、新媒体账号和院校有关机构负责人还齐聚南昌陆军学院,深入学习领会习主席关于加强网络舆论工作重要决策指示,集中研究推进军队网络舆论工作思路举措,明确当前重点工作任务。

如此背景下,政知君注意到,举报平台的上线并不是网络舆论局和军网(军报)第一次合作。2016年底,军报与中央军委政治工作部网络舆论局还联合开办了一个名为“过好网络关时代关新探索新实践”的专栏,集中介绍一些部队打好网络意识形态主动仗进攻仗、利用“互联网+”创新政治教育方式等经验做法。其中称,“政治工作过不了网络关,就过不了时代关。”

公开履历显示,第一任军委政工部网络舆论局局长由张玉堂大校担任。2017年7月,张玉堂再次履新调任中央军委政治工作部宣传局局长。

目前,接替张玉堂任网络舆论局局长的是郭树林。郭树林在军改前曾任原总政治部宣传部副部长、总政治部副秘书长等职。