曾被央视表扬的维权名人,被法院悬赏执行成“资深老赖”
环球时报
【记者/王梅梅 统筹/纪欣】今日(12月23日),大白新闻(微信ID:dabaixinwen)从多个渠道获悉,在北京市西城区人民法院近日签发的一则关于“围剿”全国法院失信被执行人(即俗称的“老赖”) 的悬赏公告中,被执行人汪海洋是曾被央视和人民网形容为知名的维权名人。因其在多起诉讼中败诉后却长时间不履行法院判决成为“资深老赖”。


(悬赏内容第一条更为:协助执行部门在北京市范围内查找到被执行人汪海洋的,申请人给予提供线索者人民币2000元奖励。)
法院悬赏“围剿老赖”
今天,大白新闻联系到悬赏公告申请人朱某某,对方表示,近日,自己已经向北京市西城区人民法院提出悬赏申请,并获得法院同意。法院将对汪海洋采取强制执行措施。
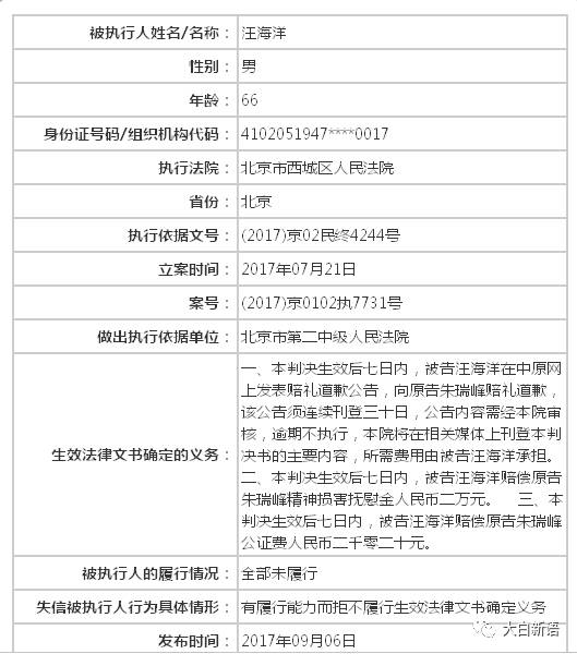
下午,大白新闻从相关渠道证实,该悬赏公告确为北京市西城区法院于12月19日做出的,文件编码为171221-135445-1232-465-745275。公告中称,如果为申请人朱某某提供汪海洋的相关线索,可获得2000元到6000多元不等的奖赏。
随后,大白新闻在最高人民法院全国法院失信被执行人名单信息公布与查询系统上看到,汪海洋名列其中,成为“老赖”。


最高人民法院官网截图
多次在网上发表诋毁性言论而败诉
大白新闻从裁判文书网上了解到,此前汪海洋因多次在网上发布侮辱、诋毁别人的言论,被多人起诉,但均败诉,相关案件仍在执行中。



2013年4月22日,河南省郑州市金水区人民法院民事判决书显示,2011年8月,汪海洋发布多条网贴,涉及诈骗、乱伦、包养情人等诽谤程某某的言论,构成侵害名誉权,需赔偿程某某精神抚慰金2000元。
2013年5月20日,江西省上饶市中级人民法院判决书显示,上诉人汪海洋(原审被告)因不服江西省鄱阳县人民法院的一审判决向市人民法院上诉。经审理查明,二审法院判决,因汪海洋先后于2011年4月25日,5月7日在某知名网站发布侵害陈某某(原审原告)民事权益的帖子,维持一审判决,并支付陈某某精神损害抚慰金3000元。
2014年3月21日,河南省郑州市中级人民法院民事判决书显示,上诉人汪海洋(原审被告)因不服河南省郑州市金水区人民法院一审判决向市中级人民法院提起上诉。经审理查明,二审法院判决,2012年6月24日,汪海洋发帖丑化王某某(原审原告),维持一审判决,并支付王某某神损害抚慰金2000元。
......
根据朱某某提供的相关资料,2017年12月21日,北京市西城区人民法院发布两份公告显示,汪海洋分别于2013年2月5日,2012年12月12日在网上发布侮辱、诋毁朱某某的视频及贴文,被判赔偿朱某某共计60000元,但汪海洋不履行判决书,法院强制刊登判决书内容。


汪海洋曾是央视、人民网点名的维权名人

汪海洋(右)接待求助者
据媒体报道,以前的汪海洋是一名备受人拥戴的“委托代理人”。自从帮一名律师状告河南省司法厅,最终胜诉之后,汪海洋就建立了自己的“公民维权热线”,很多人曾求助于他为自己“伸冤”。
2006年,央视某社会故事栏目主持人曾评价:“说起汪海洋,这也是个‘神人’,其人‘神’就‘神’在法院还未下判决,他就预知了判决结果,而且不止一次。”
当时,正春风得意的汪海洋用“刁民”一词形容自己,他说,“在有些当官的看来,我不仅是一个刁民,还是头号刁民,可我老汪‘刁’得有路数,像我这样的刁民应该多多益善。”彼时的“刁民”还是一个褒义词,汪海洋也一度非常自豪。