大家都在哀悼余光中 却没注意这位开国将军走了
长安剑
原标题:大家都在哀悼余光中,没人注意又一个开国将军走了……
导语
长安君(ID:changan-j):今天,中国互联网被“乡愁”刷屏了。人们在怀念台湾岛上一个怀念家乡的老作家去世。余光中,“乡愁”……牵动着我们的心。
可是,这片神圣的土地上,不仅仅有“乡愁”,还有更动人心魄的东西,有一种壮怀激烈的情怀。有一则消息在网上没有引起关注,可此人的离世,更触痛我们的心弦,特别是在我们纪念南京大屠杀80周年的日子……
2017年12月13日15时,“拽着马尾巴参加长征的”开国将军李布德因病医治无效于在北京逝世,享年98岁。截至目前,开国将军仅存21人。
2017年12月13日15时,开国将军李布德因病医治无效于在北京逝世,享年98岁。
公开资料显示,李布德出生于1919年9月,四川营山人,曾任中国人民解放军山西省军区政治委员。新中国成立后,他历任中国人民志愿军师政治委员,军政治部副主任、主任,济南军区军政治部主任、副政治委员,要塞区政治委员,军政治委员。1970年任山西省军区政治委员。1955年授少将军衔。
截至目前,开国将军仅存21人。
“只要是革命工作,干什么都可以”
1933年,红四方面军来到了李布德的家乡,14岁的他成了儿童团一名少先队员,接着就告别父母,参加了红军独立团。以后独立团编入红27师,聪明伶俐又有过几年私塾底子的他在师部当了一名通讯员,随后又转到许世友当师长的25师73团。
1934年,红四方面军反六路围攻胜利后,团长又让天资聪慧有文化的李布德做了一名侦察员,挎上了驳壳枪。在红军中背驳壳枪是一种荣誉,也是一名特种兵的标志,这一年他才15岁,这一年也是红军长征的开始。
以后,小有文化和才气的李布德又当测绘员(画山像,类似于军事地图)和基层书记员。1935年,李布德因腿病住院治疗,在红军长征到阿坝和天全后,他一直做书记员。
1936年,李布德因工作表现突出被选送到红军总部,副参谋长李达问他:“小鬼,你愿干好动还是好静的工作?”李布德回答:“只要是革命工作,干什么都可以。”
李副参谋长把他带到机要科长曹广华面前,说:“这是咱们红军中的秀才。”他当上了译电员,在红军总部,他的工作表现和良好技术得到了总部首长特别是朱总司令的好评,三大主力红军会师后,李布德又调到红二方面军总部担任译电员。
在红军中,译电员虽然不直接参加战斗,但首长运筹帷幄,指挥全局,译电员的工作不仅技术要求高,工作量大,而且常常吃不好饭,睡不好觉,战斗紧张时,特别是转移和战斗空隙,战斗部队战士可睡觉休息,可这却正是译电员最忙的时候,他们是首长的眼睛和耳朵,也是战争机器的神经。
李布德佩戴着长征胜利80周年纪念章 图/山西晚报
穿自己打的单薄毛衣、
拽着马尾巴过了长征“鬼门关”
1936年2月,李布德在红九军当文书,只有16岁的他,已经参加红军三年多了。第三次过草地前,他们要翻越“万年雪山”党岭山。
党岭山位于现在四川甘孜藏族自治州境内,主峰海拔5400多米,积雪终年不化,气候变化无常,时而狂风呼啸,时而暴雨如注,被人们称为“鬼门关”。
“先头部队白天翻越党岭山时,因为受到狂风暴雪的袭击,损失较大,所以我们决定夜间翻越。” 此前接受媒体采访时,李布德曾说,翻党岭山时,他们没有军装,只穿着自己捻线打出的单薄毛衣就开始行军,准备翻越冰冷严寒的雪山。
山势险峻、悬崖陡峭、冰雪覆盖着整个党岭山。李布德跟着大部队来到党岭山脚下,黄昏时分,部队出发了。
李布德回忆说,他们连行进在大部队中间,连长在前头带队,他跟着指导员断后。队伍借着冰冷微弱的月光,踩着前面趟出的雪印,一个紧跟一个,宛如一条银蛇踏着蜿蜒崎岖的雪路向上摸索前行。
刚开始走时,战士们的情绪还十分活跃,行军速度也比较快,掉队的也少。可是,越往上爬,积雪越厚,风雪越大,空气也越稀薄,人的体力消耗也随之增大。行军速度减慢,有人开始吃不消,掉队了。
翻越党岭山(图片源于网络)。
李布德说,有个和他年龄相仿的小战士,一瘸一拐、一步一喘慢慢掉下队来停在路旁。指导员赶忙上前扶着他说:“不能停,我搀着你,快走,停下来会被冻死的。”边说边从这位小战士身上摘下长枪,背在自己肩上,扶着他继续前进。
夜越来越深,风越刮越紧,雪越下越大,战士们个个都变成了雪人,在雪山上缓缓行进。不断有战士掉队。又一个战士掉队了,指导员上前拍拍他的肩膀说:“咬咬牙,坚持坚持,不然会被冻死的。”说着,又要帮这位战士背枪。
李布德说,当时,指导员身上已经扛着两支长枪了,不能把他累垮啊。我就跑上前去,把枪拿过来,背在了自己身上。枪虽然不重,但当时只有十几岁的我年小体弱,而且又累又饿,多背一杆枪,还要在雪地里前行,顿时眼冒金星,气喘吁吁,必须使出全身的力气才能迈出一步。
跟在我旁边的指导员说,小李,抓住马尾巴。话音未落,马尾巴已递到我手里,我紧紧抓住马尾巴,踩着马蹄印,跄跄踉踉走了一段,人借马力,才缓过劲来。
李布德将军生前照片 摄影:刘学红
越往上爬,山势越陡,道路越滑,好多战士的双脚冻得失去知觉,甚至走一步跌一跤。有的战士摔进了深谷,有的战士滑入了雪坑,还有的战士硬挺挺冻死在路旁。
就在接近山顶时,战士小张突然摔倒在雪地里,不省人事,指导员急忙把他抱在怀中,伸手一摸,浑身冰凉,赶快拿了床棉被盖在他身上。
过了一会儿,小张苏醒过来,但气息微弱,看着指导员和战友们焦急的脸庞,他说:“指导员,你们走吧,不用管我了,别连累了队伍行军。”指导员坚定地说:“这是什么傻话,我们就是抬也要把你抬下雪山。”
于是,战士们互相搀扶着艰难地站立起来,继续缓缓前行。就这样,凭借坚强的意志,战胜了严寒、饥饿和死亡的威胁,李布德和战士们一起翻过了风雪弥漫的“鬼门关”党岭山。
“开国将帅”仅存21人,今年逝世11位
李布德将军的逝世,意味着开国将军又陨一员。截至目前,开国将军仅存21人。
李布德将军生前照片 摄影:刘学红
自1955年至1965年间,我国共授予或晋升10名中华人民共和国元帅、10名中国人民解放军大将、57名上中国人民解放军上将、177名中国人民解放军中将和1360名中国人民解放军少将。
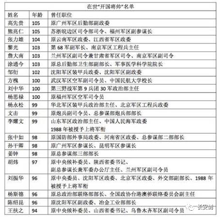
目前“开国将帅”目前尚存21人:元帅、大将、上将、中将均已过世,21名健在者均为少将,他们基本都是在红军时期就参加革命,平均年龄已近百岁。
李布德将军离世前,今年已先后有11位“开国将帅”陨落。
他们是104岁的原军委炮兵学院政委廖鼎琳,101岁的原第二炮兵部队副司令员盛治华,103岁的原铁道兵副政委兼政治部主任王贵德,101岁的国防科技大学原副校长张志勇,100岁的原武汉军区副政委任荣,103岁的原武汉军区空军政治部主任魏国运,100岁的原南京军区司令员向守志,101岁的原南京军区副政委张玉华,102岁的中纪委驻中国科学院纪检组原组长、党组成员钟炳昌,106岁的原海军高级专科学校政治委员殷国洪,106岁的第二军医大学原副政委方震。
从2010年至今,每年开国将军的陨落数量都在两位数以上,分别是2010年的29人,2011年的25人,2012年的14人,2013年的10人,以及2014年的14人,2015年的20人,2016年的10人。