新浪新闻 国内

中央层面首次发文 你的办公室符合中央规定吗?

新浪综合

关注

来源:政知见微信公众号

原标题:史上首次发文!您办公室符合中央规定么?

12月11日,一周工作日的第一天,中共中央办公厅、国务院办公厅印发的《党政机关办公用房管理办法》正式披露。

政知见(微信ID:bqzhengzhiju)注意到,这是第一次从中央层面颁布《党政机关办公用房管理办法》(以下简称《办法》)。

要说起办公用房相关规定,以前也有过,例如2014年底,国家发改委、住建部发布的《党政机关办公用房建设标准》,不过这是针对建设标准的;说起管理办法,像重庆、江苏、甘肃、宁夏、广西、黑龙江等省级政府,西安、宁波等地方都出台过。

但!是!像中央这么高规格、全面的管理规定,还是第一次。

两个“动态调整”

新公布的《党政机关办公用房管理办法》中,也提到了《党政机关办公用房建设标准》。

《办法》第十条规定,党政机关办公用房配置应当严格执行相关标准,从严核定面积。具体来说,要求国家发改委会同住建部、财政部,制定和完善党政机关办公用房建设标准,并实行标准动态调整。

也就是说,党政机关办公用房配置的标准是党政机关办公用房建设标准,而后者不是一成不变的,是不断“制定和完善”的,处于“动态调整”中。

说到党政机关办公用房配置,《办法》中明确说,配置方式包括调剂、置换、租用和建设。政知见(微信ID:bqzhengzhiju)捡重点说,在置换方面,置换所得收益按照非税收入有关规定管理,同时,不得以置换名义量身打造办公用房,不得以未使用政府预算建设资金、资产整合等名义规避审批。

此外,无法调剂或者置换解决办公用房的,可以面向市场租用,但任何单位不得以变相补偿方式租用由企业等单位提供的办公用房。这里还有一个“动态调整”,就是各级财政部门会同机关事务管理部门,制定本级党政机关办公用房租金标准,并实行标准动态调整。

还有一种配置方式是“建设”,无法调剂、置换、租用办公用房,或者涉及国家秘密、国家安全等特殊情况的,可以采取建设方式解决。

说完了针对配置方式的要求,那么,配置需要的钱从哪里来?

《办法》中明确写了,配置所需要的资金应当通过政府预算安排,不得接受任何形式赞助或者捐款,不得搞任何形式集资或者摊派,不得向其他任何单位借款,不得让施工单位垫资,严禁挪用各类专项资金。同时,土地收益和资产转让收益按照非税收入有关规定管理。

值得注意的是,《办法》中要求,新配置办公用房的党政机关,应当在搬入新办公用房后1个月内,将超出核定面积的原有办公用房腾退移交同级机关事务管理部门统一调剂使用,不得继续占用或者自行处置,不得自行安排其他单位使用。

领导干部兼职 可再安排1处办公室

政知见(微信ID:bqzhengzhiju)在前面说了,根据这次文件的标题可以看出,文件的重点是在“管理办法”上。那么,怎么管理办公用房呢?《办法》中有非常具体的要求,很多要求都是直接通过数字来严格限制。

首先,有一些基础的规定。例如,使用单位应当严格按照有关规定在核定面积内合理安排使用办公用房,不得擅自改变办公用房使用功能,不得调整给其他单位使用。

同时,办公用房安排使用情况应当按年度通过政务内网、公示栏等平台进行内部公示。

领导干部在不同单位同时任职怎么安排办公用房?《办法》规定,领导干部在不同单位同时任职的,应当在主要任职单位安排一处办公用房;主要任职单位与兼职单位相距较远且经常到兼职单位工作的,经严格审批后,可以由兼职单位再安排一处小于标准面积的办公用房,并在免去兼任职务后2个月内腾退兼职单位安排的办公用房。

政知见(微信ID:bqzhengzhiju)发现,这跟以前相比放宽了要求。

2013年中办国办发出《关于党政机关停止新建楼堂馆所和清理办公用房的通知》,里面就要求,领导干部在不同部门同时任职的,应在主要工作部门安排一处办公用房,其他任职部门不再安排办公用房。

在这方面,新规显然放宽了要求,不过有两个条件:一是要严格审批,一是要小于标准面积。

值得注意的是,工作人员调离或者退休的,使用单位应当在办理调离或者退休手续后1个月内收回其办公用房。

在办公室的设计方面,《办法》还提出一些建议,例如,党政机关工作人员办公室具备条件的,应当采用大开间等形式,提高办公用房利用率。会议室、接待室等服务用房,可以采取可拆卸式隔断设计,提高空间使用的灵活性。

除了“怎么用”,还有“不能占用办公用房”和“腾退”的情况。

首先是不能占用的。《办法》中提到,生产经营类事业单位、国有企业和行业协会商会等社团组织,原则上不得占用党政机关办公用房。

然后说腾退的,党政机关办公用房使用单位机构、编制调整的,机关事务管理部门应当重新核定其办公用房面积。超出面积标准的,使用单位应当在6个月内将超出部分的办公用房腾退移交机关事务管理部门。

党政机关转为企业的,应当在办理企业工商注册后6个月内将原有办公用房腾退移交机关事务管理部门。党政机关撤销的,应当在6个月内将原有办公用房腾退移交机关事务管理部门。

干部选拔任用  还得看看这硬杠杠

说完怎么配置,又说了怎么使用管理,接下来就是怎么监督了。

《办法》规定,党政机关办公用房使用单位应当建立本单位内部使用管理制度,加强监督检查和责任追究,及时发现和纠正违规问题。其中, 纪检监察机关应当及时受理群众举报和有关部门移送的办公用房管理案件线索,严肃查处违规违纪问题。

这里要求要建立健全几项监督制度,首先是建立健全党政机关办公用房巡检考核制度,县级以上机关事务管理、发展改革、财政部门会同有关部门,定期对本级党政机关(含所属垂直管理机构、派出机构)办公用房使用情况以及下级党政机关办公用房管理情况进行专项联合巡检。同时,办公用房专项巡检应当与党风廉政建设责任制检查考核、政府绩效考核以及党政领导班子和领导干部年度考核相结合,巡检考核结果作为干部管理监督、选拔任用的依据。

第二个制度是党政机关办公用房管理信息公开制度,要求除需要保密的内容和事项外,办公用房建设、使用、维修、处置利用、运行费用支出等情况,应当在政府门户网站等公共平台定期公开,主动接受社会监督。

第三个制度是党政机关办公用房管理责任追究制度,《办法》一一列举了追究管理部门、使用单位相关人员责任的几种情形。

地方和中央

政知见(微信ID:bqzhengzhiju)开头说了,其实在中央出台规定之前,许多省级、市级政府都出台过相关《党政机关办公用房管理办法》。

这地方和中央有什么关联?

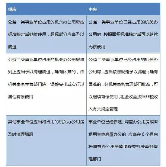
其一,地方规定在前,给中央规定提供了可资借鉴的经验。例如两年前,重庆的办公用房管理办法就对分类改革的事业单位提出不同处理意见,而这次的中央规定也有类似要求。连连看,两份规定有什么关联 ↓↓↓

其二,不论地方有什么样的规定,也不管中央以前有什么样的要求,这次新规出来以后,其他有关党政机关办公用房管理的规定,凡与本办法不一致的,按照本办法执行。

同时,各省、自治区、直辖市以及中央和国家机关各部门,应当根据本办法,结合实际制定具体管理办法。各民主党派机关办公用房管理适用本办法。不参照公务员法管理的事业单位办公用房管理办法,另行制定。

相关新闻

中办国办印发《党政机关办公用房管理办法》

加载中...