成都明年1月起实施积分入户 曾获国家表彰加25分
四川省人民政府网站
原标题:重磅!成都1月起实施“积分入户”!满100分可申请,有房只加10分
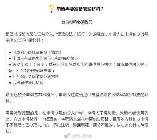
#连线市州#成都将于2018年1月1日起实行居住证积分入户政策。包括缴纳社会保险、合法稳定居住等12项加减分指标,当积分标准分值达到100分,即具备申请积分入户的资格。居住证积分每年申报一次,积分结果每年定期公布。详细↓↓
原标题:重磅!成都1月起实施“积分入户”!满100分可申请,有房只加10分
#连线市州#成都将于2018年1月1日起实行居住证积分入户政策。包括缴纳社会保险、合法稳定居住等12项加减分指标,当积分标准分值达到100分,即具备申请积分入户的资格。居住证积分每年申报一次,积分结果每年定期公布。详细↓↓