济南五大片区规划:CBD周边规划多所学校 旅游路将东延
闪电新闻
齐鲁网2月16日讯 济南市规划局14日公示彩石、茂岭山东、王舍人片区16街区等控制性详细规划方案,市民可提意见建议。
药山片区CYS-06街区控制性详细规划
药山片区CYS-06街区规划范围西至二环西路,东至东宇大街,北至美里路,南至京沪铁路三四线,总用地面积约87.25公顷。

药山片区CYS-06街区功能分区图
街区主要分为商务办公区、工业生产区、物流仓储区、市政设施区和铁路货场区等五大功能。规划用地主要包括工业用地、物流仓储用地、商业服务业设施用地、道路与交通设施用地、公用设施用地、绿地与广场用地。

药山片区CYS-06街区道路交通规划图
道路交通规划方面,规划形成“两横三纵”的城市干路体系,“两横”为美里路和规划路,“三纵”为二环西路,创业路和东宇大街。同时考虑用地开发需求,对部分城市支路采取弹性控制。
茂岭山东片区规划目标:打造区域性金融中心和经济中心

茂岭山东片区街区划分与控制指标图
茂岭山东片区规划范围为北至工业南路,南至经十路,西至浆水泉路-茂岭山路,东至奥体中路,总用地面积约653.06公顷,其中规划城市建设用地约609.34公顷,规划居住人口规模约9万人。
按照规划,该片区包含了济南正在举全市之力建设的中央商务区,因此该片区将打造成为区域性金融中心和经济中心,发展以公共交通为导向,以金融商务为主导,综合商业零售、居住、文化体育等功能的城市新中心;构建系统完善的公共开敞空间;建设反映山东经济大省发展实力、展示省会城市现代化形象的标志性区域。
功能定位方面,将以中央商务区为主体,以新总部经济和金融+为产业核心,以创新、创业、创意的“三创”为发展动力,以现代商务服务业为助推,承载城市重要商务商业智能的现代化城市综合片区。
规划突出“两轴、两带、六区”的空间布局结构
“两轴”分别为绸带公园景观轴和茂岭山、马山坡生态景观轴,结合绸带公园打造贯通片区南北的绿化景观轴线,结合茂岭山、大辛河、马山坡等生态资源规划东西向生态景观廊道。
“两带”分别为沿经十路现代服务业集和沿大辛河生态景观带。
“六区”分别为CBD商务金融核心区、CBD混合功能区、奥体北商务功能区、大辛河综合居住区、文博西综合居住区和茂岭山综合居住区,其中CBD商务金融核心区与CBD混合功能区为中央商务区的核心构成。
在片区规划中,共有六片教育用地,这6块教育用地分别是:华阳路以东、茂岭二号路以西,规划建设国际学校;奥体西路以西,新泺大街以南,规划有36班的小学和30班的初中;工业南路以南、正在拆迁的砚泉学校附近,规划一个54班九年制学校;政法学院南边、解放东路以北,规划36班初中;省博物馆西侧,规划有36班小学;茂岭山西侧,规划有36班高中。
街区规划方面,片区共划分为17个街区,其中CBD范围内实行“小街区控制、精细化管理”,街区规模控制在0.2-1.0平方公里左右。

彩石片区控制性详细规划
彩石片区规划范围是北至经十东路、南至凤梅岭、狼猫山水库一带,东至南围子山、青龙山一带,西至玉岭山,总用地面积约2326.99公顷。
功能定位是以教育科研和生态居住功能为主,兼有旅游休闲的功能,打造济南东部城区的教育科研基地、文创产业中心、新兴城市休闲中心。

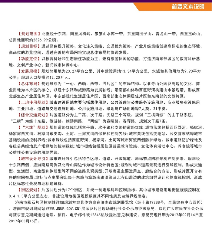
彩石片区道路系统规划图
记者从道路系统规划图中看到,未来旅游路将向东延。
按照规划方案,旅游路将从市委党校门前直接向东开辟新路,与经十东路平行,一直越过源自狼猫山水库的西巨野河,直抵达章丘。而现在的旅游路彩石镇那一段,将改为旅游南路。

郭店片区18、20街区控制性详细规划

王舍人片区16街区控制性详细规划
[责任编辑:董光强、高亚南]