新浪新闻 国内

四川现天价司法鉴定费:签名指纹和两枚印章17万

重庆晨报-上游新闻

关注

原标题:四川现“天价司法鉴定费”:签名、指纹和两枚印章需17万

四川王万琼律师在成都中级人民法院代理一起案件,期间需要进行签名、指纹和两枚印章的司法鉴定。其当事人却被鉴定机构“漫天要价”,开出17万元的收费单。

2月8日上午,负责鉴定的四川求实司法鉴定所回应上游新闻-重庆晨报记者(全国爆料热线:M17702387875@163.com)称,四川新的司法鉴定收费标准尚未出台,收费仍按照已废止的《司法鉴定收费管理办法》执行。

2月7日下午,王万琼律师告诉上游新闻-重庆晨报记者,她接手的这起案件开始只是民事案件。其当事人贺某作为被告,被指为一笔3千万债权的担保人,原告要求其承担担保责任。但贺某表示从未签署过3千万债权的担保合同,自己的签名、指纹还有两家公司的印章都被仿冒了。

因此,王万琼律师认为该案件涉嫌私刻企业印章、虚假诉讼等犯罪行为,向成都中级人民法院申请对担保合同中贺某的签名、指纹和两枚印章进行司法鉴定。

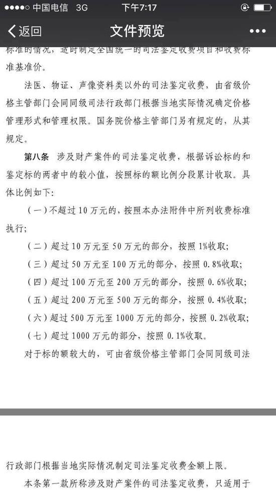
按照相关程序,成都中院委托四川求实司法鉴定所进行鉴定,求实司法鉴定所开出的收费单却让王万琼律师吓了一跳:17.28万元。

王万琼律师告诉上游新闻-重庆晨报记者,她从来没有遇到过做四个简单的司法鉴定要收取如此高的费用。

王万琼律师表示,这起案件涉及金额3千万元,如果按照诉讼标的来算,诉讼费大概也就19万左右,“鉴定费竟然快比诉讼费都要高”。

刘芝贵是四川求实司法鉴定所负责这起案子的工作人员。2月8日上午,他向上游新闻-重庆晨报记者解释称,贺某这起案件的司法鉴定费是按照国家发改委、司法部2009年出台的《司法鉴定收费管理办法》计算的。尽管该办法已经在去年废止,但四川还没出台新的收费标准,因此仍按此计算。

2月8日上午,四川省司法厅司法鉴定管理处工作人员回应称,四川新的司法鉴定收费标准确实仍未出台。目前四川省按照什么标准收取司法鉴定费用,该工作人员未予回复。

王万琼律师表示,旧的《司法鉴定收费管理办法》在2016年5月1日已废止,四川省新的办法还没出来,在法律层面处于真空状态。

上游新闻-重庆晨报记者(全国爆料热线:M17702387875@163.com)了解到,按照2016年7月1日正式印发的《上海市司法鉴定收费管理办法》,上海某司法鉴定机构对这起案子的鉴定收费大概在6万元左右。

加载中...