新浪新闻 国内

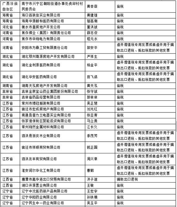
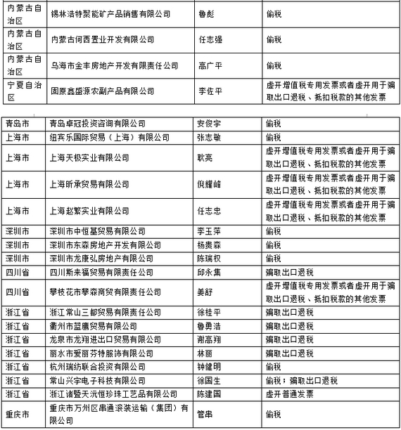
国家税务总局发布重大税收违法案件信息

新华网

关注

重大税收违法案件信息

(2015年3月)

【编者注】根据国家发展改革委、国家税务总局、中央文明办、最高人民法院、公安部、财政部、国土资源部、交通运输部、商务部、人民银行、国家互联网信息办公室等21个部门联合签署的《关于对重大税收违法案件当事人实施联合惩戒措施的合作备忘录》,现对税务机关公布的重大税收违法案件信息予以公布。详细相关信息查询见国家税务总局网站:http://hd.chinatax.gov.cn/xxk/action/ListXxk.do?timeid=20141231

责任编辑:刘芳 SN028

加载中...