2014年优秀政务平台推荐及综合影响力评估结果出炉
中国政府网
日前,中国信息化研究与促进网联合中国搜索信息科技股份有限公司、中国日报网、中国高新技术产业导报社、工信部情报所计世资讯等支持单位发布了2014年中国优秀政务平台推荐及综合影响力评估结果,中央纪委监察部网站蝉联2014年中国最给力党务政务网站。中国政府网、财政部政务微信、中国证监会网站等26家政务平台分别当选2014年中国最具影响力政务网站、2014年中国最具传播力新媒体、2014年中国最具人气政府网站。具体评估结果通报如下:
2014年中国优秀政务平台推荐及综合影响力评估结果
2014年是落实党的十八届三中全会精神,全面深化改革的一年,也是我国网络和信息化发展具有里程碑意义的一年。2014年2月27日,中央网络安全和信息化领导小组宣告成立,体现了党中央全面深化改革、加强顶层设计的意志,显示出在保障网络安全、维护国家利益、推动信息化发展的决心。国务院办公厅分别于4月和11月印发了《2014年政府信息公开工作要点》和《关于加强政府网站信息内容建设的意见》,要求政府网站提供面向主要社交媒体的信息分享服务,加强手机、平板电脑等移动终端应用服务,积极利用微博、微信等新技术新应用传播政府网站内容,把政府网站打造成更加及时、准确、有效的政府信息发布、互动交流和公共服务平台。2014年9月10日国家互联网信息办公室下发通知,要求全国各地网信部门推动党政机关、企事业单位和人民团体积极运用即时通信工具开展政务信息服务工作。
为贯彻落实中央精神和有关文件要求,加快推进我国政务网站和政务微博微信建设,提高公共服务能力,提升各级党政机关网站、微博、微信、智慧城市等政务平台管理和服务水平,推动网络和信息化更好的服务于习近平总书记提出的“第五个现代化”即“推进国家治理体系和治理能力现代化”建设,及时响应李克强总理于2014年8月27日主持召开国务院常务会议提出的“要用第三方评估促进政府管理方式改革创新”的要求,中国信息化研究与促进网(以下简称:促进网)联合各支持单位,自7月开始启动2014年中国优秀政务平台推荐及综合影响力评估,本次评估依据“分类指导、创新引领”的工作思路,结合各级党务、政务网站、微博、微信以及智慧城市服务应用等各类政务平台的特点和属性开展分类评估,这是我们自2002年起连续13年以专业第三方权威研究机构的名义开展此项评估。今年我们首次邀请中国搜索信息科技股份有限公司、工信部情报所计世资讯等单位参与智慧城市最佳管理实践推荐评估,并继续联合中国日报网、中国高新技术产业导报社等单位分别承担政府网站外文版和国家级高新区网站的推荐评估。
本次评估是以《中华人民共和国政府信息公开条例》和《关于促进智慧城市健康发展的指导意见》为指导,以《国务院办公厅印发2014年政府信息公开工作要点》、《关于加强政府网站信息内容建设的意见》、《国务院办公厅关于进一步加强政府信息公开回应社会关切提升政府公信力的意见》为参考,根据《2014年中国优秀政务平台(智慧城市)推荐及综合影响力评估指标体系》,对全国各级党务政务网站、政务微博微信等政务平台进行全面的分析和研究。评估范围包括了各级党委、政府、人大、政协、法院、检察院等近十万政务网站以及二十多万政务微博、微信等新媒体平台,并首次对全国智慧城市管理实践开展测评。
今年的评估以我们连续13年评估成果为基础,以建设法治、透明、智慧、服务、亲民、实用的政务平台为目标,通过认真研究各类平台的工作情况,重点考核其在2014年工作中的综合表现,推荐和评选出2014年度中国最具影响力、最给力、最具人气党务政务网站、最具传播力新媒体、中央国家机关网站特色栏目、创新型政务平台、最佳管理实践智慧城市等共八大系列优秀成果,依次为:
第一系列:2014年度中国政务网站综合影响力评估
2014年度中国最具影响力政务网站
2014年度中国最给力党务政务网站
2014年度中国最具传播力新媒体
2014年度中国最具人气政府网站
第二系列:2014年度中央国家机关网站特色栏目
第三系列:2014年度中国创新型政务平台
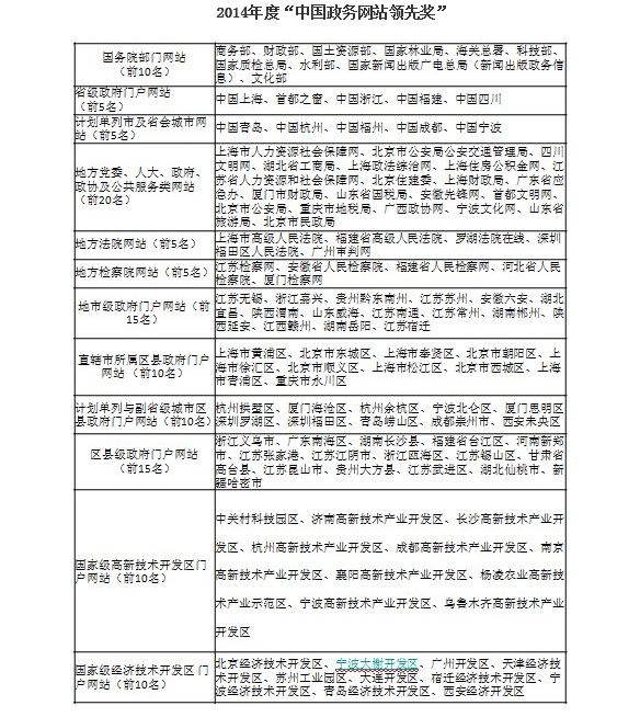
第四系列:2014年度中国政务网站领先奖
第五系列:2014年度中国政务网站优秀奖
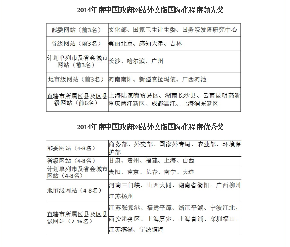
第六系列: 2014年度中国政府网站外文版国际化程度领先奖
2014年度中国政府网站外文版国际化程度优秀奖
第七系列: 2014年度中国政务微博微信综合影响力
2014年度中国最具影响力政务微博
2014年度中国优秀政务微博
2014年度中国优秀政务微信
第八系列:2014年度中国智慧城市最佳管理实践
现将评估结果通报如下:
第一系列: 2014年度中国政务网站综合影响力评估
主要评估要点:以互联网技术与应用动态发展的视角,从网站设计、版面布局、色彩搭配、网站访问、网民体验、搜索引擎、信息传播、社会舆情等全面考察政务网站的网络综合影响力建设与发展情况。

获奖理由:2014年10月党的十八届四中全会专题研究全面推进依法治国的若干重大问题,这在我们党的历史上中央全会以“依法治国”为主题是第一次;全会通过《中共中央关于全面推进依法治国若干重大问题的决定》,这在我们党的历史上也是第一次,标志着我们党把法治建设提到了前所未有的高度。上述政务网站通过网络平台发布信息、解读政策、回应关切、引导舆论,将网站打造成了及时、准确、有效的信息发布、互动交流和公共服务平台,为转变作风转变职能、提高管理和服务效能,为推进依法治国、依法行政,推进国家治理体系和治理能力现代化发挥了积极作用,经评估组推荐为2014年度中国最具影响力政务网站。
2014年度中国最给力党务政务网站
中央纪委监察部网站(www.ccdi.gov.cn)
获奖理由:中央纪委监察部网站开通一年多来,发布信息2万余条,推出党的十八届四中全会、中央纪委四次全会、中央巡视工作、走进中央纪委监察部、走进省区市纪委监察厅(局)等专题50余个。网站已策划推出14期“每月e题”主题,吸引广大网民留言超过30000条,网站公开回复和电话私信回复网民留言1000多件,委部机关职能部门回复网民留言50余件。网站播出在线访谈30余期,中央纪委领导13人次,省委书记和部党组书记3人,省纪委书记和纪检组长6人。每期节目均有上千家网站转载,主流媒体累计发布相关报道4000余篇。中央纪委监察部网站通过权威发布、坚决执行、紧密配合党中央和中央纪委加强党风廉政建设和反腐败斗争重大决策部署,通过“鼠标直通中央纪委”为党风廉政建设和反腐败斗争凝聚了强大的正能量。获得了网民的支持,赢得了社会的认可,评估组一致推荐其蝉联2014年度中国最给力党务政务网站。
2014年度中国最具传播力新媒体
共产党员微信易信
中国政府网微博、微信
财政部政务微信
获奖理由:
2014年6月27日,共产党员微信、共产党员易信正式上线,这是贯彻中央要求,用改革创新精神和信息化手段推进党建工作的新举措,有力推动了全国党建工作信息化进程。截至10月29日,共产党员微信、易信订阅用户已突破400万,且每天以数以万计的数量增长,被誉为网络社交平台第一“红色大V”。
2013年10月11日和12月18日,中国政府网官方微博微信分别在新华、人民、新浪微博以及腾讯微博微信上正式开通,这是国务院政府信息公开的又一重要平台。截至2014年11月,中国政府网微博微信在四大平台的总粉丝数达到3498万,位列全国政务微博账号第一。总阅读量超过100亿人次。政府网微信用户33万,在部委政务微信公号中,阅读量居首。
2014年1月,财政部政务微信正式开通,在不到一年的时间里,订阅量接近30万人,呈滚雪球式增长态势。财政部政务微信在发布权威财经政策资讯的同时,增加了“文苑”“纪实”等人文栏目,力求做到权威与活泼的平衡。采取“走出去”与“引进来”相结合,先后五批向重点社会群体发函,主动邀请他们订阅财政部政务微信,取得了良好的工作成效。
上述政务微博、微信,利用新媒体新技术平台,建立了开放联动的政府工作机制,拓宽了政府信息的传播渠道,最大程度的方便了公众及时获取政府信息,了解政策动态。各单位通过不断加强与新闻媒体的协作,最大限度地提高了政府信息的影响力,将政府声音及时准确传递给了公众,一同当选2014年度中国最具传播力新媒体。
2014年度中国最具人气政府网站
中国证券监督管理委员会网站(www.csrc.gov.cn)
获奖理由:伴随着我国国民生产总值跃居世界第二,我国人民的生产生活水平有了显著提高,但作为国家经济晴雨表的中国股市并没能正确反映我国实体经济的健康发展。相反,在我国GDP十多年长期保持7%以上的增长,我国飞速发展成为世界经济火车头的同时,我国股市却从沪指2007年最高的6124.06点陷入长达七年的慢熊市。股市的低迷,直接导致了我国居民可支配收入迅速增长后投融资通道匮乏,市场缺乏信心,从而导致改革动力不足。中国社会主义市场经济的发展,离不开金融体制改革的深化,离不开证券股票市场的健康发展。因此,中国证监会自2014年以来,联合央行等中央管理层出台了一系列呵护股市的政策,比如优先股试点、退市制度、注册制推进、降低开户费等,近期又连续释放出两大催化剂,一是沪港通,二是降息,上述扎实有力的举措直接激活了沉寂多年的中国证券股票市场。证监会官方网站作为我国证券行业政策发布的总门户,通过发布权威证券信息,及时解读行业政策,为我国居民增加投资渠道,合理获得市场收益提供了重要参考。我国证券股票市场的理性回归,激活了人气,提振了信心,为党和政府持续深化改革开了个好头。这也说明广大人民群众对我国社会主义市场经济发展,对我国证券市场发展充满信心。根据网民对证监会网站的高度关注,评估组推荐其为2014年度中国最具人气政府网站。
第二系列:2014年度中央国家机关网站特色栏目
评估要点:面向中央国家机关网站栏目的评估,要求具有鲜明的时代特征,在栏目设置、内容发布、信息更新、服务支撑、管理应用等方面都具有特色,体现出领先性、示范性和引导性。

第三系列:2014年度中国创新型政务平台
评估要点:参考政务平台评估指标体系,测评范围包括各级政务网站、等各类政务平台,重点考核快速发展、管理创新、服务创新、设计创新、地方特色等方面的改革与创新。

第四系列:2014年度中国政务网站领先奖
评估要点:领先奖即综合绩效、行政效能全面领先,根据互联网综合影响力指数结合综合绩效评估指标测评,参考单位自荐及专家推荐材料等综合评定。

第五系列:2014年度中国政务网站优秀奖
评估要点:通过互联网综合影响力指数参考绩效评估指标,结合单位自荐及专家推荐材料等评定。

第六系列: 2014年度中国政府网站外文版国际化程度评估
2014年国务院办公厅印发《关于加强政府网站信息内容建设的意见》(国办发〔2014〕57号),要求各级政府规范外语版网站内容,用专业外语队伍保障内容更新,确保语言规范准确,尊重外国受众文化和接受习惯。精心组织设置外语版网站栏目,加快信息更新频率,核心信息尽量与中文版网站基本同步。今年我们继续联合中国日报网开展全国政府网站外文版国际化程度评估,评估组依据《2014年度中国政府网站外文版国际化程度评估指标》分别从信息公开、公共服务、互动交流、网站管理四个大项,结合海外传播的影响力,经过软件测评、专家评审和综合评估等多个环节,对我国政府网站外文版建设情况进行了全面的评估。现将2014年度中国政府网站外文版国际化程度领先奖和优秀奖榜单公布如下:

第七系列: 2014年度中国政务微博微信影响力评估
依据国办发〔2014〕57号文件要求各级政府把握互联网传播规律,适应公众需求,创新表现形式,积极利用微博、微信等新技术新应用传播政府网站内容。为促进政务微博微信发展,推广鼓励先进,评估组根据《2014年中国政务微博微信综合影响力评估指标体系》,结合全国政务机构微博微信及微博群整体数据的采集,基于六大纬度23个二类指标,经过分值对比、筛选抽样、模型转换、舆情处理、单位自荐、专家推荐以及综合测评等多个环节,历时3个多月,推荐和评选出2014年度中国最具影响力政务微博、2014年度中国优秀政务微博、2014年度中国优秀政务微信榜单如下:

第八系列: 2014年度中国最佳管理实践智慧城市推荐
2014年8月27日,发改委、工信部、科技部、公安部、财政部、国土部、住建部、交通部等八部委联合印发了《关于促进智慧城市健康发展的指导意见》(发改高技[2014]1770号),参考该文件促进网联合中国搜索信息科技股份有限公司、工信部下属权威ICT研究机构计世资讯首次针对全国试点智慧城市以及智慧城市建设先行地区组织开展2014年中国智慧城市研究和评估。本次发布的2014年度中国最佳管理实践智慧城市10佳榜单将作为我们智慧城市评估的第一部分向全国推荐,在后续工作中我们还将针对全国智慧城市组织开展全面的调查、分析、研究和评估,不断推出智慧城市阶段性研究成果和发展评估报告,推动我国智慧城市健康、有序发展。
本次智慧城市最佳管理实践榜单如下:

通过我们2014年的分析和研究,以互联网为阵地的我国各级各类党务政务平台、智慧城市建设取得了长足的进步,呈现出良好的发展态势。
首先,传统的党务政务网站持续发展,网站建站量进一步提高。截止2014年底全国超过90%的政府单位建设了中文政务网站,人大、政协、法院以及检察院的网站建成率也超过了50%。我国政府网站英文版建成率较之2013年有所增加,其中部委网站英文版建成率达到了60%;省级政府网站英文版建成率达到了62.5%;计划单列市及省会城市政府网站英文版建成率为78.13%;地市政府网站英文版数量为114家,建成率为37.75%。
其次,政务网站的内容、服务质量不断提升。信息公开日趋深入规范,按照国家要求,各部委、省、市政府网站进一步加大了重点领域政府信息的公开力度,加强了政策发布与解读;细化了服务事项,深化了服务内容,网上办事更加高效便捷利民;互动交流途径多样,反馈及时,完善了互动渠道,回应了社会关切。
第三,政务网站安全保障和管理水平不断提升。2014年5月,中央网信办发布《关于加强党政机关网站安全管理的通知》,明确要求加强党政机关网站安全管理,确保党政机关网站安全运行、健康发展。8月,中央编办和中央网信办联合发布《关于做好党政机关网站开办审核资格复核和网站标识管理工作的通知》,开展党政机关网站开办资格审核,并加挂统一标识。各级各类政务网站积极加强网站技术防护体系建设,安全保障水平进一步提高。
第四,借助移动互联网和智能终端的快速发展,以微博微信为代表的新媒体成为政务平台发展的新趋势。据统计,截止2014年底,政务微博数量已经超过20万,政务微信也得到了快速发展,已经超过6000家,包括20%的部委、35%的省级政府和17%的市级政府开通了政务微信。以微博、微信等为代表的新媒体渐成政府发布政务信息、开展网上服务、加强互动交流的高效便捷的政务平台。
从评测结果显示,传统政务网站正在加快与微博微信等新媒体的全面融合,网站与新媒体的信息服务资源共享和融合程度提高,形成了以政务网站为核心,以政务微博、政务微信为前线的融合化服务和宣传体系。以共产党员网、财政部、义乌市(融入人工智能技术)等为代表的微信平台及时发布权威信息、征集公众意见建议、接受公众举报投诉,提高了公共服务能力,为网民提供了良好的应用体验,构建了永不下班、随身随行的网络政府。
第五,在新的城市管理理念和信息技术的推动下,智慧城市的建设和应用进入到一个新的阶段。总体规划更加合理,前瞻性和时效性结合日趋紧密;制度配套更加完善,建设和应用的持续性得到加强;建设模式更加丰富,政府统筹与市场运作相得益彰;区域应用更加深化,区县乡镇成为智慧城市建设热点。
第六,云计算、大数据、智能化在互联网政务平台、智慧城市建设和应用中发挥的作用越来越重要。一些地方政府智慧城市建设、政府网站群建设,云计算成为整合资源应用、集约化建设的最佳手段;对各类政务平台、智慧城市应用的数据,特别是政府的信息资源和公众的需求诉求,运用大数据挖掘、分析技术,更好的助力政府提供精准、高效的政务服务。云计算、大数据、智能化技术的应用能进一步推动我国网络和信息化发展,进一步加快智慧城市、智慧政府的建设,推动我国从“网络大国”向“网络强国”稳步前进。
(原标题:2014年优秀政务平台推荐及综合影响力评估结果出炉)