平度征地纵火案部分受处分官员已任新职
新京报
常务副市长、分管副市长分别被处党内警告、行政记过处分;部分受处分官员任新职
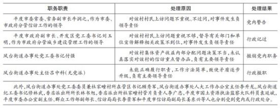
新京报讯 (记者王瑞锋 实习生钟煜豪)昨日,山东青岛市纪委监察局网站发布《平度“3 21”事件相关责任人受责任追究》,对平度市委市政府分管领导、凤台街道办事处主要负责人等12名相关责任人追究党纪政纪责任。处理意见已于4月底落实到位。
消息称,今年3月21日,平度市凤台街道杜家疃村发生纵火案件,致一死三伤。事件发生后,山东省纪委和青岛市委市政府领导要求查清事件中暴露出的个别基层领导干部漠视群众合理诉求及工作失职等问题。省、市纪委成立联合调查组,经过二十多天调查取证,形成了事件调查报告及对有关人员问责的意见。
新京报记者还了解到,在昨日青岛市纪委监察局的通报中,凤台街道办事处党工委书记付强、凤台街道办事处主任吕中科两人均已就任新职务。
今年5月11日,平度政府官方网站发布任免通知,任命付强为市交通运输局副主任科员,吕中科则为市商务局副主任科员。
■ 回顾
平度案被告人仅一人称无罪
8月20日至22日,“3 21平度征地纵火案”在青岛市中院普东刑事审判第八法庭开庭审理。被告人平度市杜家疃村原村主任杜群山和吴家疃村原村主任、青岛贵和置业有限公司代理董事长崔连国被指控放火罪;被告人王月福、李青、李显光、柴培涛、刘长伟5人被控放火罪和寻衅滋事罪。
起诉书显示,今年3月初,杜家疃村部分村民因对土地增值收益款分配不满,在当地一房地产项目施工工地南侧搭建帐篷,昼夜由多名村民轮流看守,以阻止施工。为解决村民阻止施工的问题,杜群山与崔连国共谋,由崔连国找人对阻止工地施工的村民进行恐吓,杜群山提议用汽油点燃杜家疃村民驻守的帐篷,崔连国未加阻止,由另5名被告人在3月21日凌晨纵火,致守地村民耿付林当场被烧死,另3名村名被烧伤。
公诉人认为上述被告人均构成放火罪,且均为主犯,其中杜群山、崔连国、王月福应对组织、指挥的全部犯罪负责,要求对七名被告依法从重处罚。除崔连国坚称无罪外,杜群山、王月福、李青、李显光、柴培涛、刘长伟均表示认罪。
8月22日15时,法庭宣布休庭,该案将择期宣判。