新浪新闻

巴厘岛火山喷发5万游客被困 什么时候能去旅游?

地球日报

关注

来源:外事儿

今天上午6点,印尼巴厘岛火山喷发预警已提至最高级别——四级!打算近期去巴厘岛的游客怕是要临时改变行程啦。

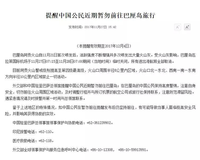
外交部和中国驻登巴萨总领馆也发布紧急提醒:提醒中国公民近期暂勿前往巴厘岛。

据CNN称,自从26日以来,喷出的火山灰灰烬曾高达9100米。受此次火山喷发影响,目前,巴厘岛伍拉莱国际机场已经关闭。根据印尼交通部公布的最新消息,预定于29日早7时重新开放。

据BBC报道,巴厘岛伍拉莱国际机场取消了400多个航班,5.9万名旅客滞留。

而关闭机场是由于火山灰会损坏飞机发动机,甚至导致发动机失效,并堵塞燃料和冷却系统。能见度也可能受到阻碍。

据中国众信旅游经理李梦然介绍:目前众信旅游有300多名游客在巴厘岛,这些旅客并没有全部滞留,刚刚抵达巴厘岛的游客行程还在继续。

“由于火山的位置在北部,团队游览一般向北最远的距离也只到达巴厘岛中部,因此对正在游玩的游客没有影响,机场关闭只是影响到航班起降,导致这两天要离开巴厘岛的游客滞留。”

▌有居民不愿撤离

此次喷发的阿贡火山位于巴厘岛东北部,距离南部库塔旅游中心35英里。

据纽约时报报道,今年9月,在地震活动增加后,住在火山周围村庄的大约14.5万人被疏散,但大多数人上个月又都回到了家乡,因为危险似乎减轻了。

最新一轮活动在11月21日开始。协调局指出,晚间观察到的迹象显示,火山很有可能将发生大型爆发。火山发出的声响在距离火山12公里外也可以听到。

现在,逐渐扩大的危险区域意味着10万人需要撤离。

印度尼西亚国家灾害管理委员会表示:“并不是所有危险区域内的村民都愿意撤离。到目前为止,仍有许多人留在自己的房子里。一些人留下来保护花园和牲畜。”

据BBC,住在火山附近以卖鲜花为生的Seriyani说,她很担心,但她需要留在这里工作,养家糊口。“当它真的爆发,我会跑。”

▌1963年的火山爆发导致1600人丧生

阿贡火山上次爆发在1963年。

据报道,当时喷出的火山灰高度达到了20公里,岩浆流出7.5公里,火山灰甚至飘到了1000公里外的首都雅加达,约1600人丧生,超过20万人失去生计。

▌最易受自然灾害影响地方

2004年12月26日,东南亚发生地震和海啸,印尼是受灾最严重的国家之一,死亡约25000人。据统计,这次海啸造成的经济损失为39万亿盾。

李连杰也是这次海啸的亲历者,当时他正带着妻子、女儿一家人在马尔代夫度假。海啸发生时,洪水以惊人的速度暴涨。在忙乱的逃生时,李连杰4岁的女儿差点跌倒,他马上抱起女儿,拼命向外跑去。这时海水已经使房间内所有陈设,统统浮了起来,这时李连杰脚部撞到了漂浮着的家具,受了轻伤。幸好一家人都没有大碍。

据2011年联合国国际减灾战略报告披露,印尼被列为全世界最容易受到海啸,地震,火山爆发,洪水,山崩,干旱和森林火灾灾害的国家。

在联合国的报告中显示,印尼每年至少需要8万亿盾的现金,以应付整个群岛的自然灾害。

有分析称,印度尼西亚坐落在“太平洋火环”之上,拥有120多座活火山。

在地下,可以看到许多移动和碰撞的板块。板块运动也导致了一些最活跃的火山。

印尼地质灾害频发的原因在于它地处全球最活跃的地震带——环太平洋地震带上。

据媒体报道,印尼是典型的地震多发国,每年要发生数千次地震。地震的具体成因十分复杂,但宏观上说,主要原因在于,它地处全球最活跃的地震带——环太平洋地震带上。环太平洋地震带分布在太平洋周围,是全球分布最广、地震最多的地震带,所释放的能量约占全球的四分之三。

▌经济损失

然而,印尼很多小岛的旅游业很发达,每年吸引了大量世界各地的人跑去旅行、蜜月、拍婚纱照,其中包括很多中国人。

印尼中央统计局的最新数字显示:

尽管今年10月份前来印尼旅游的外国游客人数为71.9万人次,比上个月下降了6.61%,但中国到印尼巴厘岛的游客呈现上升态势。

据报道,根据世界旅游理事会的统计,旅游业给印尼的经济贡献了170亿美元。

但是一旦遭受自然灾害,损失就大了。

据报道,由于担心火山可能随时爆发,近几个月来当地居民纷纷迁往疏散中心,游客也不敢前往游玩。印尼官员估计,这对旅游业造成至少1.1亿美元的损失。

而2006年令人震惊的大地震,给日惹和中爪哇造成了约27万亿盾的经济损失;2007年在雅加达的洪水造成的经济损失 4.8万亿盾;2009年在南苏门答腊岛的地震造成了 21.6万亿盾的损失。

文/思齐

本文作者系新浪国际旗下“地球日报”自媒体联盟成员,授权稿件,转载需获原作者许可。文章言论不代表新浪观点。

加载中...