新浪新闻 国际

145亿美元市场和6人死亡 电子烟是救赎还是荼毒?

东方网

关注
听新闻

原标题:145亿美元的市场和6人吸食死亡!电子烟是救赎还是荼毒?

东方网·纵相新闻记者 卞英豪

当地时间9月20日,美国知名零售企业沃尔玛发布声明称,将在全美各店停售电子烟。与此同时,全球多地出现了多起疑似电子烟导致的肺病。为此,多国陆续公布了针对电子烟的“控烟”举措。

从争夺庞大的市场,到避之唯恐不及,电子烟缘何在全球遭到各种“禁令”?电子烟究竟是烟民的“福音”,还是全新的致病威胁?

特朗普式反转:我爱电子烟,我要禁止电子烟

当地时间9月20日,沃尔玛发表声明称:鉴于当下日趋复杂且不确定的联邦、州和地方政府的监管规定,我们计划在全美所有沃尔玛和山姆会员商店中停止销售电子烟产品。沃尔玛同时表示,将在现有存货售罄后完全停售该产品。

沃尔玛声明中提到的“不确定的监管规定”今年屡屡出现。6月,旧金山市成为第一个禁止销售电子烟的美国城市,9月4日,密歇根州也宣布将禁止销售调味电子烟。

当地时间9月11日,特朗普政府更是宣布,近期将宣布禁用香味电子烟产品,以遏制年轻人吸食电子烟的潮流。据美国媒体报道,今年美国发现多起与电子烟有关的严重肺病病例,目前已造成6人死亡与数百人患病。特朗普在讲话中明确表示,“作为青春期儿子的父母,我与第一夫人梅拉尼娅都很担忧。”

就在当天,美国白宫请愿网上,一项关于请求禁止特朗普签署“调味电子烟”禁令的签名行动正在进行,“和电子烟造成的6人死亡相比,每年由传统烟草造成的死亡人数达60万。”一位美国网友如是表示。

最终这项行动的签名人数超过10万。根据相关规定,白宫需在60天内对请愿作出官方回复。

然而可能并不需要60天,仅仅2天之后,特朗普就玩起了他的反转“套路”。当地时间9月13日,特朗普在其推特上写到,“我喜欢电子烟替代香烟!”他同时强调,“我们需要确保此替代品对所有人都安全!让我们将假冒商品从市场上撤走,并让小孩子远离电子烟!”

政府对电子烟管控的不确定因素,让沃尔玛一度“举棋不定”。今年年初,沃尔玛曾表示,或将停售在青少年中流行的“甜味电子烟”。直到上周末,沃尔玛干脆直接全面“禁售”了电子烟。

美国最大零售巨头的这一决定影响着不少企业。哥伦比亚广播公司、维亚康姆集团和华纳传媒同时宣布,将禁止在其媒体网络内发布电子烟广告。

电子烟遭全球“通缉”?

不止是美国,电子烟目前在全球范围内引发了规模不小的“禁售”。

当地时间9月18日,印度政府宣布,将全面禁止生产、进口和销售电子烟产品。报道称,该行政命令实施后,违者将面临最高3年的监禁和约7000美元的罚款。

泰国也是严格执行电子烟“禁令”的国家之一,在泰国,不仅销售电子烟属违法,使用甚至携带电子烟,都将被处以最高5年监禁或不超过50万泰铢(约合10万元人民币)的罚款。如有进出口及销售行为,将面临刑期最高10年或罚款不超过100万泰铢的罚款。

据东方网·纵相新闻不完全统计,目前,全球超过40多个国家对电子烟有着不同程度的“禁令”。

例如,新加坡等国全面禁售电子烟产品,而日本、澳大利亚等国在全国范围内禁售含尼古丁的电子烟;波兰等国则禁止在网络销售电子烟;而韩国等国则规定禁止向未成年人出售电子烟。西班牙等国则禁止在公共场合使用电子烟。

在中国悄悄下架的电子烟

多年来,中国国内不少媒体曾报道,一些中小学附近的商店以及电商平台向学生出售电子烟产品,让不少家长忧心,电子烟是否会对孩子的身心健康造成影响?

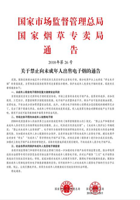
据新华社报道,2018年8月30日,国家市场监督管理总局、国家烟草专卖局发布通告:禁止向未成年人出售电子烟。

相关通告称,大部分电子烟的核心消费成分是经提纯的烟碱即尼古丁,尼古丁属于剧毒化学品,未成年人呼吸系统尚未发育成型,吸入此类雾化物会对肺部功能产生不良影响,使用不当还可能导致烟碱中毒等多种安全风险。

另一方面,去年10月,香港特区行政长官林郑月娥曾提议全面禁止销售电子烟和其他新型烟草产品,此前,香港政府已经明确规定限制向未成年人出售电子烟。今年2月20日,香港特区政府正式向立法会提交草案,建议禁止进口、制造、售卖、分发、宣传电子烟或加热烟等产品,一经定罪将罚款5万港元及监禁半年。

而在杭州、深圳等国内城市目前已通过相关立法,将电子烟列入控烟的“黑名单”——公共场合禁止使用电子烟。今年1月,杭州成为国内首个将电子烟纳入控烟范围的城市。

关于电子烟,管控几乎成了大势所趋。今年的央视“315”晚会集中曝光了电子烟产品的乱象。央视称,电子烟中含有的尼古丁会使青少年致瘾,吸食电子烟的人要比不吸食电子烟的人吸食烟草的几率大上两倍。

而此后,国家卫健委规划司司长毛群安在接受媒体采访时也表示,电子烟的危害问题应该引起高度重视。据中新社等媒体报道,目前,国家卫健委正在会同有关部门开展电子烟监管的研究,计划要通过立法的方式监管电子烟。

国内电商平台对于电子烟同样十分谨慎。今年9月,美国电子烟巨头JUUL进入中国市场,并在天猫、京东等电商平台开设旗舰店售卖电子烟产品。然而,仅仅不到一周的时间,这批产品已经全面下架。目前,已无法搜索到旗舰店的信息。

对此,JUUL在一份声明中回应证实了此事,“我们期待与相关方面继续对话,以便我们的产品再次上架。我们仍然坚定履行承诺,为中国超过3亿成年烟民提供可行且多选的电子烟。”

风暴眼中的电子烟:疯狂的市场和夺命的产品

在中国遭遇下架的Juul,可以说是电子烟行业市场疯狂的一大缩影。

作为全球最大的电子烟市场,Juul占据了美国超过70%的电子烟零售市场份额,在今年8月,Juul刚刚获得近8亿元的融资。相关数据显示,2018年Juul的利润更是高达10亿美元,去年该公司人均年终奖达到了令人震惊的130万美元。

2004年,电子烟正式进入市场。此后,电子烟的市场规模不断增长。目前,全球约有3500万人在使用电子烟产品。2018年电子烟销售额达到了145亿美元。有市场调研公司甚至预计,到2021年,电子烟在全球的价值将达到340亿美元。

庞大市场规模背后的高额利润,同样也是电子烟从业者趋之若鹜的核心。早在2013年,知名投行高盛在其报告中就提到,到2020 年,电子烟或将占整体烟草行业销量的10%、盈利的15%,并大幅降低传统烟草的市场规模。

然而,一边是逐利者闻风而动,另一边的质疑声同样此起彼伏。东方网·纵相新闻曾报道过美国发生多起疑似使用电子烟而引发肺病的案例。9月19日,美国卫生官员通报称,美国由吸电子烟引发的确认和疑似肺病病例,已从一周前的380例升至530例。在这些病例中,三分之二患者年龄在18岁至34岁之间。

然而,包括美国食品及药物管理局(FDA)在内的多家机构表示,暂时没有明确的证据表明是电子烟直接导致了这些疾病。

但比起尚不明确的致病因素,更令人可怕的是电子烟使用者的“年轻化”。美国联邦政府公布数据显示,在过去两年中,使用电子烟的高中生人数增加了一倍多。在纽约州,更是有超过40%的高中毕业生吸电子烟。研究同时发现,超过27.5%的美国小学生在过去一个月里使用过电子烟。

此外,用电子烟替代卷烟的说法也正在被不断质疑。据美国媒体报道,美国科学家的实验证明,吸食电子烟后的中学生中有40.4%的学生开始吸食传统烟草,而没有吸食电子烟的学生中,吸食传统烟草的人仅占10.5%。

今年7月,世卫组织发布2019年度《全球烟草流行报告》提到,与传统香烟对比,电子烟产生的危害更小,如果固定吸烟者能够使用得到良好管制的电子烟完全替代卷烟,受到的毒性影响可能会较小,但并非无害。

或许世卫组织的这段结论为电子烟的发展指明了未来——良好的管制,或许才能让电子烟的“毒”更好的得到控制。

加载中...