新浪新闻 传媒

六张图读懂“互联网+电影”

钛媒体

关注

刚刚上映的《速度与激情7》首日票房3.43亿,轻松刷新《变形金刚4》首日2.23亿的记录,震惊整个电影圈。纵观当下的电影产业链,当中有三个关键点:渠道、制片方和影院。渠道需要优质的内容,制片方需要更好的营销和影片曝光,影院需要更多的观众。用互联网思维做电影,利用互联网产品和模式,来运作包含制作、发行、放映以及相关衍生物在内的整套流程已是行业未来的发展方向。本期,作者借智为您揭秘互联网+电影这一全新行业模式。

传统电影的拍片模式

传统电影的拍片模式传统电影的拍片模式

互联网电影的四大特技

众筹—-让每个观众都可能成为投资方

众筹—-让每个观众都可能成为投资方众筹—-让每个观众都可能成为投资方

大数据—-不能预测彩票,却能预测电影票房

大数据—-不能预测彩票,却能预测电影票房大数据—-不能预测彩票,却能预测电影票房

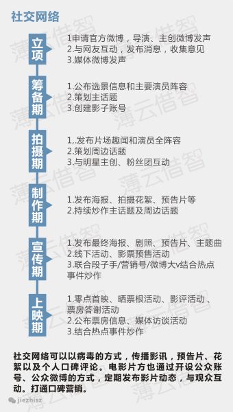
社交网络—-爆发推动电影营销新方向

社交网络—-爆发推动电影营销新方向社交网络—-爆发推动电影营销新方向

在线售票—-电影电商化的第一步

在线售票在线售票
在线售票在线售票

责任编辑:吕守田 SN220

加载中...