新浪新闻 传媒

国内知名新闻杂志《壹读》杂志也停刊了

新浪传媒

关注

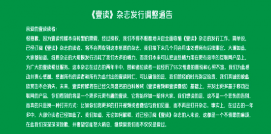
【钛媒综合】打开壹读的淘宝店,首先映入眼帘的不是某一期的杂志封面,而是一则占满屏幕的公告:很抱歉,因为壹读传媒本身转型的需要,我们不得不艰难地决定全面收缩《壹读》杂志的发行工作,简单说,依旧订阅《壹读》杂志的读者,将不会再受到这本纸质的杂志了。

在这则公告中,《壹读》提到,直至杂志的大规模发行消耗了太多的精力,将会把这些精力用在更有效率的互联网产品上。除了杂志之外,壹读的视频、微博、微信等将会继续数字化生存。

据钛媒体查阅到的公开资料显示,《壹读》杂志,2012年8月6日正式创刊,是一本新闻生活类杂志,林楚方先生担任壹读传媒出品人兼主编。双周一出版,全国发行,零售价12元。2014年9月转为单月刊,零售价15元。2015年2月起停刊,总计55期。而林楚方也向钛媒体表示,杂志停止发行确实有一段时间了。

面对互联网的冲击,平媒唱衰的情况也日渐严重,2014年的寒冬,我们告别的不仅是自己的过去,也有不少优秀的纸媒。如华商传媒集团的《钱经》、南方报业传媒集团的《风尚周报》、现代传播的纯文学杂志《天南》、专业数码游戏刊《数字通讯》、港台流行文化杂志《YES!》、日本版权合作时尚刊《Oggi今日风采》、财讯传媒两本国外版权合作刊《动感驾驭》和《科技新时代 Popular Science》。

此外,《教育与出版》《都市主妇》《读者原创版·全世爱》《程序员》《电脑乐园游戏攻略》于2014年12月出版最后一期纸刊。

而大洋彼岸那边的美国也没有好到哪里去,根据美国调研机构MediaFinder最近发布的数据显示,2014年,美国新创杂志数量高于2013年,但停刊的规模却比2013年高出一倍。

2014年,美国市场共有190种新刊创刊,同时,停刊的刊物有99种,两组数字对比,刊物净增量为91种,呈现出一种相对积极的迹象。北美地区(美国、加拿大)目前拥有超过1.6万种杂志,在过去3年里,新增刊物的速度已经明显放缓。从2014年的数据来看,每增加2份杂志就有1份杂志停刊——这一比例已经非常接近过去2年的水平:每增加3份新刊就有1份停刊。

以下为钛媒体收集整理的2014年国内外停刊的纸媒: 

纯文学杂志《天南》停刊 

2014年2月19日,创立3年零10个月的的纯文学杂志《天南》宣布停刊。《天南》是一本纯文学的双月刊,创刊号2011年4月面世,主题为“亚细亚故乡”,杂志还随刊发行翻译国外作品的别册。第16期是终刊号,推出了世界各地的八九后作家和诗人。

香港《YES!》杂志停刊

2014年8月,香港年轻人娱乐杂志《YES!!》宣布停刊,之后将转战网络平台,以电子版形式报道娱乐讯息。消息一出,不少看《YES!》长大的年轻人纷纷在网上留言表示“不舍得”:“又少了一本能在课堂偷偷看的杂志!”更有80后、90后翻出过往珍藏的杂志,感叹“时间都去哪儿了?”《YES!》创刊于1990年,除了陪伴不少热爱港台流行文化的年轻人成长,更见证着香港偶像史的变迁。

《新科幻》(原名《科幻大王》)

作为中国老牌的科幻杂志之一,《新科幻》的资格仅次于《科幻世界》。2014年12月刊,推出最后一期后,2015年1月起正式停刊,自此中国的科幻杂志元老又陨落了一个。 

《都市主妇》

《都市主妇》旗下拥有《都市主妇Hers》和《UP美容》两本在行业内领先的高品质的女性时尚生活杂志。《都市主妇Hers》针对受过良好教育的都市成熟女性,提供全方位的优质生活解决方案。全国发行,每期发行量 68万,拥有大量忠实读者,连续订阅最长达七年。《UP美容》是针对都市年轻女性的实用美容指南,有日本国际版权,每期发行量86万册。

据该杂志的订购网站,《都市主妇》将于2015年1月起停刊。

《读者原创版·全世爱》

《读者原创版·全世爱》作为《读者原创版》的下半月刊,自2013年9月创刊以来,迄今已出版15期。其主编在微博上表示,《读者原创版·全世爱》将于2015年1月起停刊。“由于与刊物主办方读者集团的合同等原因,将在2014年的12月推出最后一刊后,正式和大家告别。” 

国外停刊杂志

美国:《计算机世界》、《PCWorld》印刷版停刊,转向数字版

根据美国调研机构MediaFinder最近发布的数据显示,2014年,美国新创杂志数量高于2013年,但停刊的规模却比2013年高出一倍。

全球历史最悠久的科技杂志《计算机世界》(Computer World)在今年6月推出最后一期印刷杂志,这距离1967年6月21日创刊以来已经过去了整整47年。印刷版《计算机世界》的停刊并不意味着这本优秀杂志的死亡,今后编辑部将转型数字渠道,通过电子杂志和网站为读者呈现最新的内容。

日本:《漫画俱乐部》、《SamuraiA》休刊

纵观全球,日本的纸媒(尤其是报纸)意外地受到互联网的冲击相对较小。但众所周知的是,日本作为动漫大国,漫画杂志的竞争一直激烈异常。

今年10月,《漫画俱乐部Original》宣布最新发售的12月号是这本刊物的最后一期,此后将正式休刊。最后一期杂志的封面上画的是所有连载作品中登场人物的集体大合影,最下方写着”感谢大家15年半的支持”,但热闹的画面中依然掩不住休刊的悲伤。(钛媒体)

责任编辑:吕守田 SN220

加载中...