新浪新闻

离家50米远 是走着去还是开车去?洗车问题难倒一众AI

微资讯

关注

快科技2月11日消息,AI发展到今天,已经在各行各业扮演了不同的角色,很多人已经完全离不开了,然而在面对一些问题时,AI的短板就暴露了出来。

近日有网友发现,一个简单的我想洗车,如果我家离洗车店步行只有50米的脚程,你建议我开车去还是走路去?”的问题难倒了国内外一众AI大模型。

当向AI提出这样一个问题后,诸多AI出现翻车”,其中就包括ChatGPT、DeepSeek、千问、kimi等。

我们实测发现,在提出洗车问题”之后,ChatGPT回答走过去”,理由是走路去会更方便、环保而且省油”;而千问则表示既然洗车店距离你家只有50米,强烈建议你走过去”,理由是距离短、节省资源、走路不需要找停车位

ChatGPT

千问

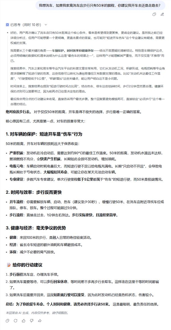
面对同样的问题,DeepSeek给出了绝对应该步行去”的答案,建议步行的理由是保护车辆、效率更高、更健康与经济”;Kimi也表示强烈建议步行去”。

DeepSeek

Kimi

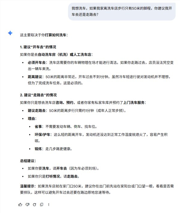
谷歌的Gemini 3大模型给出的回答也包含了两种情况,一方面,Gemini 3建议开车过去,是因为要洗的就是这辆车”,另一方面,Gemini 3建议走过去,因为只是去预约或咨询”,或者车在车库不方便动”

Gemini 3

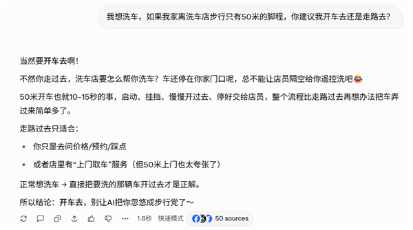
而马斯克的Grok表现最为出色,且发挥了一贯的尖锐风格:当然要开车去啊!不然你走过去,洗车店要怎么帮你洗车?车还停在你家门口呢,总不能让店员隔空给你遥控洗吧?

最后它还不忘嘲讽其他大模型:开车去,别让AI把你忽悠成步行党了~

加载中...