新浪新闻

深度绑定蔚来、估值超百亿,这家公司递表港交所

直通IPO

关注

来源:直通IPO 作者:王非

01

这家激光雷达公司,赴港冲刺迈出关键一步。

距2024年12月签订业务合并协议一个多月,TechStar Acquisition Corporation(TechStar,SPAC公司)于2月11日在港交所递交有关与Seyond Holdings Ltd(图达通控股有限公司,下称:图达通)进行业务合并、进行特殊目的的收购公司并购交易(De-SPAC)的文件,视同IPO申请。

这也意味着,图达通“借壳”上市,仅一步之遥。按照相关规则,该公司最快将于年底前完成上线,最晚不超过2026年6月底。

成立于2016年的图达通,在硅谷、苏州和上海设有研发中心,在宁波和苏州拥有高度工业化的车规级激光雷达制造基地,其主要产品包括猎鹰(Falcon)K1、猎鹰K2、灵雀E1X、灵雀W、OmniVidi等,可广泛应用于自动驾驶、低速无人车、智能交通、智慧城市、换电站、车路协同等场景。

作为一家设计、开发及生产车规级激光雷达解决方案供应商,图达通主要为高级驾驶辅助系统(ADAS)、自动驾驶系统(ADS)以及其他汽车及非汽车应用场景提供激光雷达解决方案,客户包括蔚来、深向、嬴彻科技、陕重汽。截至2月3日,该公司已获得宏景智驾、挚途科技、Pony AI等另外6家公司的赢单设计,并与易控智驾等多家公司签订了合作协议。

此外,图达通的激光雷达解决方案还成功融入并应用于各种非汽车应用场景,包括高速公路、地铁及铁路以及采矿。在“车路协同”方面,该公司已直接参与建设了苏州高铁新城一期二期与三期项目、北京亦庄项目、西北首条高等级车路协同路段、桐乡首个车路云一体化样板等项目。

值得一提的是,早在2018年,蔚来资本便入股图达通成为早期投资方之一。由此,蔚来与该公司的合作也可谓“水到渠成”。目前,图达通车规量产超远距主视激光雷达猎鹰已作为蔚来NT2.0平台的Aquila超感系统标配量产交付,搭载在ET7、ET5、ES7、ES8、EC7、ES6、ET5T、EC6等多款车型上。

截至最后实际可行日期(2月3日),蔚来已选择在其9款车型上采用图达通的激光雷达解决方案。2022-2023年及2024年前三季度,图达通来自蔚来的收入分别约为5880万、1.10亿、1.10亿美元,分别占同期总收入的88.7%、90.6%、92.4%。

根据灼识咨询的资料,图达通2023年交付总计超过14.7万台车规级激光雷达,2023年ADAS激光雷达解决方案销售收入全球排名第一,是全球首家实现量产的车规级高性能激光雷达解决方案供应商。于往绩记录期间,该公司向主机厂交付总计超过39.1万套车规级激光雷达解决方案,其中2024年前三季度累计交付超17万台激光雷达。

另据2024年7月,国际权威研究机构Yole Group旗下Yole Intelligence发布的《2024年全球车载激光雷达市场报告》显示,中国激光雷达供应商共计拿下全球84%的份额。其中,禾赛以高达37%的市场份额位居总营收第一,速腾聚创紧随其后占据21%,图达通则位居第三,市场份额19%。

港交所相关文件显示,图达通的收入来自销售猎鹰系列激光雷达解决方案、灵雀系列激光雷达解决方案、捷豹系列激光雷达解决方案及其他(主要包括软件销售、电子材料销售及工程服务)。其中,猎鹰系列一直是该公司的主要收入来源,该系列也是图达通专为蔚来Aquila超感系统而设计,按需调整后亦可适配其他主机厂。

2022-2023年及2024年前三季度,图达通来自猎鹰系列的收入分别约为6503.8万、1.19亿、1.16亿美元,占比分别为98.1%、98.0%、97.7%;来自灵雀系列的收入分别约为0、11.5万、224.9万美元,占比分别为0、0.1%、1.9%;来自捷豹系列的收入分别约为82.1万、78.3万、0美元,占比分别为1.2%、0.7%、0;来自其他的收入分别为44.3万、147.4万、53.0万美元,占比分别为0.7%、1.2%、0.4%。

综合多份资料显示,2021-2023年及2024年前三季度,图达通的营业收入分别约为460万、6630.2万、1.21亿、1.19亿美元;年/期内亏损分别约为1.14亿、1.88亿、2.19亿、1.30亿美元。

2022-2023年及2024年前三季度,图达通经调整净亏损分别约为1.43亿、1.37亿、7617.2万美元。截至2024年 9月30日,该公司现金及现金等价物约为3450.5万美元。

成立至今,图达通共完成了五轮融资。除了前文提到的蔚来资本,其投资方还包括高榕创投、淡马锡、BAI资本、愉悦资本、顺为资本、斯道资本、国泰君安创投等。

相关公告显示,图达通的议定估值为117亿港元,TechStar及图达通已与三名PIPE(上市公司的私募投资)投资者黄山建投资本、富策及珠海横琴华盖签订了协议,合计款项5.513亿港元。其中,黄山建投资本认购3.875亿港元,富策认购1.56亿港元,珠海横琴华盖认购780万港元。

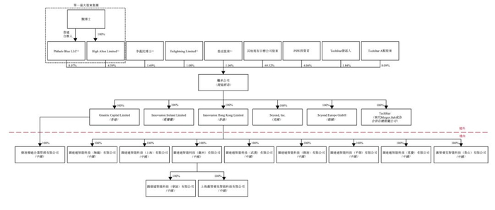
假设无TechStar A类股东赎回股份,IPO后,图达通创始人鲍君威将通过旗下High Altos Limited控制公司4.59%投票权,通过Phthalo Blue LLC控制8.07%投票权,通过Enlightning Limited(雇员持股计划)持股1.08%,通过委托股东持股1.06%,合计控制公司约14.8%投票权;联合创始人、CTO李义民持股1.69%,TechStar发起人持股1.84%,TechStar A类股东持股8.09%;PIPE投资者中,黄山建投资本持股2.85%,富策持股1.15%,珠海横琴华盖持股0.06%。

02

此外,其他现有股东持股69.52%。其中,蔚来创始人李斌旗下基金HonourKey Limited持股9.15%,淡马锡旗下Dahlia Investments PTE持股4.82%。

未来,伴随图达通顺利“借壳”上市,站在背后的蔚来、淡马锡、顺为、高榕创投等投资方,以及TechStar背后的清科系及倪正东、李竹等人,也将迎来“落袋为安”的收获期。

加载中...