2025年起,北京门头沟将逐步推动南部城区小升初多校划片入学
新京报
4月28日,北京市门头沟区教委2025年义务教育阶段入学工作实施细则正式发布。门头沟区教委要求各小学严格按照计划招生、严禁非正常跨片上学、严禁非正常跨区入学,同时,“小升初”则按照就近登记、单校划片或多校划片的办法入学。值得关注的是,门头沟明确表示,2025年起,由于学龄人口增长,逐步推动南部城区小升初采用多校划片入学的方式,学生填报志愿随机派位确定入学初中校。
幼升小:各小学首先接收服务片区内学生,严禁非正常跨片区入学
根据规定,门头沟区坚持免试就近入学原则,凡年满6周岁(2019年8月31日以前出生)的本区户籍或具有本市户籍且家庭实际居住地(凭房屋所有权证或不动产权证书,下同)在本区的适龄儿童,均须参加学龄人口信息采集。适龄儿童的父母应在规定的时间内,登录北京市义务教育入学服务平台准确录入相关信息,按照区教委划定的学校服务片区免试就近入学。
经区教委审核认定的超龄儿童、本市户籍无房适龄儿童信息需到区教育考试指导中心单独采集。门头沟要求各小学要严格按照计划招生,首先接收服务片区内学生,入学人数超出学校所能提供的学位数,由区教委协调其他学校接收入学。严禁非正常跨片入学(棚户区拆迁等特殊原因除外),严禁非正常跨区入学。
此外,非门头沟区户籍的本市户籍无房家庭,在门头沟区连续单独承租并实际居住3年以上且在住房租赁监管平台登记备案,同时夫妻一方在门头沟区合法稳定就业3年以上,其适龄子女通过审核后参加学龄人口信息采集的,可在门头沟区入学。
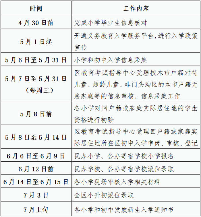
门头沟区2025年义务教育阶段入学工作时间表。图/门头沟区教委官方微信公众号
小升初:积极稳妥推进多校划片入学
针对小升初人群,门头沟区教委表示,具有本市户籍且在门头沟区完成小学教育的学生和在本市外区或外省市完成小学教育且已经办理回门头沟区升入初中手续的学生,按照就近登记、单校划片或多校划片的办法到相应初中学校继续接受义务教育。
就近登记为各初中学校根据家庭实际居住地和户口所在地就近接收本市户籍的小学毕业生(含按本市户籍对待的学生)。单校划片为采用对口直升方式招生,在此范围的每一所小学的毕业生升入划定的初中学校,在此范围的每一所初中学校接收对口小学的本市户籍小学毕业生(含按本市户籍对待的学生)。
同时,门头沟还将积极稳妥推进多校划片。其中,永定地区的大峪一小、实验二小永定分校共同对应大峪中学分校、首师大附中永定分校、八中永定实验学校;永定地区的八中京西附小对应八中永定实验学校、八中京西校区;门城地区的育园小学、黑山小学、京师实验小学、大峪二小共同对应大峪中学、京师实验中学、八中永定实验学校、门头沟外国语学校、新桥路中学,采用多校划片入学的方式,学生填报志愿随机派位确定入学初中学校。
值得注意的是,2025年起,由于学龄人口增长,门头沟将逐步推动南部城区小升初采用多校划片入学的方式,学生填报志愿随机派位确定入学初中学校。
小学毕业生因棚户区改造和山区规划调整等特殊原因导致家庭住址在区内变动的,可以申请到家庭新住址所对应的学校入学。学校接收确有困难的,由区教委协调其他学校解决。
此外,申请到外区就读初中的小学毕业生,须在规定时间内向就读小学提出申请,全部审核通过后,该生将由登记部门所在区分配入学,本区不再保留其初中入学资格。
学校招收寄宿生实行登记派位入学。门头沟区教委将在规定的时间内统一操作,录取寄宿生人数不得超过本校的招收寄宿生计划数,同时学校寄宿招生要对招生范围、招生名额、招生方式、录取名单进行公示。
门头沟区教委表示,义务教育阶段入学实行计划管理,各学校未经批准不得擅自调整招生计划,并要求各中小学校严格按照区教委统一规定的时间表和入学工作程序进行操作。
门头沟区2025年义务教育学校招生入学咨询电话(开放咨询时间:2025年5月15日—6月30日 工作日 上午9:00-11:00 下午14:00-16:00)图/门头沟区教委官方微信公众号
新京报记者 杨菲菲
编辑 缪晨霞 校对 陈荻雁