新浪新闻

北京城六区发布2025年义务教育阶段入学政策,一文汇总!

北京日报

关注
听新闻

4月27日,北京东城、西城、朝阳、海淀、丰台、石景山等区陆续发布了2025年义务教育阶段入学政策,其中,入学、派位等相关政策请各位家长关注——

▶ 东城区

东城区明确,今年入学继续实行计划管理,各校要加强入学需求前瞻预测,结合学龄人口数量、小学毕业生数量和办学规模,保障学位供给,按照区教委下达的招生计划进行招生,学校未经批准不得擅自调整招生计划。

幼升小:免试就近入学

凡年满6周岁(2019年8月31日以前出生)的具有东城区户籍、东城区房屋产权证(法定监护人持有)的适龄儿童,均须参加学龄人口信息采集,免试就近入学。根据学位供给情况和户籍、房产、居住年限等因素,该区积极稳妥推进以登记入学为主,单校划片和多校划片相结合的入学方式,继续推行学区制和九年一贯制对口入学,形成更加公平完善的就近入学规则。

小升初:三批次派位

小升初时,东城区通过一般初中(优先发展初中)登记入学、全区派位和学区服务片派位安排入学。学生通过北京市初中入学服务系统统一网上填报志愿。报名人数少于招生人数的初中,直接入学;报名人数超过招生人数的初中,随机派位入学,保证每位小学毕业生免试就近升入初中。今年,该区继续做好九年一贯制直升工作,巩固改革成果,落实定向名额派位入学工作。

▶ 西城区

今年,西城区入学条件和方式与往年基本保持一致,坚持义务教育免试就近入学原则。为缓解入学压力,该区新建多个初中校区,面向全区招生;另有12所小学继续面向全区招生。

符合西城区小学入学条件的适龄儿童须在5月6日-5月31日由法定监护人访问北京市义务教育入学服务平台(https://yjrx.bjedu.cn),通过“北京市统一身份认证平台(京通)”小程序扫码认证后完成登录,提交信息审核通过后按西城区入学方式和程序入学。家长也可访问京学通(https://jxt.bjedu.cn),点击“义教入学”进行信息采集操作。符合西城区初中入学条件的小学应届毕业生,按规定时间完成初中入学报名手续,参加西城区初中入学。非本市户籍适龄儿童和小学毕业生在规定的时间内,按审核办法完成审核,审核通过后按西城区入学方式和程序入学。

▶ 朝阳区

朝阳区表示,坚持自愿申请、公平公开、就近就便原则,支持符合条件的同一家庭儿童长幼随学。结合学位实际,统筹协调多孩家庭子女在同一学校、同一服务片区或相邻服务片区就近入学。

630政策依然施行:适龄儿童少年父母或其他监护人于2017年6月30日后取得的不动产权证书所对应的实际居住地址不再对应一所学校,适龄儿童少年依据该实际居住地址登记入学将参加所在片区的统筹分配的多校划片政策。登记入学的实际居住房屋不动产权证书为2017年6月30日之后取得的家庭适龄儿童少年入学,进行统筹派位。

▶ 海淀区

今年,海淀区小学入学预计3.1万人,比去年减少3000人;初中入学预计超过3.1万人,与去年基本持平。

海淀区教委介绍,今年入学政策总体保持稳定:继续坚持免试就近的原则,小学入学以登记入学为主、单校划片和多校划片相结合的方式,小升初按志愿派位方式入学。该区将继续执行户籍、房产、新建学校三类规范性政策,合理稳定社会和家长预期,形成更加公平完善的入学规则。

▶ 丰台区

丰台区根据学位供给情况和户籍、房产、居住年限,确定入学学区、入学方式和入学顺序;通过设置过渡期,逐步推进儿童少年在学区内入学。自2023年9月1日起,小学阶段转入的学生,初中入学时通过多校划片派位方式入读初中。

丰台区表示,该区继续强化部门联动审核,区教委联合相关部门共同审核入学资格,非住宅性质的用房不得作为入学资格条件。积极稳妥推进以登记入学为主、单校划片和多校划片相结合的入学方式。对儿童入学登记地址、就读学校实施登记管理。在部分学校实行购置“二手房”的房主子女通过多校划片派位方式小学入学。

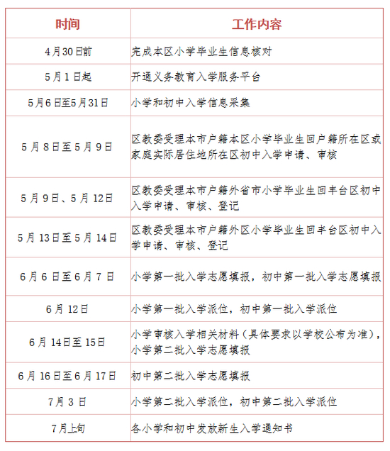
丰台区2025年义务教育阶段入学工作时间表

▶ 石景山区

今年,石景山区入学政策总体保持稳定,坚持免试就近入学,在以登记入学为主的基础上,坚持单校划片和多校划片相结合的入学方式。同时,根据区域学位供给情况和户籍、房产、居住年限等因素,推进新建小区实施多校划片入学方式。

石景山区教委明确,对于单校划片对口入学的小学,当划片服务学校学位不足时,划片服务范围内每个住房产权地址6年内只能解决购房人一户子女对口入学申请;为九年一贯制义务教育学校的,划片服务范围内每个住房产权地址9年内解决购房人一户子女对口入学申请(符合国家生育政策的除外)。自2019年9月1日起,在石景山区内经二手房交易取得的不动产权证书用于申请入学时,不再执行单校划片入学政策,实行学区内多校划片计算机派位入学。

初中入学阶段,石景山区提出,具有石景山区学籍的本市户籍小学毕业生(含按本市户籍对待的非本市户籍学生),采用单校对口直升和多校对口学区内计算机派位入学相结合的入学方式,使用全市统一的初中入学服务系统,计算机分批次派位录取。自2022年开始,逐年扩大多校划片(对口)入学比例,减少单校划片(对口)入学比例。

加载中...