新浪新闻

接棒路颖,国泰海通证券副总裁谢乐斌履新海富通基金董事长

澎湃新闻

关注
听新闻

国泰海通证券“官宣”完成合并后,旗下子公司的人事调整正逐步落地。

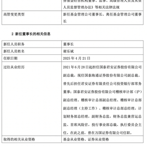
4月23日,海富通基金管理有限公司(简称“海富通基金”)公告称,路颖因工作调整离任董事长,国泰海通证券股份有限公司(简称“国泰海通证券”)副总裁谢乐斌兼任公司董事长一职,任职日期为2025年4月21日。

据公告中披露的个人过往从业经历,谢乐斌,2021年6月28日起担任国泰君安证券股份有限公司副总裁,现任国泰海通证券副总裁。

谢乐斌曾先后担任君安证券有限责任公司投资银行部常务董事;国泰君安证券股份有限公司稽核审计部(沪)副总经理、稽核审计总部副总经理、稽核审计总部副总经理(主持工作)、稽核审计总部总经理,计划财务部总经理,副财务总监,财务总监兼营运总监、首席风险官,投行事业部总裁、执行委员会主任。在此之前,曾在万国证券有限公司任职。

值得一提的是,路颖自2024年9月4日开始履新海富通基金董事长,任职时间仅7个多月。

本月稍早些时候,澎湃新闻记者从相关人士处获悉,路颖已接任国泰海通证券研究所所长,重回卖方。公开资料显示,路颖是证券研究领域里元老级的领军人物,在海富通基金股东单位任职已超过24年,自2000年7月起就职于海通证券股份有限公司(简称“海通证券”),历任研究所分析师、研究所行业部负责人、所长助理、副所长、所长。路颖曾在2014年就凭借7次获得新财富最佳分析师、摘下“新财富白金分析师”头衔。2016年,路颖成为新财富评选史上第一位同时斩获“白金分析师”和“杰出研究领袖”两项大奖的得主。

官网资料显示,海富通基金成立于2003年4月,是中国首批获准成立的中外合资基金管理公司之一。公司注册资本为3亿元人民币,股东为国泰海通证券股份有限公司(持股51%)和法国巴黎资产管理BE控股公司(持股49%)。

3月16日晚间,国泰君安发布公告称,拟变更公司名称为“国泰海通证券股份有限公司”,证券简称拟变更为“国泰海通”。

3月17日晚间,富国基金、海富通基金同时发布公告称,经证监会于1月17日出具的 《关于同意国泰君安证券股份有限公司吸收合并海通证券股份有限公司并募集配套资金注册、 核准国泰君安证券股份有限公司吸收合并海通证券股份有限公司、海富通基金管理有限公司变更主要股东及实际控制人、富国基金管理有限公司变更主要股东、海通期货股份有限公司变更主要股东及实际控制人的批复》核准,国泰君安证券股份有限公司吸收合并海通证券股份有限公司。

据公告内容,自此次吸收合并交割日(3月14日)起,合并后的国泰君安承继及承接海通证券的全部资产、负债、业务、人员、合同、资质及其他一切权利与义务,海通证券所持富国基金、海富通基金股权亦归属于合并后的国泰君安,即合并后的国泰君安成为上述公司的主要股东。

据Wind数据,截至2025年3月31日,海富通基金在管基金数量为102只,在管基金总规模为1715.27亿元,在公募机构中位列第40名。其中,债券型基金、ETF基金规模分别高达971.66亿元、540.85亿元,混合型基金、股票型基金规模则依次为174.54亿元、78.29亿元。

从经营情况来看,海富通基金于2022年、2023年连续两年营收与净利润“双降”,虽然2024年全年的营收与净利数据尚未披露,但2024年上半年公司营收与净利润仍呈现“双降”态势,实现营业收入4.54亿元,同比下滑28.16%,实现净利润1.34亿元,同比下滑30.21%。

加载中...