新浪新闻

门头沟:2025年起,逐步推动南部城区小升初多校划片入学

新京报

关注

新京报讯(记者杨菲菲)4月30日,门头沟区教委公布了该区2024年义务教育阶段入学工作实施细则,明确各类适龄儿童入学方式和条件。记者注意到,门头沟区教委明确表示,2025年起,由于学龄人口增长,将逐步推动南部城区小升初采用多校划片入学的方式,学生填报志愿随机派位确定入学初中校。

门头沟小学入学坚持免试就近入学原则,凡年满6周岁(2018年8月31日以前出生)的本区户籍或具有本市户籍且家庭实际居住地在本区的适龄儿童,均须参加学龄人口信息采集。适龄儿童的父母应在规定的时间内,登录北京市义务教育入学服务平台准确录入相关信息,按照区教委划定的学校服务片区免试就近入学。经区教委审核认定的超龄儿童、京籍无房适龄儿童信息需到区教育考试指导中心单独采集。

门头沟区教委要求各小学严格按照计划招生,首先接收服务片区内学生,入学人数超出学校所能提供的学位数,由区教委协调其他学校接收入学;严禁非正常跨片入学(棚户区拆迁等特殊原因除外),严禁非正常跨区入学。

具有北京市户籍且在门头沟区完成小学教育的学生和在北京市外区或外省市完成小学教育且已经办理回门头沟区升入初中手续的学生,按照就近登记、单校划片或多校划片的办法到相应初中学校继续接受义务教育。

其中,就近登记为各初中校根据家庭实际居住地和户口所在地就近接收本市户籍的小学毕业生(含按本市户籍对待的学生)。单校划片为采用对口直升方式招生,在此范围的每一所小学的毕业生升入划定的初中学校,在此范围的每一所初中学校接收对口小学的本市户籍小学毕业生(含按本市户籍对待的学生)。

永定地区的大峪一小、实验二小永定分校共同对应大峪中学分校、首师大附中永定分校、八中永定实验学校;永定地区的八中京西附小对应八中永定实验学校、八中京西校区;门城地区的育园小学、黑山小学、京师实验小学、大峪二小共同对应大峪中学、京师实验中学、八中永定实验学校、门头沟外国语学校、新桥路中学,采用多校划片入学的方式,学生填报志愿随机派位确定入学初中校。

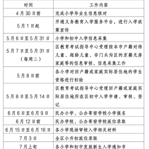
门头沟区2024年义务教育阶段入学工作时间表。图/门头沟教育微信公众号

编辑 缪晨霞

校对 翟永军

加载中...