新浪新闻

面对滥用“仅退款”服务的“羊毛党”,电商商家选择起诉维权

红星新闻

关注

据北京青年报报道,近日,武汉一名商家发视频吐槽称,某顾客购买4件商品价值1800元,进行仅退款操作后将快递取走。商家关先生介绍,客户当时用一个账号聊天,用另一个账号下单,然后要求分开发快递,结果送达后女子仅拒收了一件,取走另外三件,却申请全额仅退款。此后商家和驿站联系得知,此人这样操作已有上千件。目前,关先生已报警处理。

去年底,淘宝、京东等多家电商平台宣布“支持用户仅退款”时,曾引发广泛关注。媒体报道上述“薅羊毛”事件后,关于电商“仅退款”服务的争议再次引发讨论。

红星新闻了解到,不少电商商家对“仅退款”服务表示不满。面对仅退款“薅羊毛”的买家,有商家选择无奈接受;也有商家选择拿起法律武器,起诉维权。

电商商家不满:

“仅退款”服务被滥用

早在2021年,电商平台拼多多便率先推出了“仅退款”服务。与退货退款不同,在仅退款模式下,商家发货的订单,买家申请仅退款后就能被极速退款。

红星新闻查询拼多多官网了解到,2023年6月24日经修订生效的《拼多多售后服务规则》的“仅退款流程”显示,若用户提交仅退款申请时商家尚未发货,商家应在用户提交仅退款申请后24小时内进行处理;若用户提交仅退款申请时商家已发货,商家应在用户提交仅退款申请后36小时内进行处理。

对于上述两种情况,商家逾期未处理的,拼多多系统将默认商家同意该仅退款申请,并自动退款给用户。

“仅退款”服务在实际运行过程中,受到买家好评的同时,也引发部分商家的不满。近日,在某平台经营多家食品类店铺的商家史先生对红星新闻表示,消费者是市场的核心主体,“仅退款”服务偏向消费者有一定合理性,但现实中存在大量利用这一服务薅羊毛的买家,“由于‘仅退款’服务被滥用,很多商家都被误伤过。”

2023年底,淘宝、京东等多家电商平台也先后修订、变更平台规则,宣布“支持用户仅退款”。平台规则的变更让商家感受到了明显的变化。在淘宝销售百货的商家白先生告诉红星新闻,规则变更后,他明显感觉到“薅羊毛”的用户增多,每天需要花费更多的时间来解决售后问题。

近日,电商商家关先生在网上曝光武汉一女子利用“仅退款”服务“白嫖”上千元商品一事引发网络关注,关于电商平台“仅退款”服务的争议再一次被推向前台。

红星新闻记者以商家朋友身份向淘宝平台商家部门进行询问,一名客服称,如果商家认为自己遭遇“仅退款被白嫖”,可以向平台进行申诉。平台会根据具体订单的责任判决情况、退款原因等,核实具体情况后进行处理。

随后,红星新闻以消费者身份向淘宝官方客服了解申请“仅退款”相关事宜,一名客服表示,“比如未发货的或是发货途中货物已被拦截的,买家可以申请‘仅退款’。如果买家已收到货想申请仅退款,一般需要与商家进行协商,获得商家同意。”如果“仅退款”申请被商家拒绝,可以申请由平台介入进行处理。

起诉“羊毛党”:

让恶意退款的消费者知错

部分电商商家在网上曝光过买家购买商品后“仅退款不退货”的行为。面对仅退款“白嫖”的买家,有的商家选择无奈接受;也有商家选择拿起法律武器,起诉维权。 

从2023年2月开始,黑龙江律师陈实(化名)便为遭遇“仅退款不退货”行为的商家提供法律服务,至今已经帮助一千多位商家起诉过“仅退款不退货”的买家。

陈实在接受红星新闻采访时透露,在淘宝、京东平台出台“支持用户仅退款”规则后,向其咨询“仅退款不退货”相关法律问题的商家数量较此前起码翻了五倍。

陈实称,并非商家一主张“被白嫖”,他就会马上帮助商家进行起诉,而是需要对事件经过从头到尾进行详细审核,判断责任归属等后才会开展下一步工作。“我们会审核商家与消费者之间的聊天记录、平台上商家与消费者之间的历史协商记录等,如涉及到快递运损问题的,我们也会向快递方获取相关证明。” 

通过一系列的审核,陈实会据此判断相应纠纷是属于商家责任、快递责任或是消费者责任。如果相关证据显示确实是消费者的责任,陈实也会先与消费者联系沟通,根据沟通情况来决定是否进行起诉。“如果起诉后,有些消费者依然不认为自己存在过错,那就应诉开庭,由法官作出判决。”陈实透露,实际上,他个人经手的案子中,商家与“仅退款不退货”的消费者之间的诉讼纠纷更多以和解收尾。 

史先生同样向红星新闻记者提到,他总共起诉过十几位买家,最近起诉的一位打算“白嫖”的买家,在接到法院传票后,便主动电话联系他,寻求和解。这位买家购买了60元的商品后申请“仅退款”服务,和解时,向史先生总共赔偿了500元。

“和解的意义就在于让恶意退款的消费者知道自己的过错。如果他不认为自己有过错,也不会选择和解。”陈实说。

判例:

仅退款但不能提出实质依据属违约

红星新闻记者检索发现,商家起诉买家仅退款不退货行为的案子中,也有不少最终走上法庭。法院判决,要求仅退款且不能提出不退货的实质依据属违约,应当承担违约责任。

湖北省高级人民法院官微刊载过一个因17元退款引发的买卖合同纠纷案例。案情显示,王某在某购物平台内衣店购买了一件内衣,交易价格26元。收到货后,王某以质量问题为由申请仅退款不退货,该内衣店让王某提供质量问题的凭证,王某未提供。内衣店要求王某将退货申请改为退款退货,王某拒绝,内衣店也因此拒绝了王某仅退款不退货申请。 

双方发生争议后,王某通过购物平台极速退款规则申请仅退款成功,购物平台返还王某17元。内衣店多次联系并要求王某退回货款17元,但王某拒不退还。于是,该内衣店委托律师查得王某身份、经常居住地等基本信息后将王某诉至法院,请求王某退还货款17元,赔偿户籍调档信息、误工费、材料打印费等损失合计600余元。

该案承办法官表示,按照“七日内无理由退货”规则,王某本可以将购买的内衣邮寄回该内衣店指定地址,从而由购物平台退回预付货款26元,但王某要求退款却拒绝退货且不能提出不退货的实质依据属于违约,依法应当承担相应的违约责任。

面对不合理退款

商家可以起诉平台吗? 

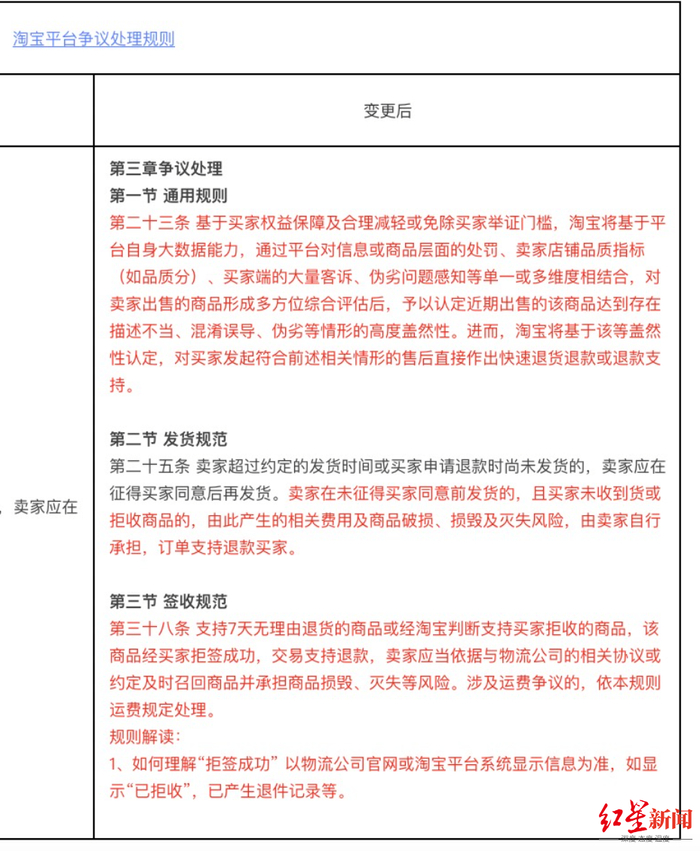
在给消费者提供便利的同时,为了避免误伤部分商家,淘宝在修订变更淘宝平台争议处理规则时提到,“淘宝基于平台自身大数据能力,识别多维度结合,对于买家发起符合相关情形的售后,做出快速退款或退货退款的规则依据。”

在记者采访过程中,多位商家表示,各电商平台的大数据判断并非总是准确的,有时甚至是“粗放”的。

在抖音平台专营唱片的商家代女士告诉红星新闻,此前,有买家在她的店铺分十几单购买了价值2000元左右的唱片后,自称是买家母亲的用户以“不应向未成年人售卖商品”为由申请仅退款,得到了平台的支持。她在拒绝退款申请后,被平台驳回。

“首先,我在直播页面标明了未成年人不得购买;其次,商家也无法审核用户真实年龄。”代女士说,让她不理解的是,即便这些唱片确实被未年人购买了,“我可以接受退款,对方为什么不用退货呢?”

商家表示,他们在拒绝买家不合理的“仅退款”操作被平台驳回后,还时常面临着申诉难的问题。代女士告诉红星新闻,其多次向平台客服申诉上述“仅退款”要求不合理,但依旧无效。商家白先生则表示,买家收到货申请“仅退款”,平台几乎是秒退。但商家向平台申诉则需要漫长的等待,而且可能申诉失败。“即使有的订单申诉成功,平台依旧会扣商家的保证金。” 

那面对买家不合理的退款要求被平台支持的情况,商家可以起诉平台吗?

陈实告诉红星新闻,除了起诉“白嫖”消费者,确实也有部分商家将电商平台诉至法院。“此前我也尝试帮助这些商家起诉电商平台,但都没有成功。平台一方面会主张自己没有责任,另一方面会主张是用户自由选择了全额退款无需退货,受益方是消费者,让我们向消费者索赔。”

在上述“因17元退款引发的买卖合同纠纷”的案例中,承办法官表示,从案涉内衣买卖磋商过程看,王某是与内衣店而不是与购物平台达成的内衣买卖合同,双方因内衣买卖合同发生的争议,双方可以协商解决,购物平台作为给消费者和商家搭建交易场所的平台,也可以提出解决问题的意见,调解双方的争议,但购物平台强行作出不退货仅退款17元的“仲裁”,本质上对交易双方并无约束力。

红星新闻记者注意到,实际上,电商平台大多已在其服务协议中写明了买卖双方发生纠纷时的“免责条款”。以拼多多为例,该平台服务协议第6.3条明确提到,“拼多多无法保证交易纠纷处理结果符合您和/或相关方的期望,如您对纠纷调处结果不满意,仍有权依法寻求其他救济途径,因此,拼多多也不对交易纠纷调处结果及赔付决定承担责任。”

“多家电商平台新增‘仅退款’规则,其实也是行业竞争的结果。”海豚社创始人、电商战略分析师李成东对红星新闻表示,“仅退款”政策在一定程度上是过度增加“用户体验”,可能会对商家造成损失。

湖北省消费者委员会315维权律师团成员刘祥斌在接受央广网采访时表示,平台的“仅退款”规则若未经商家认可,也是一种无权处分甚至侵害商家利益行为。他认为,“解决上述问题,需从源头上纠正该规则,不能让损害他人利益的规则成为平台竞争的利器,同时必须明确退货和退款应该是对等义务,商家和买方都应履行,倡导诚信消费。”

加载中...