新浪新闻

北京服装学院发布艺术类本科专业招生简章,1月8日起开始报名

新京报

关注

新京报讯(记者苏季)记者从北京服装学院获悉,该校2024年艺术类本科专业招生简章已经发布,1月8日起开始报名。

北京服装学院艺术类专业分为美术与设计类专业和表演类专业。美术与设计类专业包含:服装与服饰设计、数字媒体艺术、视觉传达设计、产品设计、艺术与科技、环境设计、公共艺术、动画、绘画、绘画(学校美育)、中国画、雕塑、摄影。表演类专业包含:表演(服装表演)、表演(广告传播)。

根据报考条件,美术与设计类专业考生须达到省级美术与设计类统考本科合格;表演类专业考生须达到省级表(导)演类(服装表演方向)统考本科合格。否则不予录取。

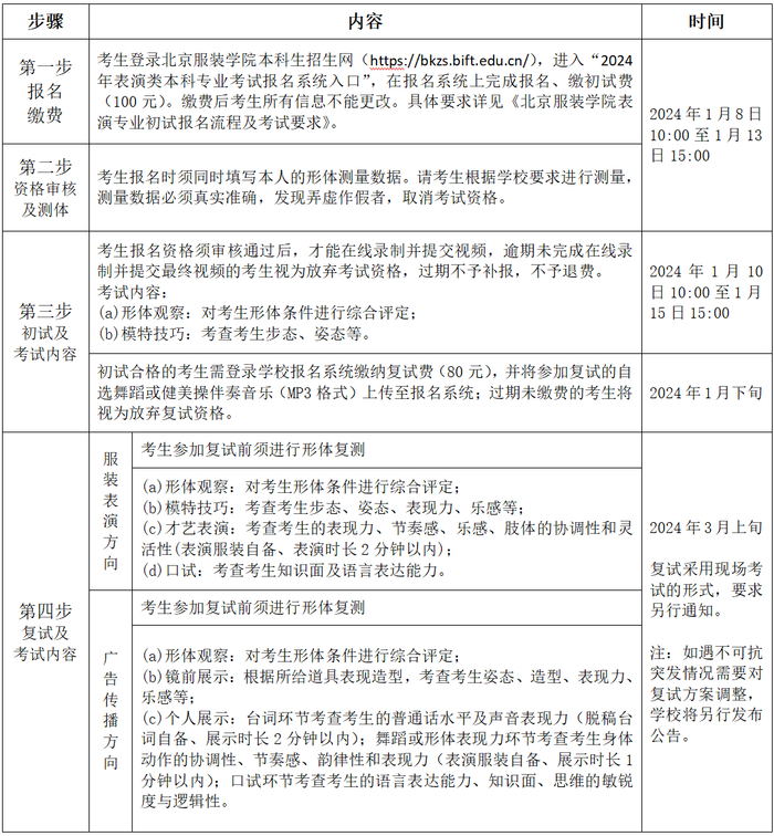
在具体招生方面,2024年服装与服饰设计、数字媒体艺术、视觉传达设计、表演(服装表演)、表演(广告传播)专业在省级统考合格的基础上组织校考,面向全国招生,不编制分省计划,采用校考成绩录取。

2024年产品设计、艺术与科技、环境设计、公共艺术、动画、绘画、绘画(学校美育)、中国画、雕塑、摄影专业不组织校考,编制分省分专业招生计划。

在校考报名方式及考试安排上,美术与设计类校考的专业为服装与服饰设计、数字媒体艺术、视觉传达设计,专业兼报,校考合格证通用。校考采取线上初试加线下复试的形式。2024年1月8日10:00至2024年1月14日12:00,考生可登录北京服装学院本科生招生网(https://bkzs.bift.edu.cn/),进入“2024年美术与设计类本科专业考试报名系统入口”完成线上初试报名。线上初试时间为2024年1月18日上午,线下复试时间为2024年2月23日全天。

另外,表演类校考的专业为表演(服装表演)、表演(广告传播),考生只能在以上专业方向中选择1个报考。

北京服装学院表示,如遇不可抗力突发情况需要对校考方案调整,学校将另行公告。

编辑 缪晨霞

校对 刘军

加载中...