新浪新闻

中美联合声明:启动气候工作组 明确细化气候合作计划和目标

新京报

关注

11月15日上午,中华人民共和国生态环境部公布了《中美关于加强合作应对气候危机的阳光之乡声明》。中美双方重申致力于合作并与其他国家共同努力应对气候危机。

声明指出,中美两国决定启动“21世纪20年代强化气候行动工作组”,开展对话与合作,以加速21世纪20年代的具体气候行动。在中美元首会晤之际,共同应对气候危机成为中美元首会晤重要共识。

气候合作共识文件达成,气候议题成中美合作的重要纽带

气候议题一直是中美合作的重点领域,也是双方合作的重要纽带。早在2021年4月15-16日,中国气候变化事务特使解振华与美国总统气候问题特使克里在上海举行会谈,发表了《中美应对气候危机联合声明》,成为中美两国相互合作应对气候危机的重要标志性节点。

同年11月10日,中国和美国在联合国气候变化格拉斯哥大会期间发布《中美关于在21世纪20年代强化气候行动的格拉斯哥联合宣言》,进一步加强气候领域合作。

此次发布的《中美关于加强合作应对气候危机的阳光之乡声明》是中美气候合作领域的第三份共识文件,并对前两次合作计划进行了细化和落实,提出了更明确和务实的气候合作计划和目标。

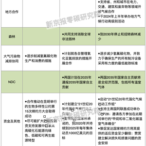
比如,提出了明确的可再生能源部署目标,两国支持到2030年全球可再生能源装机增至三倍;启动“21世纪20年代强化气候行动工作组”,开展对话与合作,并突出两国地方气候合作的重要性;提出了明确的甲烷减/控排计划和目标,将甲烷控排纳入2035年自主贡献目标;并鼓励2035年全经济范围国家自主贡献涵盖所有温室气体。

《中美应对气候危机联合声明》、《中美关于在21世纪20年代强化气候行动的格拉斯哥联合宣言》、《中美关于加强合作应对气候危机的阳光之乡声明》三份气候合作文件重点内容对比。其中NDC指国家自主决定贡献方案。

启动“强化气候行动工作组”,中美气候合作将常态化机制化

相比之前中美两国气候会谈与合作,此次《中美关于加强合作应对气候危机的阳光之乡声明》一大亮点和突破点就是启动了“21世纪20年代强化气候行动工作组”,以加速21世纪20年代的具体气候行动。

依据声明,工作组将就控制和减少排放的政策、措施和技术进行信息交流,分享各自经验,识别和实施合作项目,并评估联合声明、联合宣言和本次声明的实施情况。工作组由两国气候变化特使共同领导,两国相关部委和政府机构的官员以适当方式参加。

据中国气候特使解振华透露,自今年7月美国总统气候问题特使约翰·克里访华,中美两国开始气候会谈以来,自己和克里几乎每隔两周举行一次视频会谈,商量下一步见面安排及启动气候行动工作组相关工作。此次,“21世纪20年代强化气候行动工作组”启动后,中美两国气候合作将更加常态化和机制化。

扩大温室气体控制范围,中国将在甲烷减/控排方面做出重要贡献

在《中美关于在21世纪20年代强化气候行动的格拉斯哥联合宣言》中,两国提出将加强在甲烷减排领域的国际合作。近期,我国也公布了《甲烷排放控制行动方案》,提出甲烷减/控排的主要目标,中国将在甲烷减/控排方面为实现全球气候目标做出重要贡献。

此次,《中美关于加强合作应对气候危机的阳光之乡声明》另一个大亮点就是提出了较为清晰的甲烷减/控排计划,提出在各自国家甲烷行动计划基础上制定各自纳入其2035年国家自主贡献的甲烷减排行动/目标。

同时,为符合巴黎协定温控目标,中美两国将积极参与巴黎协定首次全球盘点,在COP28上鼓励2035年全经济范围国家自主贡献涵盖所有温室气体。全球范围内的更大规模的温室气体减排控排计划或将启动。

资金问题仍是制约全球气候应对行动的关键因素

10月30日至31日,COP28部长和谈判代表参加的会议举行,这是COP28召开前一次重要的筹备会议。设立气候变化损失和损害基金及基金管理、资金使用等问题成为各国谈判博弈的主要焦点,也是各国难以形成共识的主要争论点。

此次,中美联合声明中提到,重申敦促发达国家缔约方将其提供的适应资金至少翻倍;期待COP29通过新的集体量化资金目标;并使资金流动符合巴黎协定目标。

中美联合声明中提到,欢迎并赞赏过渡委员会关于建立解决损失和损害问题的资金安排,包括为此设立一项基金的建议。但对于基金具体的管理机制和资金使用问题没有作出明确说明。

这表明在COP28会议上中美两国、发达国家和发展中国家的博弈可能仍在进行中。

新京报零碳研究院研究员 任大明

编辑 陈莉

校对 卢茜

加载中...