新浪新闻

“黄牛黄了”!演唱会“强实名制”,开了个好头

北京日报

关注

近日,“周杰伦演唱会前黄牛集体退票”的话题冲上热搜。有媒体报道,由于这场演唱会主办方比较“刚”,没有像往常一样,在最后时间修改票务规则允许“转赠”,而是坚持实名制规则不变,大量“黄牛”不得不在开唱前“割肉”离场。一时间,“‘黄牛’黄了”“给主办方点赞”“支持演唱会强实名制”等评论在网络刷屏。主办方宁愿自己受损失也要跟黄牛“刚”到底的做法,是一次很好的守法示范,为打击倒票“黄牛”树立了好样板。

近几个月来,线下演出市场迅速回暖,各地演唱会、话剧、球赛等活动精彩纷呈。然而,一些地方却出现了演出市场越火爆,“黄牛”越猖獗的非正常现象。“代抢票”“送客入场”“后台改信息”等五花八门的“门道”,动辄将门票炒至五位数,不仅损害消费者利益,更扰乱市场秩序,影响演出市场在促消费、稳增长方面发挥积极作用。

“黄牛”常有,严打的口号也总喊,为何过去多年难以刹住倒票歪风?究其原因,是治理措施落地中出现“中梗阻”,有些人执行政策时打折扣,“放了水”。如果真正公开售票,落实“实名制购票入场”“票务电子化”“不许转赠转售”等规则,“黄牛”的操作空间将被大大压缩,这次演唱会就是个很好的例证

打击“黄牛”,需要更加公开透明的票务市场。官方售票“秒没”,“黄牛”票源却十分充足,势必会动摇消费者信心。票务平台要把门票流通置于“阳光”之下,严格落实“面向市场公开销售的门票数量不得低于核准观众数量的85%”的要求;整合复杂且分散的销售渠道,制定有效措施防止二次、三次加价销售;借助技术手段,形成精准识别、智能对抗、实时拦截的网络平台治理体系,甄别“黄牛”刷机请求,让“黄牛”无缝可钻、无利可牟。同时,各方需采取更加平实的营销策略,向观众传递真实信息,避免“饥饿营销”,营造“一票难求”的市场氛围。相关部门则要开展常态化监管,只有对正常票务渠道严格把关,才能实现文化产品生产、交换、分配、消费等方面的平衡。

整治“黄牛”是一个系统工程,需要多方联动,强化根源治理,但这种“刚”到底的硬气也必不可少。希望更多人与“主办方”站在一起,对倒票“黄牛”“刚”到底,促使文化演出市场形成良性秩序

■更多新闻

周杰伦上海演唱会,黄牛集体退票

10月12日,为期四天的周杰伦上海站演唱会正式开唱。根据大麦、票星球、猫眼三个平台公布的演唱会门票数据,本次周杰伦上海演唱会共放出超11万张门票。

其中大麦网约放出7万张,猫眼放出约4.1万张,而票星球只放出2400张票。然而仅仅大麦平台上就有484万人标记了“想看”。

即使一次性出售11万张门票,演唱会门票仍一票难求。另一边,黄牛票卖出天价,看台票已超两万。有网友吐槽:“黄牛是想靠周杰伦在上海买房吗?”

而就在演唱会前一天(10月11日),大批黄牛集体退票的消息登上热搜。对于此次黄牛集体退单,不少网友拍手叫好:“黄牛这波确实黄了”。

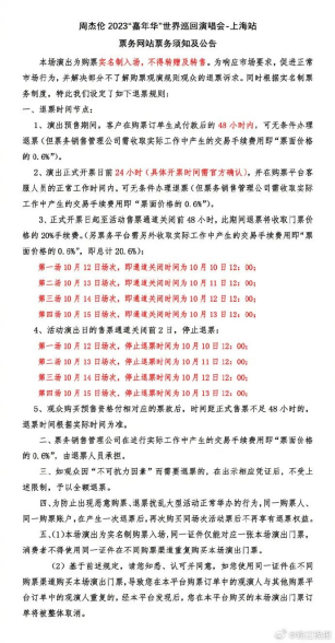
据悉,本次周杰伦演唱会为购票实名制入场,门票可退,但不得转赠及转售,演出开始前48小时停止退票。在强实名制下,入场时需要进行“人脸识别”,购票者与观演人必须一致。“强实名制”购票规则下,每张身份证仅可购买每场演出的一张门票, 门票不可转赠,但可在规定时间内退票。

据潮新闻报道,一位黄牛表示,在开票之前,周杰伦上海站就打出明牌是强实名,但很多黄牛依然会用海量身份信息堆叠+机器代抢的方式,尽可能去抢到票,然后付款。

这位黄牛透露,今年不少演唱会,开票之初也是“强实名”,但开演前最后一周,主办方却悄悄把票务规则修改成了“可以转赠一次”。正是这一次转赠的机会,成为黄牛们的财富密码,只要这一次转赠,就可以加价卖给其他消费者。

但这次周杰伦上海站演唱会,黄牛失算了,熬到最后几天,主办方都丝毫没有任何修改票务规则的意思,绝不允许转赠。再熬下去,进入到演出前48小时以内,连退票都没法退了,只好“割肉”20%离场(此期间退票要收票面价20%的手续费)。

加载中...