枣庄二模语文试卷阅读理解考小说《狂飙》 部分考生:题很难导致作文没写完
上游新闻
3月23日,#当高启强出现在语文试卷上#引发热议,网友晒出一张试卷上的阅读理解题,竟然节选自小说《狂飙》大结局。上游新闻记者注意到这张试卷来自山东枣庄高三第二次模拟(二模)考试的语文试题。两位参加过考试的当地高三学生告诉上游新闻记者,就算看过《狂飙》,这道题还是有一定难度。重庆一位语文老师也认可了这种说法。一位学生表示,因为此次考试难度较大,不少学生都没写完作文。“都说是因为‘高启强’,作文没写完。”
▲《狂飙》小说的内容进入枣庄二模语文试卷。 图片来源/剧照
23日,上游新闻记者先后致电枣庄市教育局多个部门,均未得到回复。负责此次出卷的枣庄市教育科学研究院相关人员的电话也一直未能接通。上游新闻记者从枣庄市滕州一中办公室一位工作人员那里了解到,山东枣庄高三第二次模拟(二模)考试在22日结束,23日正在进行二模考试的阅卷工作,相关人员都在封闭中,学校老师们也不清楚试卷的具体内容。
23日下午,上游新闻记者联系上了两位枣庄当地的高三学生,她们都证实,这次二模考试的语文试题中确实使用了《狂飙》小说的内容。
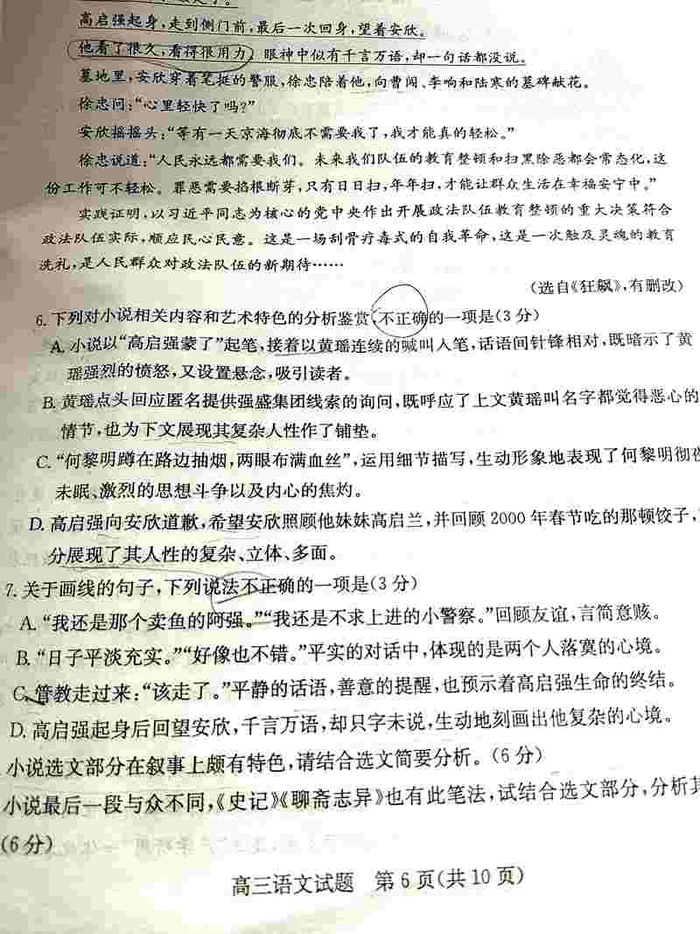
该题正文内容节选自小说《狂飙》大结局第六十七章《最终审判》,在卷子上有整整三页,记者统计了一下,字数近2000字。记者翻看原文,《最终审判》的字数约为3600字,出题老师进行了近一半的删改,但有网友表示,“我都看晕了”。考试的阅读材料第一句就是“高启强蒙了”,有考生在评论中表示“我也蒙了”。
上游新闻记者看到,这是一道18分的现代文阅读大题,包括两道选择题,分值各3分,第一题以大结局中,分析黄瑶点头回应匿名举报强盛集团、何黎明在路边抽烟、高启强向安欣道歉等情节,从中选出不正确的选项。第二题则是要求从文中画线的句子,分析人物对话和表情所代表的意义,从中选出不正确的选项。两道分析类的主观题则是要求结合《狂飙》选文,简要分析叙事特色和分析《狂飙》大结局中最后一段的作用,分值各6分。
“这次考试太难了,老师也说比一模还难,《狂飙》这道题也很难。”参加了考试的滕州二中陈同学表示,自己选择题就错了一道。“由于这题太难了,很多人都没写完作文,都说是因为‘高启强’,作文没写完。”
▲枣庄二模语文试卷里的阅读理解题。 图片来源/受访者供图
“这次考试难度不是很大,但《狂飙》的选择题很难,考的是人物情感,比较细。”枣庄另一中学的张同学告诉上游新闻记者:“看没看过有影响,但不大。你得懂这篇文章的内容,但是题不简单,我碰巧就看过大结局,很巧就考的这篇,但也有同学没看就很后悔。”陈同学也表示:“怎么说呢,明明看了电视剧,但考试就是考试,与看没看电视剧无关。”
“看题的时候脑子里都是电视剧的画面,哈哈哈。”陈同学表示,自己是第一次在考试时碰到热门电视剧的题目。“我发现小说和电视剧不一样,电视剧里是个男的撞的大嫂,小说里是黄瑶撞的。”
陈同学介绍,语文是这次二模考试的第三场,整个考试在22日结束,23日学生都在放假中。“所以我们也还不知道语文老师怎么看这个事情。”
“如果一定是看过了剧才能做得更好,那么这个出题人水平是不行的。”重庆一所中学的高中语文老师施女士的观点与两位考生类似,“没有看过,不一定做得更差;看过,不一定做得更好,仅仅是熟悉不熟悉的差别,具体题该怎么解答,一切都在卷子能见到的文本和题干里面。”
施老师表示,高考可以入题的文本选择范围是很广的,出现《狂飙》大结局这种,“虽少见,但也并不是什么新鲜事,这个题出得中规中矩。”
“最后两道主观题,就跟学生平常做的考查‘叙事特征’题差不多。”施老师表示,现在的小说考题热衷于考‘叙事’,语文题也十分趋向于多材料对比阅读以及回归教材,“比如第九题提到的《史记》《聊斋志异》,都是教材里的内容。”
题目节选
6.下列对小说相关内容和艺术特色的分析鉴赏不正确的一项是(3分)
A.小说以“高启强蒙了”起笔,接着以黄瑶连续的喊叫入笔,话语间针锋相对,既暗示了黄瑶强烈的愤怒又设置悬念,吸引读者。
B.黄瑶点头回应匿名提供强盛集团线索的询问,既呼应了上文黄瑶叫名字都觉得恶心的情节,也为下文展现其复杂人性作了铺垫。
C.“何黎明在路边抽烟,两眼布满血丝”,运用细节描写,生动形象地表现了何黎明彻夜未眠、激烈的思想斗争以及内心的焦灼。
D.高启强向安欣道歉,希望安欣照顾他妹妹高启兰,并回顾2000年春节吃的那顿饺子,充分展现了其人性的复杂、立体、多面。
7.关于画线的句子,下列说法不正确的一项是(3分)
A.“我还是那个卖鱼的阿强。”“我还是不求上进的小警察。”回顾友谊,言简意赅。
B.“日子平淡充实”“好像不错”平实的对话中,体现的是两个人落寞的心境。
C. 管教走过来:“该走了。”平静的话语,善意的提醒,也预示着高启强生命的终结。
D. 高启强起身后回望安欣,千言万语,却只字未说,生动地刻画出他复杂的心境。
8.小说选文部分在叙事上颇有特色,请结合选文简要分析。(6分)
9.小说最后一段与众不同,《史记》《聊斋志异》也有此笔法,试结合选文部分,分析其作用。(6分)
上游新闻记者 汤皓
编辑:杨波
责编:王蓉 官毅
审核:冯飞