新浪新闻

深圳施行积分入户最新办法

新华网

关注
新华全媒+|深圳施行积分入户最新办法

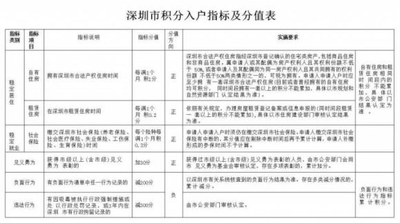
2月15日,深圳施行积分入户最新办法,有效期五年。积分入户指标由居住情况、参加社会保险年限情况、见义勇为情况、负面行为、违法行为等指标组成,入户总积分为各项指标累计积分。

中国(深圳)综合开发研究院区域发展规划所主任、经济学博士后黄睿表示:“这次新增的调整,除了对过往政策在执行过程里面的一些问题进行优化以外,最突出的一个特征是个人公共信用在社会管理功能上面的强化,比如它增加了见义勇为的积分加分,增加了对无刑事犯罪记录的要求,这些正向和负向的个人公共信用的指标,对将来在规范市民的行为方面,会有较好的引导作用。”

此外,黄睿认为:“这次深圳实施积分入户新办法,是充分评估自身在交通、教育、住房等基础设施和公共服务的承载能力基础之上,再次释放出来欢迎人口流入的一个强烈政策信号。”

记者:李思佳

新华社音视频部制作

相关新闻

深圳积分入户最新办法公布!最高加30分(华夏时报)

2月8日,深圳市发展和改革委员会、深圳市公安局、深圳市人力资源和社会保障局联合发布关于《深圳市积分入户办法》的通知。该办法是对2017年7月印发实施的《深圳市积分入户办法(试行)》的修订版本。该办法2023年2月15日起施行,有效期五年。

《办法》所称的积分入户,是指对持有深圳经济特区居住证且在深具有合法稳定就业和合法稳定住所(含租赁)的人员,按照积分制要求进行积分,依照分值排序,在年度计划安排额度内审批入户。

办理积分入户人员应当向市公安部门提出入户申请,其积分信息统一纳入深圳市积分入户信息库,按由高到低的顺序进行排名。文件指出,申请积分入户人员应同时具备以下基本条件:年龄男性在55周岁以下,女性在50周岁以下;持有有效的深圳经济特区 居住证 ;拥有深圳市合法产权住房 连续满5年,或合法租赁住所年限 连续满5年;依照法律法规正常缴纳深圳市养老保险或医疗保险年限累计满5年;无刑事犯罪记录,且未参加过国家禁止的组织及活动。

根据《办法》,积分入户指标由居住情况、参加社会保险年限情况、见义勇为、负面行为、违法行为等指标组成,入户总积分为各项指标累计积分。

积分指标则明确:拥有深圳市合法产权住房,每满1个月积1分;在深圳市租赁住房,每满1个月积0.2分;缴交深圳市社会保险(养老保险、 社会医疗保险、失业保险、工伤保险、生育保险),每个险种每满1个月积0.3分。

此外,获得市级以上 (含市级)见义勇为表彰的,可以直接加30分。以配偶房产(或本人与配偶共有房产)申请入户的,夫妻结婚时间在年度申请截止之日应连续满2年且婚姻仍在存续期内。入户申请人未成年子女允许申请同步随迁入户。

而在扣分方面:有负面行为清单中任一行为记录的,减200分;有因吸毒被执行行政强制措施或处以行政处罚记录,或3年内在深圳市有行政拘留记录的,减300分。

据深圳市发展和改革委员会,其中,与《深圳市积分入户办法(试行)》相比的主要修订内容为:

一是申请基本条件增加无刑事犯罪记录的要求;

二是增加了见义勇为指标。对获得市级以上(含市级)见义勇为表彰的加30分;

三是对诚信守法指标进行了调整,拆分为负面行为、违法行为两个指标。负面行为指标方面,制定负面行为清单,列明存在危害人民群众身体健康和生命安全的严重行为、存在破坏市场公平竞争秩序的严重行为、存在拒不履行法定义务严重行为等3大类15项负面行为。如有清单中任一行为的,一次性扣200分。违法行为指标方面,有因吸毒被执行行政强制措施、行政处罚记录的,或3年内在深圳有行政拘留记录的,均一次性扣300分。

四是对以配偶房产(或本人与配偶共有房产)申请入户的情况增加了有关约束条件,要求在年度申请截止之日婚姻仍在存续期内,且在年度申请截止之日往前计算,夫妻婚姻关系连续满两年。

五是入户申请人未成年子女允许申请同步随迁入户。

六是调整稳定居住积分规则。将自有住房和租赁住房两项指标只能选择一项进行积分,调整为自有住房和租赁住房均可积分,但相同时间段内的自有住房和租赁住房积分不能累加。将仅可选择一套目前拥有或者曾经拥有的自有房屋积分,调整为目前或者曾经拥有的自有住房均可累计积分,拥有一套以上的,相同时间段的积分不能累加。

加载中...