迪丽热巴工作室晒维权通告
成都商报
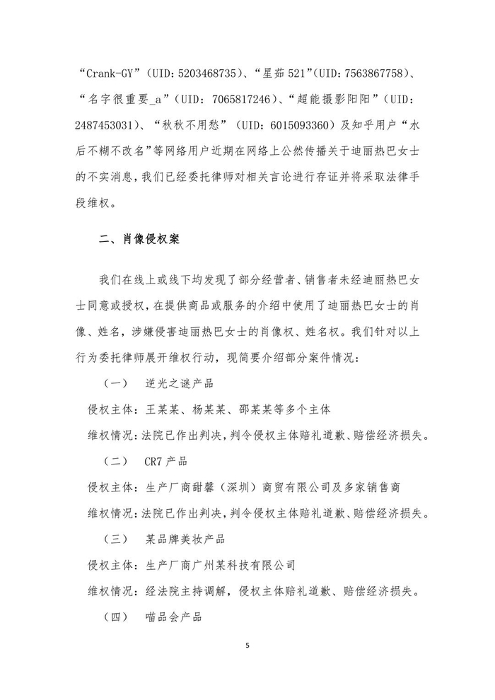
今(10)日,嘉行迪丽热巴工作室就近期维权情况和案件进展,发布“通告说明”,并表示:“网络并非法外之地,我司将持续依法维护迪丽热巴女士的合法权利,追究侵权者的法律责任。”
据了解,最近两天有关迪丽热巴的话题频上热搜。
今(10)日,嘉行迪丽热巴工作室就近期维权情况和案件进展,发布“通告说明”,并表示:“网络并非法外之地,我司将持续依法维护迪丽热巴女士的合法权利,追究侵权者的法律责任。”
据了解,最近两天有关迪丽热巴的话题频上热搜。