新浪新闻

为缓解旱情,浙江多地准备实施人工增雨

北京日报

关注

近日,浙江出现大范围38~41℃

局部41℃以上的高温天气

为缓解旱情、水库蓄水和减低火险

杭州、绍兴、衢州、丽水等多地

陆续发布通告

准备实施人工影响天气作业

杭州

杭州余杭区

人工增雨已安排

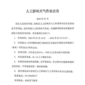
昨日,余杭区人工影响天气工作领导小组办公室发布公告,7月16日至7月24日,我区将在百丈镇石竹园鱼石岭隧道口等地实施作业。

此前,杭州临平区、富阳区、临安区三地已相继发布人工影响天气作业公告。

杭州临平区人工影响天气作业公告

2022年01号

经市人民政府同意,杭州市人工影响天气工作领导小组办公室决定于即日起,适时实施人工影响天气作业,以缓解旱情和水库蓄水和减低火险需求为目的。

有关事项公告如下:

1.作业时间:2022年07月16日-2022年07月24日;

2.作业地点:经空域管制部门批准的塘栖镇上河其村(临平1号作业点)等作业点;

3.有效范围:以作业点为中心,半径10公里内的行政区域;

4.作业使用设备:BL-1A人工增雨火箭;

5.如果发现故障弹或残骸,请不要靠近,并立即向当地政府或派出所报告,不可擅自拆除、搬动或储藏;

6.意外情况请与杭州市人工影响天气工作领导小组办公室联系。

联系电话:057189582321

联系地址:杭州市气象局

杭州市人工影响天气领导小组办公室

2022年7月15日

杭州市富阳区人工影响天气作业公告

2022年02号

经杭州市富阳区人民政府同意,杭州市富阳区人工影响天气工作领导小组办公室决定于7月16日起,适时实施人工影响天气作业,以缓解旱情、增加水库蓄水和降低火险。有关事项公告如下:

1.作业时间:2022年7月16日至8月16日;

2.作业地点:经空域管制部门批准的胥口镇岩石岭水库(富阳2号作业点)、常安镇永安山滑翔基地(富阳5号作业点)、万市镇槎源村(富阳10号作业点)等作业点;

3.有效范围:以作业点为中心,半径10公里内的行政区域;

4.作业使用设备:BL-1A人工增雨火箭;

5.如果发现故障弹或残骸,请不要靠近,并立即向当地政府或派出所报告,不可擅自拆除、搬动或储藏;

6.意外情况请与富阳区人影办联系。

联系电话:13868151795

联系地址:杭州市富阳区气象局

杭州市富阳区人工影响天气

工作领导小组办公室

2022年7月15日

富阳3个作业点实景

↓↓↓

2号作业点:

胥口镇岩石岭水库

5号作业点:

常安镇永安山滑翔基地

10号作业点:

万市镇槎源村

临安区人工影响天气作业公告

2022年01号

经杭州市临安区人民政府同意,杭州市临安区人工影响天气工作领导小组办公室决定于即日起,适时实施人工影响天气作业,以缓解旱情和减低火险。有关事项公告如下:

1. 作业时间:2022年07月15日-2022年07月31日。

2. 地点:经空域管制部门批准的龙岗镇大峡谷童玉村(临安1号作业点)、太阳镇横路(临安4号作业点)、清凉峰镇大明山(临安7号作业点)、岛石镇苦竹岭(临安10号作业点)、岛石镇马头岭(临安11号作业点)、太湖源镇里畈村(临安13号作业点)等作业点。

3. 有效范围:以作业点为中心,半径10公里内的行政区域。

4. 作业使用设备:BL-1A人工增雨火箭。

5. 如果发现故障弹或残骸,请不要靠近,并立即向当地政府或派出所报告,不可擅自拆除、搬动或储藏。

6. 意外情况请与杭州市临安区人工影响天气工作领导小组办公室联系。

联系电话:15968175771

联系地址:杭州市临安区气象局

杭州市临安区人工影响天气工作领导小组办公室

2022年07月14日

淳安

经县政府同意,淳安县人民政府人工影响天气工作领导小组办公室决定于2022年7月16日至7月22日,根据天气条件适时开展为缓解旱情、水库蓄水、减低火险、净化空气的人工增雨作业。有关事项公告如下:

1.作业时间:2022年7月16日-2022年7月22日

2.作业地点:经空域管制部门批准的千岛湖镇河坑村(淳安1号作业点)、枫树岭镇电厂(淳安3号作业点)、中洲镇长埂村(淳安5号作业点)、临岐镇金坑村(淳安6号作业点)、界首乡严家村(淳安13号作业点)、汾口镇毛家村(淳安县茶叶良种场)(淳安14号作业点)、王阜乡严家水库(淳安15号作业点)为增雨作业点,有效范围以作业点为中心半径10公里内的行政区域。

3.作业使用设备:BL-1A型人工增雨火箭

4.如果发现故障弹,请不要靠近,并立即向当地政府或派出所报告。不可擅自拆除、搬动或储藏。

5.意外情况请与县人影办联系。

人影办联系电话:64813608、64832290

人影办地址:淳安县千岛湖镇新安大街16号县气象局

淳安县人民政府人工影响天气工作领导小组办公室

2022年7月15日

另外杭州桐庐等地也发布公告要进行人工增雨。

“我们时刻准备着,明天的作业条件会比今天好。”杭州市气象服务中心工作人员告诉小时记者。

天机不可错过。

据最新预报,杭州明天上午多云,下午起多云转阴有阵雨或雷雨,雷雨时局部有短时大雨到暴雨和7~9级雷雨大风;后天多云到阴有阵雨或雷雨。

也就是说,明天,杭州可能有雷雨大风等强对流天气,而未来三天,杭州都是多阵雨雷阵雨。

有了天公作美,人工增雨才能增加雨水,制造一份清凉。

绍兴

据绍兴市气象局:面对当前的高温干旱作业需求,全市气象部门已提前部署,做好了作业准备。比如柯桥区公告已发,其他区、县(市)的公告这两天也会陆续发布。

另一方面,全市气象部门开展了作业用弹运输和烟炉燃烟测试,并且新购了一批炮弹,同时加强发射装备的养护和人员的操练,确保弹药、装备、人员、安全措施全部到位。

记者14日从诸暨市气象台了解到,近期诸暨已经有人工增雨计划,具体时间还不能确定,要根据实际情况而定。

此外,新昌和嵊州,今天也相继发布了人工增雨公告。求雨心切,绍兴各地都已经安排起来了。

公告详情↓↓↓

公 告

(2022年01号)

为缓解高温旱情、降低森林火险等级和增加水库蓄水,经绍兴新昌县人民政府同意,县气象灾害防御指挥部办公室决定于2022年7月15日起,将根据天气和空域条件,适时开展人工增雨作业。现将有关事项公告如下:

一、作业时间:2022年7月15日—7月21日;

二、作业地点:经空域管制部门批准的小将镇里东村1号作业点和沙溪镇新宅村2号作业点,有效范围为以作业点为中心半径10公里内的行政区域;

三、作业使用设备:BL—1A型人工增雨火箭;

四、如果发现故障弹,请不要靠近,并立即向当地政府或派出所报告。不可擅自拆除、搬动或储藏。

五、意外情况请与县公安局或县气象灾害防御指挥部办公室联系。联系电话:110或86258526,15355859509。联系地址:新昌县七星街道江滨西路182号。

新昌县气象灾害

防御指挥部办公室

2022年7月14日

公 告

(2022年02号)

为科学开发利用空中云水资源,增加水库蓄水量,缓解高温,改善空气质量和降低森林火险等级,嵊州市气象灾害防御指挥部办公室决定于2022年7月15日起择机实施人工增雨作业。现将有关事项公告如下:

1.作业时间:2022年7月15日至2022年9月30日。

2.火箭弹作业点:谷来镇谷来一村和长乐镇沃基村增雨作业点,火箭弹射程范围以作业点为中心半径10公里。

烟炉作业点:石璜镇徐家培村,扩散范围以作业点为中心半径5公里。

3.作业使用设备:BL-1A型人工增雨火箭弹、ZBZ-DFL-8型地面暖云焰条。

4.如果发现故障弹,请不要靠近,并立即向嵊州市气象灾害防御指挥部办公室或当地派出所报告。不可擅自拆除、搬动或储藏。

5.意外情况请与嵊州市气象灾害防御指挥部办公室联系。

联系电话:0575-83797387,地址:嵊州市安平东路38号。

嵊州市气象灾害防御指挥部办公室

2022年7月13日

从天气形势来看,绍兴在15号之后副热带高压减弱东退,水汽转好云系增多,才能初步具备人工增雨的作业条件。

绍兴市气象局减灾与法规处副处长吉宗伟表示,目前来看,16-17日的增雨条件相对较好,全市7支作业队将会根据天气形势择机开展增雨作业。

高山烟炉作业设备。

金华

永康、磐安发布人工增雨作业公告。公告详情↓↓↓

永康人工增雨作业公告

2022年第1号

为有效应对气候变化,缓和高温干旱和森林消防的严峻形势,根据《人工影响天气管理条例》,经永康市人民政府批准,将在近期根据天气条件适时开展人工增雨作业。现将有关事项公告如下:

1.作业时间:2022年7月15日至8月15日。

2.作业地点:经空域管制部门批准,龙山镇太平村、石柱镇洪福村麻车口自然村、西城街道潜村等为增雨作业点,作业安全影响范围为以作业点为中心半径10公里内的行政区域。

3.作业使用设备:BL-1A型人工增雨火箭。

4.作业区域附近广大群众请勿围观,注意安全。如果发现人工增雨作业火箭弹残骸或故障弹,请不要靠近,并立即向当地气象局或派出所报告,不可擅自拆除、搬动或储藏。

5.意外情况请与市公安局或市人影办联系。市公安局联系电话:110;市人影办联系电话:87261671;市人影办地址:江南街道大塘沿村1188号气象局405室。

特此公告

永康市人工影响天气办公室

2022年7月14日

磐安人工增雨作业公告

2022年第01号

为了缓解当前旱情,经县政府同意,县人工影响天气指挥部决定于近日根据天气条件适时开展人工增雨作业。有关事项公告如下:

1.作业时间:2022年07月13日-08月11日

2.作业地点:经空域管制部门批准,安文街道白云山、大盘镇林丰村、尖山镇谷将山、仁川镇洋庄村为增雨作业点。

3.作业条件:根据省、市、县气象部门会商结果,具备人工增雨天气条件时,适时开展。

4.作业设备:BL车载式火箭发射系统。

5.作业安全:作业场地实行现场警戒,非作业人员不得靠近围观。

6.作业范围:以作业点为中心半径10公里区域,如果发现故障弹,请不要靠近,并立即向当地政府或派出所报告,不可擅自拆除、搬动或储藏。

县人影办联系方式:

电话:84665801

地址:磐安县安文街道花月路77号

特此公告。

磐安县人工影响天气领导小组办公室

2022年7月13日

衢州

14日

衢州市气象工作领导小组办公室

发布《人工影响天气作业公告》

↓↓↓

经市人民政府同意,衢州市气象工作领导小组办公室决定于即日起,以缓解旱情、水库蓄水和减低火险需求为目的,适时实施人工影响天气作业。有关事项公告如下:

1.作业时间:2022年07月14日—2022年08月31日;

2.作业地点:经空域管制部门批准的杜泽镇铜山源水库(衢州3号作业点)等作业点;

3.有效范围:以作业点为中心,半径10公里内的行政区域;

4.作业使用设备:WR-98人工增雨火箭;

5.如果发现故障弹或残骸,请不要靠近,并立即向当地政府或派出所报告,不可擅自拆除、搬动或储藏;

6.意外情况请与衢州市气象局联系。

联系电话:0570-3083795

联系地址:衢州市气象局

一次成功的人工增雨,不仅能防暑降温,也能缓解当前的旱情,为水库蓄水,降低森林火险等都带来积极作用。

根据最新天气形势分析,7月17日-19日衢州市云系增多,可能会有适合人工增雨的天气条件出现。

另外,衢州衢江、龙游、开化也已发布人工增雨作业公告。

丽水

近日,青田、缙云、遂昌发布人工增雨公告。公告详情↓↓↓

青田人工影响天气作业公告

2022年03号

为进一步做好人影服务保障工作,经县人民政府同意,青田县人工影响天气工作领导小组办公室决定于即日起,根据天气条件适时实施人工影响天气作业,有关事项公告如下:

1、作业时间:2022年07月12日  - 2022年07月30日 ;

2、作业地点:经空域管制部门批准的仁宫乡邱山村(青田2号作业点)、章旦乡歇马降村(青田3号作业点)等作业点;

3、有效范围:以作业点为中心,半径10公里内的行政区域;

4、作业使用设备:BL-1A人工增雨火箭;

5、如果发现故障弹或残骸,请不要靠近,并立即向当地政府或派出所报告,不可擅自拆除、搬动或储藏;

6、意外情况请与青田县人工影响天气工作领导小组办公室联系。

联系电话:0578-6512618,13587175594

联系地址:青田县鹤城街道气象巷33号

青田县人工影响天气工作领导小组办公室

2022年7月12日 

缙云公告

6月26日梅汛期结束以来,我县以晴热高温少雨天气为主,降雨量仅为27.5毫米,较常年同期异常偏少,各地旱情露头。预计未来一段时间我县高温晴热天气持续,为改善土壤墒情、增加供水补给、缓和高温和旱情,缙云县人工影响天气工作领导小组办公室决定拟于近期在缙云县域内择机开展火箭人工增雨作业。现将有关事项公告如下:

1、作业时间:2022年7月13日-8月13日择机开展。

2、作业地点:缙云县舒洪镇镇外坡改地(1号作业点),作业安全影响范围为以作业点为中心半径10公里内的行政区域。

3、作业使用设备:人工增雨火箭。

4、如果发现人工增雨作业火箭弹残骸或故障弹,请不要靠近,并立即向当地气象局或派出所报告,不可擅自拆除、搬动或储藏。

5、意外情况请与县人影办联系。

人影办联系电话:0578-3310203。

人影办地址:缙云县永宁路103号(气象局内)。

缙云县人工影响天气工作领导小组办公室

2022年7月13日 

遂昌人工增雨作业公告

今年7月份以来,我县多为晴热高温天气,7月份累积降水量为18毫米,比常年(85.4毫米)平均偏少78.9%,且7月份以来气温较高,县城最高气温为39.4℃,最高气温站点为黄沙腰镇邵村41.3℃,局部地区已出现旱情,森林防火形势严峻。为缓解当前森林防火形势和缓解旱情,经研究,拟于近期适时开展火箭人工增雨作业。现将有关事项公告如下:

1、作业时间:2022年7月12日-8月12日。

2、作业地点:遂昌县湖山人工影响天气基地(湖山乡水库附近)

作业安全影响范围为以作业点为中心半径10公里内的行政区域。

3、作业使用设备:人工增雨火箭弹。

4、如果发现人工增雨作业火箭弹残骸或故障弹,请不要靠近,并立即向遂昌县气象局或当地派出所报告,不可擅自拆除、搬动或储藏。

5、意外情况请及时与县人影办联系。

人影办联系电话:0578-8520939,8123141

人影办地址:遂昌县妙高街道古院新村气象大楼(县气象局内)

                 遂昌县人工影响天气办公室

                2022年7月12日

加载中...