新浪新闻

河南村镇银行风险处置方案来了:为何分批垫付?账外业务怎么理解?

一财网

关注
河南:对四家村镇银行客户开展先行垫付

河南4家村镇银行“取款难”事件发酵近3个月后,初步风险处置方案终于出炉。

7月11日晚间,河南银保监局、河南省地方金融监管局发布公告称,将分类分批垫付禹州新民生等4家村镇银行账外业务客户本金。首批垫付7月15日开始,垫付对象为单家机构单人合并5万元(含)以下客户,合并金额5万元以上的陆续垫付。

近一段时间,官方公告不断,相关事项也在审慎处置过程中。与此同时,老百姓对自己资金安全以及后续维权的担忧也在持续,希望明确“存款”属性,并尽快赔偿损失。

第一财经记者采访了解到,河南村镇银行风险事件涉及面很广,案情非常复杂。必须经过严格的调查取证,才能查清事实、还原真相,从而确定账外业务客户资金处理政策。

优先保护小额普通客户合法权益

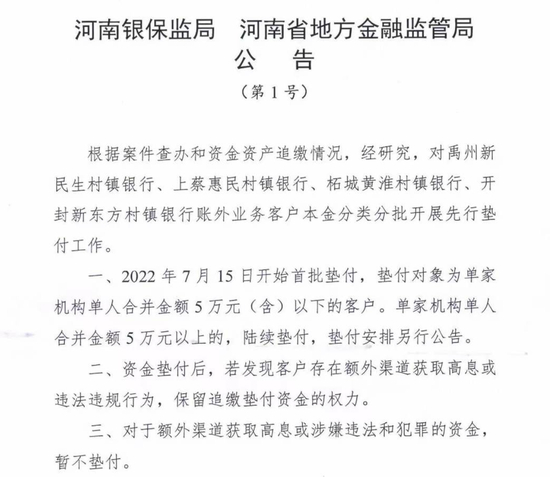
7月11日晚间,河南银保监局、河南省地方金融监管局发布的公告显示,根据案件查办和资金资产追缴情况,经研究,对禹州新民生村镇银行、上蔡惠民村镇银行、柘城黄淮村镇银行、开封新东方村镇银行账外业务客户本金分类分批开展先行垫付工作。

具体流程为,2022年7月15日开始首批垫付,垫付对象为单家机构单人合并金额5万元(含)以下的客户。单家机构单人合并金额5万元以上的,陆续垫付,垫付安排另行公告。

河南4家村镇银行线上业务服务渠道关闭至今已近3个月,受到各方广泛关注,此次公告的发布标志着问题将逐步得到解决。

前期,监管部门多次表示,凡依法合规办理的业务均受到国家法律保护。招联金融首席研究员董希淼对第一财经表示,首批垫付小额普通客户,其他客户陆续垫付,对账外客户资金采取分批垫付方式,这一方案不仅考虑到处置资金的来源问题,同时也体现了优先保护小额普通客户合法权益的金融立法原则。“小额先垫付,然后视情况扩大范围,是合理的,下一步,建议结合案件处置、追回资金情况安排相应进度。”

值得注意的是,公告同时指出,资金垫付后,若发现客户存在额外渠道获取高息或违法违规行为,保留追缴垫付资金的权力。对于额外渠道获取高息或涉嫌违法和犯罪的资金,暂不垫付。另外,垫付工作由河南省农村信用社联合社代理组织实施。相关客户登录微信小程序“村行垫付”办理(微信小程序“村行垫付”于2022年7月15日上午9时启用)。

董希淼表示,监管部门发出公告,对相关群众本金分类分批处置,这一安排是恰当的。“相关情况确实特殊,要区分资金性质,涉及到高息或涉嫌违法和犯罪的资金,暂不垫付。主要是基于保护金融消费者以及维护稳定等考虑,既保护大多数普通群众的合法权益,又有效防范道德风险。”

何为“账外业务”?

除了分批垫付外,“账外业务”这一表述也引起市场关注。根据监管部门发布的处置方案,违规业务被划定为“账外业务”。

如何理解“账外业务”?第一财经采访获悉,此次相关资金定性为“账外业务”,并不是按照资金是否进入村镇银行来判断,而是按照资金是否被银行真实统计,并报送监管系统进行区分。

金融监管研究院院长孙海波撰文指出,此前账外一般是指表外业务不做台账,而此次则稍微有差异。兑付方案将违规业务定性为“账外业务”用词非常讲究,完美规避了到底哪些是入了资产负债表哪些没有入资产负债表这个头疼的问题。

7月10日深夜,“平安许昌”微信公众号发布警情通报称,2011年以来,以犯罪嫌疑人吕奕为首的犯罪团伙通过河南新财富集团等公司,以关联持股、交叉持股、增资扩股、操控银行高管等手段,实际控制禹州新民生等几家村镇银行,利用第三方互联网金融平台和该犯罪团伙设立的君正智达科技有限公司开发的自营平台及一批资金掮客进行揽储和推销金融产品,以虚构贷款等方式非法转移资金,专门设立宸钰信息技术有限公司删改数据、屏蔽瞒报。

孙海波认为,从警方通报可以看出,主要资产端出口是“虚构贷款”,这说明部分资金还是进入了村镇银行的资产负债表,当然进入资产负债表未必是为每个储户设立的存款账户,也可能是以同业资金或者其他形式计入负债端,但即便是入了资产负债表,同样被定义为账外,因为肯定也没有如实向当地监管报送数据,内部也没有做储户的明细存款账户。此外,部分资金大概率没有进入资产负债表,资金出口其实也不需要虚构贷款。资金清算进入代理行清算行账户,不入资产负债表,内部不做存款入账,直接转出关联方账户。这部分更加符合传统“账外”业务定义。

业内专家表示,从前期相关部门发布的信息和警情通报来看,河南村镇银行风险事件涉及面很广、案情非常复杂。必须经过严格的调查取证,才能查清事实、还原真相,从而确定账外业务客户资金处理政策。

相关阅读:

权威解读!河南村镇银行事件“分批垫付”处置方案释放三大信号!(财联社)

7月11日晚间,河南银保监局、河南省地方金融监管局发布公告称,将分类分批垫付禹州新民生等四家村镇银行账外业务客户本金。首批垫付7月15日开始,垫付对象为单家机构单人合并5万元(含)以下客户,合并金额5万元以上的陆续垫付。

对此,工银国际首席经济学家程实对财联社记者表示,监管部门发出公告,就分批垫付工作做出安排,标志着相关事项已在审慎处置过程之中,问题将逐步得到解决。此外,程实还表示,从金融专业视角看,监管部门的处置应对体现了“以法律为准绳、以事实为依据、以客户为关切”的风格。

账外业务客户本金分类分批先行垫付 首批于7月15日开启

河南银保监局、河南省地方金融监管局发布的公告显示,根据案件查办和资金资产追缴情况,经研究,对禹州新民生村镇银行、上蔡惠民村镇银行、柘城黄淮村镇银行、开封新东方村镇银行账外业务客户本金分类分批开展先行垫付工作。

具体为,2022年7月15日开始首批垫付,垫付对象为单家机构单人合并金额5万元(含)以下的客户。单家机构单人合并金额5万元以上的,陆续垫付,垫付安排另行公告。

公告指出,资金垫付后,若发现客户存在额外渠道获取高息或违法违规行为,保留追缴垫付资金的权力。对于额外渠道获取高息或涉嫌违法和犯罪的资金,暂不垫付。另外,垫付工作由河南省农村信用社联合社代理组织实施。相关客户登录微信小程序“村行垫付”办理(微信小程序“村行垫付”于2022年7月15日上午9时启用)。

实际上,在7月10日晚间,相关部门负责人就透露了即将公布处置方案的消息。据河南省地方金融监管局网站,河南银保监局、河南省地方金融监管局有关负责人表示,为维护广大群众合法权益,有关部门正在加快核实4家村镇银行客户资金信息,制定处置方案,将于近期公布。此外,该负责人也再次提醒相关客户尽快完成登记。

7月1日,河南省地方金融监管局网站发文,河南银保监局、河南省地方金融监管局有关负责人提醒相关客户通过线上程序抓紧登记,如实登记。相关负责人也表示,鉴于河南省禹州新民生等4家村镇银行案件侦办取得重大进展,有关部门正在甄别信息,研究制定处置方案。

垫付由小及大、真相待调查还原 最新方案释放这三大信号

从金融专业视角看,程实表示,监管部门的处置应对体现了“以法律为准绳、以事实为依据、以客户为关切”的风格。

首先,依法处理是根本准则,正如前期银保监会多次明确表示的,合规办理的银行业务均受到国家法律保护,金融消费者的合法权益则均将得到有效保障。根据公告,对普通客户资金先行垫付,额外渠道获取高息或涉嫌违法犯罪的资金暂不垫付,而需要待司法机关定性后再依法依规处理,这种分类处理方式体现了法治精神,保护了绝大多数普通客户的合法权益。

其次,客观事实是处置依据,从前期相关部门发布的信息和警情通报来看,河南村镇银行风险事件涉及面广、案情复杂,账外业务客户资金处理政策将依托对事实和真相的充分调查和有效还原。

最后,程实表示,民生关切是重要考量,根据公告,垫付安排将遵循由小及大的过程,首批垫付单家机构单人合并金额5万元(含)以下小额普通储户,其他客户陆续垫付,体现了有限保护小额普通客户合法权益的金融立法原则,也体现了对中小金融消费者的政策关切。

案件最新进展:多名犯罪嫌疑人已被抓获 一批涉案资金、资产已冻结

回溯事件始末,今年4月18日、19日禹州新民生村镇银行、上蔡惠民村镇银行、柘城黄淮村镇银行、开封新东方村镇银行陆续通过官网发布公告表示,将对系统进行升级维护,网上银行和手机银行将暂停服务。储户反映无论是通过第三方平台还是银行小程序购买的存款均无法提现。

河南部分村镇银行“提现难”事件引发关注。银保监会有关部门负责人4月30日表示,银保监会高度关注河南等地个别村镇银行有人涉嫌违法及线上服务渠道关闭问题,已责成当地银保监局密切配合地方党委政府和相关部门,迅速开展调查核实,积极稳妥处置。

5月18日,银保监会有关部门负责人再回应称,银保监会与人民银行持续关注河南4家村镇银行线上服务渠道关闭问题,已责成河南银保监局和人民银行郑州中心支行切实履行属地监管职责,密切配合地方党委政府和相关部门稳妥处置。

另外,据银保监会有关负责人透露,4家村镇银行股东——河南新财富集团通过内外勾结、利用第三方平台以及资金掮客等吸收公众资金,涉嫌违法犯罪,公安机关已立案调查。“目前4家村镇银行营业网点存取款业务正常开展,凡依法合规办理的业务均受到国家法律保护。”该负责人补充道。

“提现难”事件发生2个月后,“平安许昌”微信公众号于6月18日对案件进行了通报,称2022年4月19日,许昌市公安机关依法对河南新财富集团投资控股有限公司涉嫌重大犯罪立案侦查。初步查明,2011年以来,以该公司实际控制人吕某为首的犯罪团伙涉嫌利用村镇银行实施系列严重犯罪。目前,案件侦办取得积极进展,公安机关已抓获一批犯罪嫌疑人,依法查封、扣押、冻结一批涉案资金、资产。

通报指出,该案涉嫌犯罪行为持续时间长、参与人员多、案情十分复杂。公安机关将进一步加大案件侦办力度,不让犯罪分子道遥法外、逃避惩罚,进一步加大追赃挽损力度,维护人民群众合法权益并适时发布案件侦办阶段性进展情况。

据天眼查信息显示,河南新财富集团投资控股有限公司已于2022年2月10日注销,该公司成立于2011年7月,法定代表人为余泽峰,经营范围为对实业投资、企业投资与管理。

就在昨天,河南许昌公安于7月10日深夜通报了案件最新进展,许昌市公安机关进一步查明:2011年以来,以犯罪嫌疑人吕奕为首的犯罪团伙通过河南新财富集团等公司,以关联持股、交叉持股、增资扩股、操控银行高管等手段,实际控制禹州新民生等几家村镇银行,利用第三方互联网金融平台和该犯罪团伙设立的君正智达科技有限公司开发的自营平台及一批资金掮客进行揽储和推销金融产品,以虚构贷款等方式非法转移资金,专门设立宸钰信息技术有限公司删改数据、屏蔽瞒报。

通报指出,上述行为涉嫌多种严重犯罪。近期,公安机关又抓获一批犯罪嫌疑人,又依法查封、扣押、冻结一批涉案资金、资产。案件侦办工作正有序推进。

涉事机构动态:一周前4家村镇银行董监高已同日更换

而在一周前,河南禹州新民生村镇银行、柘城黄淮村镇银行、上蔡惠民村镇银行、开封新东方村镇银行4家村镇银行均在7月4日发布了内容近乎一致的公告,称近日召开了董事会、监事会,选举产生了新的董事长、监事长,通过了高级管理人员名单。

经梳理,4家村镇银行成立最早的是禹州新民生村镇银行,该行是经原银监会批准成立暨由许昌农商行发起设立的县域独立法人金融机构,2011年3月30日发起设立,注册资本金1.3亿元。开封新东方村镇银行也在2011年成立,于当年10月12日正式挂牌,该行是由新郑农商行发起,经原银监会批准设立的的地方法人金融机构。

上蔡惠民村镇银行、柘城黄淮村镇银行成立时间相对要晚,前者成立于2015年11月,是由许昌农商行发起在上蔡设立的首家具有独立法人资格的村镇银行;后者由许昌魏都农商行发起设立,注册资本5000万元,于2016年5月6日正式开业。

从7月10日深夜许昌公安的最新通报来看,内容有相关“进行揽储和推销金融产品”的字眼,“揽储”一词也引发储户关注。财联社从多位储户处也了解到,在官方通报中,他们尤为关注对于这部分群体的“称谓”。相关客户是存款还是理财也是市场关注的焦点。招联金融首席研究员、复旦大学金融研究院兼职研究员董希淼曾表示,相关村镇银行没有发行理财产品的资质,但村镇银行经过批准,可以代销他行发行的理财产品。另外,目前监管部门不允许理财产品在银行之外的第三方平台销售。

根据2021年1月银保监会、央行发布的《关于规范商业银行通过互联网开展个人存款业务有关事项的通知》(以下简称“《通知》”),明确指出商业银行不得通过非自营网络平台开展定期存款和定活两便存款业务,包括但不限于由非自营网络平台提供营销宣传、产品展示、信息传输、购买入口、利息补贴等服务。由此,第三方平台开始下架存款产品。

据了解,在此次涉事村镇银行的外地储户中,既包括《通知》颁布之前从第三方互联网金融平台导流获取的存量客户,又包括《通知》颁布之后使用银行自营网络平台获取的新增客群。

2021年5月,银保监会发布《理财公司理财产品销售管理暂行办法》,划定两大类销售渠道,提出现阶段允许银行理财子公司和吸收公众存款的银行业金融机构作为代理销售机构。同时明确,未经金融监督管理部门许可,任何非金融机构和个人不得直接或变相代理销售理财产品。这意味着互联网平台暂不能代销银行理财产品。

此外,根据《村镇银行管理暂行规定》,经银监分局或所在城市银监局批准,村镇银行可经营业务包括:吸收公众存款;发放短期、中期和长期贷款;办理国内结算;办理票据承兑与贴现;从事同业拆借;从事银行卡业务;代理发行、代理兑付、承销政府债券;代理收付款项及代理保险业务;经银行业监督管理机构批准的其他业务。

加载中...