新浪新闻

权威汇总!北京各区2022年义务教育阶段入学政策来了

北京日报

关注

目前,北京市2022年义务教育入学工作正在进行中。为方便您查询阅览,首都教育对全市16区及燕山、经开区义务教育阶段入学政策进行了汇总。

入学条件及方式 

(一)本市户籍适龄儿童入学。凡年满6周岁(2016年8月31日以前出生)的具有东城区户籍、东城区房屋产权证(监护人持有)的适龄儿童均须参加学龄人口信息采集,免试就近入学。本市非东城区户籍无房家庭适龄子女在东城区入学按有关规定办理,依据市住建委等八部门《关于加快发展和规范管理本市住房租赁市场的通知》(京建法〔2017〕21号)执行,无房家庭认定标准参照本市申请保障性住房的标准进行确认。经北京市住房管理等相关部门审核,通过后,东城区教委将通过电脑派位的方式在东城区内多校划片安排入学。根据学位供给情况和户籍、房产、居住年限等因素,积极稳妥推进以多校划片为主的入学方式,继续推行学区制和九年一贯制对口入学,形成更加公平完善的就近入学规则。

进一步强化部门联动审核,东城区教委联合相关部门完善义务教育入学联审机制,共同审核入学资格。特别是严格对过道房、地下室、车库房、空挂户等情况进行核查。

东城区教委自2019年起,对适龄儿童入学登记的实际居住地址及适龄儿童就读学校实施记录,自该地址用于登记入学之年起,原则上六年内只提供一个单校划片入学学位(符合国家生育政策的除外)。入学登记的实际居住房屋不动产权证书为2018年12月31日后取得的家庭,通过电脑派位的方式在东城区内多校划片安排入学。

(二)本市户籍小学毕业生入学。通过一般初中(优先发展初中)登记入学、全区派位和学区服务片派位安排入学。学生通过北京市初中入学服务系统统一网上填报志愿。对报名人数少于招生人数的初中,直接入学;对报名人数超过招生人数的初中,随机派位入学,保证每位小学毕业生免试就近升入初中。继续做好九年一贯制直升工作,巩固改革成果,落实定向名额派位入学工作。

学籍与户籍、家庭实际居住地不在同一区的小学毕业生,申请回户籍、家庭实际居住地升初中,需在规定时间内到户籍、家庭实际居住地所属区办理初中入学审核、登记。回东城区升初中的小学毕业生须具有东城区户籍及东城区房屋产权证(监护人持有)。

(三)按本市户籍对待的适龄儿童少年入学。包括区台办认定的台胞子女、区侨务部门认定的华侨子女、国家或北京市博士后管理部门认定的在京在站博士后研究人员子女、符合随军进京落户条件正在办理随军手续的现役军人子女、父母一方有本市户籍或持有《北京市工作居住证》的适龄儿童少年,入学方式与本市户籍相同。

(四)非本市户籍适龄儿童少年入学。按照北京市非本市户籍适龄儿童少年接受义务教育材料审核指导要求,制定《东城区2022年非本市户籍适龄儿童少年入学审核实施细则》,建立日常联合审核机制并积极稳妥做好义务教育全学段材料审核。非本市户籍适龄儿童少年,因父母在东城区工作并居住需要在东城区接受义务教育的,需按照《东城区2022年非本市户籍适龄儿童少年入学审核实施细则》进行入学资格审核,通过后,东城区教委将通过电脑派位的方式在东城区内多校划片安排入学。

(五)残疾儿童少年同等条件下在服务范围内就近就便优先入学。

(六)区级以上引进人才的子女入学按有关规定办理。烈士子女、台籍学生、华侨子女、现役军人子女、全国劳动模范子女按有关规定在同等条件下给予照顾。

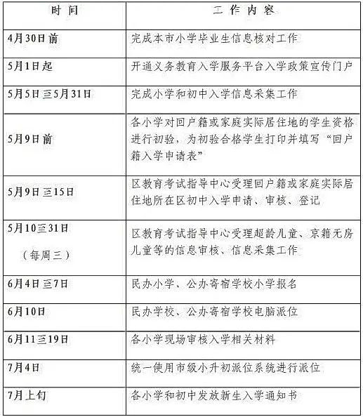
入学工作时间表 

重要提示  根据当前疫情防控形势和相关要求,自5月11日起东城区义务教育入学咨询暂停现场接待和线下审核。有需求的家长可拨打电话咨询。

入学条件及方式 

(一)小学入学

1.入学条件

年满6周岁的适龄儿童(2016年8月31日以前出生),在西城区申请入小学,需满足下列条件之一:

①法定监护人在西城区具有独立产权房的本市个人居民户籍适龄儿童;

②实际居住在西城区的本区个人居民户籍适龄儿童;

③实际居住在西城区的本区单位集体户籍适龄儿童(法定监护人至少一方为该单位集体户籍并在户籍所在单位工作) ;

④实际居住在西城区的本区公共户籍适龄儿童;

⑤实际居住在西城区,法定监护人在西城区工作并符合按本市户籍对待条件的适龄儿童;

⑥取得居住地街道办事处开具的《非本市户籍适龄儿童在西城区就读批准书》的非本市户籍适龄儿童。

2.入学方式及程序

符合西城区小学入学条件的适龄儿童申请入学,均须在规定时间内由法定监护人或其授权委托人登录北京市义务教育入学服务平台完成学龄人口信息采集,并在审核通过后打印《学龄人口信息采集表》予以确认。

①寄宿学校、全区招生学校、民办学校入学

符合西城区小学入学条件的本市户籍适龄儿童,可在规定时间内自愿报名申请到寄宿学校、全区招生学校和民办学校入学,符合学校入学条件要求的适龄儿童根据招生计划通过计算机派位录取。符合西城区入学条件的非本市户籍适龄儿童可自愿报名参加民办学校入学。入学结果在招生学校公示。

②学区派位入学

符合西城区小学入学条件的本市个人居民户籍适龄儿童,可自愿选择报名参加学区派位入学,通过计算机派位录取。入学结果在招生学校公示。

③片区内登记入学

符合西城区片区内登记入学条件的本市个人居民户籍适龄儿童,根据小学新生登记入学通告公布的招生服务范围,由其法定监护人在规定时间内到学校提交登记材料(每名适龄儿童只到一所学校登记)。学校依据户籍、房产、居住年限等条件录取,学位不足时,在学区或相邻学区协调入学。各小学招生服务范围以《新生登记入学通告》的形式张贴公示。入学结果在招生学校公示。

④多校划片入学

凡属“有关说明中(五) (六) (七)”三种情况的符合西城区入学条件的本市个人居民户籍适龄儿童,根据小学新生登记入学通告公布的招生服务范围,由其法定监护人在规定时间内到学校提交入学材料。片区内登记入学工作结束后,依据学位情况按相对就近原则在学区或相邻学区内派位入学。各小学招生服务范围以《新生登记入学通告》的形式张贴公示。入学结果在招生学校公示。

⑤派位入学

符合西城区小学入学条件的本区单位集体户籍、本区公共户籍、按本市户籍对待、非本市户籍等其他适龄儿童,在全区范围内按计划派位入学。入学结果在招生学校公示。

(二)初中入学

1.入学条件

申请在西城区升入初中的适龄少年,需满足下列条件之一:

①本市户籍西城区小学六年级应届毕业生;

②经审核符合西城区入学条件的非本市户籍西城区小学六年级应届毕业生;

③已办理回区升学手续的非本区小学应届毕业生。

2.入学方式及程序

符合西城区初中入学条件的本区小学应届毕业生,由所在学校指导学生及其法定监护人按规定时间完成初中入学报名手续。

符合回区升学条件的非西城区小学应届毕业生,须在北京市教育委员会规定的时间内,由法定监护人持审核所需材料到西城区教育考试中心办理回区升学手续,经区教育行政部门审核通过后,在相应学区参加西城区初中入学。

①九年一贯制直升入学

西城区九年一贯制学校小学应届毕业生直升本校初中,由所在学校报经区教育行政部门审核通过后办理升学手续。

②全区派位入学

符合西城区初中入学条件的小学应届毕业生可自愿在全区范围内填报入学意向,根据招生计划通过计算机派位录取。入学结果在招生学校公示。

③特色学校、寄宿学校、民办学校入学

符合西城区初中入学条件的小学应届毕业生可自愿在规定时间内报名申请特色学校、寄宿学校和民办学校入学,符合学校入学条件要求的学生根据招生计划通过计算机派位录取。入学结果在招生学校公示。

④对口直升派位入学

符合对口直升入学条件的小学应届毕业生,可自愿申请参加对口直升派位入学,按照申请人数依规定的直升比例通过计算机派位录取。入学结果在毕业学校公示。

⑤学区登记入学

符合西城区初中入学条件的小学应届毕业生可自愿在学区内选择一所具有登记入学招生计划的初中校申请登记入学。申请人数低于学校招生计划的,直接登记入学。申请人数超过学校招生计划的,根据招生计划通过计算机派位录取。入学结果在招生学校公示。

⑥学区派位入学

符合西城区初中入学条件并未被其他各种入学方式录取的小学应届毕业生,以初中入学学区为单位,在规定时间内填报入学意向,根据招生计划通过计算机.派位录取。入学结果在招生学校公示。

有关说明 

(一)烈士子女、台籍学生、华侨子女、现役军人子女、全国劳动模范子女,按有关规定在同等条件下给予照顾。西城区及以上人民政府引进人才等人员子女,按有关规定办理。

(二)符合条件的本市户籍无房家庭适龄子女小学入学依据市教委相关规定办理,并在全区范围内按计划派位入学。

(三)残疾儿童少年可到特殊教育学校登记入学。符合随班就读条件的儿童少年可就近就便在普通中小学校随班就读。

(四)符合入学条件的本市户籍超龄儿童,须在规定时间内向区教育行政部门提交入学材料,经审核通过后,完成学龄人口信息采集。其入学方式与其他适龄儿童相同。

(五)自2020年起,西城区对适龄儿童入学登记地址及就读学校实施记录,自该房产地址用于登记入学之年起,原则上六年内只提供一个登记入学学位(符合国家生育政策的除外)。学位占用后,六年内居住该地址的适龄儿童入学时,不再对应登记入学划片学校,全部以多校划片方式在学区或相邻学区内入学。

(六)自2020年7月31日后法定监护人在西城区取得房屋所有权证书的家庭,适龄儿童申请入小学时,不再对应登记入学划片学校,全部以多校划片方式在学区或相邻学区内入学。

(七)自2020年7月31日后户籍从本市其他区迁入西城区的个人居民户籍适龄儿童申请入小学时,不再对应登记入学划片学校,全部以多校划片方式在学区或相邻学区内入学。

小学入学工作时间表 

初中入学工作时间表 

入学条件 

(一)本市户籍适龄儿童少年入学条件

1.小学入学条件:

凡年满6周岁(2016年8月31日以前出生)且具备下列条件之一的适龄儿童可通过“北京市义务教育入学服务平台”中的“朝阳区”端口参加学龄人口信息采集,免试就近入学。

(1)具有本市朝阳区户籍的适龄儿童;

(2)具有本市户籍且实际居住地址(凭适龄儿童父母或其他监护人的房屋所有权证或不动产权证书)在朝阳区的适龄儿童;

(3)本市外区户籍无房家庭长期在朝阳区工作、居住,符合在朝阳区连续单独承租并实际居住3年(截至2022年5月1日)以上且在北京市住房租赁监管平台登记备案,其父母或其他监护人至少一方在朝阳区合法稳定就业满3年(截至2022年5月1日)(凭劳动合同和北京市社会保险个人权益记录)等条件的适龄儿童。

2.初中入学条件:

凡符合下列条件之一的本市户籍小学毕业年级学生均可进入朝阳区初中继续接受并完成义务教育。

(1)朝阳区小学毕业年级学生;

(2)已经办理回朝阳区升入初中手续的外区及外省市小学毕业年级学生。

(二)非本市户籍适龄儿童少年入学条件

1.按本市户籍对待的适龄儿童少年入学条件

(1)小学入学条件:区台办认定的台胞子女、区侨务部门认定的华侨子女、国家或北京市博士后管理部门认定的在京在站博士后研究人员子女、符合随军进京落户条件正在办理随军手续的现役军人子女、父母一方为本市户籍或持有《北京市工作居住证》人员子女,且符合朝阳区入学条件的适龄儿童,可通过“北京市义务教育入学服务平台”中的“朝阳区”端口参加学龄人口信息采集,免试就近入学。

(2)初中入学条件:按本市户籍对待的朝阳区小学毕业年级学生和已经办理回朝阳区升入初中手续的外区及外省市小学毕业年级学生可申请在朝阳区进行初中入学登记。

2.外省市户籍适龄儿童少年入学条件

(1)小学入学条件:因父母或其他监护人在朝阳区工作或者居住,且通过非本市户籍适龄儿童少年在朝阳区接受义务教育材料审核的非本市户籍适龄儿童,可申请在朝阳区进行小学入学登记。

(2)初中入学条件:因父母或其他监护人在朝阳区工作或者居住,且具有朝阳区学籍或外省市学籍并通过非本市户籍小学毕业年级学生在朝阳区接受义务教育材料审核的非本市户籍小学毕业年级学生,可申请在朝阳区进行初中入学登记。

按照北京市非本市户籍适龄儿童少年接受义务教育材料审核指导要求,结合我区实际情况制定《2022年非本市户籍适龄儿童少年在朝阳区接受义务教育材料审核实施细则》。

非本市户籍适龄儿童的父母或其他监护人登录北京市义务教育入学服务平台,选择“朝阳区”后,进入“小学入学服务系统”中的“非本市户籍适龄儿童入学服务”、外省市学籍的非本市户籍小学毕业年级学生的父母或其他监护人登录“朝阳区义务教育阶段入学转学报名系统”,按系统提示采集务工就业证明(其中:受雇于用人单位的,提供的务工就业证明须至少一方是在我区务工就业的劳动合同和在我区缴纳社会保险证明,即2021年11月至2022年3月的“社会保险个人权益记录”)、在我区实际住所居住证明、全家户口簿、父母或其他监护人在我区的北京市居住证等相关材料信息,各街道办事处、地区办事处(乡政府)及相关部门根据审核标准对非本市户籍适龄儿童少年接受义务教育材料进行审核。通过审核的适龄儿童和小学毕业年级学生信息导入北京市义务教育入学服务平台。

(三)同等条件下在划定的服务片区内就近就便优先保障符合条件的残疾儿童少年入学。

(四)凡属区级以上引进人才子女中的适龄儿童和小学毕业年级学生入学,按户籍所在地、家庭实际居住地等划定服务片区,并按有关规定办理。

(五)对烈士、华侨、现役军人、全国劳动模范的子女和台籍学生按相关规定,在划定的服务片区内同等条件下给予照顾。

入学规则及方式 

(一)入学规则

1.依据《北京市人民政府关于印发<北京市居住公共服务设施配置指标>和<北京市居住公共服务设施配置指标实施意见》的通知》(京政发〔2015〕7号),从2017年起,我区对适龄儿童少年入学登记的实际居住地址(凭适龄儿童少年父母或其他监护人的房屋所有权证或不动产权证书)实施记录管理,实际居住地址(凭适龄儿童少年父母或其他监护人房屋所有权证或不动产权证书)用于登记入学之年起,原则上小学六年内、初中三年内只提供实际居住地址服务范围内的一个入学学位(符合国家生育政策的除外)。

2.依据《朝阳区教育委员会关于印发<关于2017年义务教育阶段入学工作的意见》的通知》中,关于“适龄儿童少年父母或其他监护人于2017年6月30日后取得的不动产权证书所对应的实际居住地址不再对应一所学校,适龄儿童少年依据该实际居住地址登记入学将参加所在片区的统筹分配”的多校划片政策,入学登记的实际居住房屋不动产权证书为2017年6月30日之后取得的家庭适龄儿童少年入学,进行统筹派位。

3.我区适龄儿童少年登记入学原则上是按照户籍所在地和家庭实际居住地址(凭其父母或其他监护人在市规划自然资源委登记的房屋所有权证或不动产权证书)明确服务片,并根据适龄儿童少年户籍登记情况及其父母或其他监护人在市规划自然资源委登记的房屋所有权证或不动产权证书登记情况进行入学登记。

4 . 实行入学资格联动审核机制,区教委联合相关职能部门共同审核入学资格,特别加强对过道房、地下室、车库房、空挂户的审核,凡不符合实际居住等条件的,均不能作为入学资格条件。

5.区教委根据适龄儿童少年的人数、学校分布、学校规模等因素,按就近原则,根据适龄儿童少年报名志愿(或意向)以随机派位等方式进行统筹分配入学。报名人数少于招生人数的学校,直接接收分配的适龄儿童少年入学;报名人数超过招生人数的学校,接收在划定服务片内以随机派位等方式分配的适龄儿童少年入学,保证每位符合在我区入学条件的适龄儿童少年按时接受义务教育。

(二)入学方式

1.2022年我区小学入学使用北京市义务教育入学服务平台,对每一个适龄儿童的入学途径和方式全程记录。

(1)本市户籍适龄儿童就近登记入学

凡符合在我区登记入学的本市户籍(含按本市户籍对待)适龄儿童的父母或其他监护人均须按照市教委统一规定的时间在北京市义务教育入学服务平台,选择“朝阳区”后,进入“小学入学服务系统”中的“本市户籍适龄儿童入学服务”完成相关信息采集工作,并按规定的时间办理登记手续。

适龄儿童的户籍所在地和家庭实际居住地址(凭适龄儿童父母或其他监护人房屋所有权证或不动产权证书)对应的服务学校为一所的,其父母或其他监护人应在规定的时间内通过“朝阳区义务教育阶段入学转学报名系统”办理登记手续。当服务学校学位不足时,超出学位数的适龄儿童在划定服务片内以随机派位等方式统筹安排入学。

适龄儿童的户籍所在地和家庭实际居住地址(凭适龄儿童父母或其他监护人房屋所有权证或不动产权证书)对应的服务学校为多所的、适龄儿童的户籍所在地在朝阳区或适龄儿童的家庭实际居住地址为租住房屋(凭适龄儿童父母或其他监护人的房屋租赁合同、房主的房屋所有权证或不动产权证书和身份证及出租房屋发票等材料)且符合在朝阳区入学条件,其父母或其他监护人应在规定的时间内通过“朝阳区义务教育阶段入学转学报名系统”办理登记手续,按划定服务片所属学校学位情况以随机派位等方式统筹安排入学。

(2)适龄儿童到公办寄宿学校登记入学

适龄儿童的父母或其他监护人可以根据实际情况为适龄儿童申请就读寄宿学校,并须按市教委统一规定的时间,登录北京市义务教育入学服务平台,选择“朝阳区”后,进入“小学入学服务系统”中的对应端口,完成相关信息采集,在“朝阳区义务教育阶段入学转学报名系统”中完成公办寄宿学校的报名。

公办寄宿招生按照市教委要求实行电脑随机派位录取。区教委在规定时间内统一组织随机派位录取工作,请相关单位和家长代表参与,并在公证处的监督下进行,同时将派位结果进行公证。

(3)适龄儿童到民办学校登记入学

适龄儿童的父母或其他监护人可以根据实际情况为适龄儿童申请就读民办学校,并须按市教委统一规定的时间,登录北京市义务教育入学服务平台,选择“朝阳区”后,进入“小学入学服务系统”中的对应端口,完成相关信息采集,在“朝阳区义务教育阶段入学转学报名系统”中完成民办学校的报名。

民办学校招生纳入审批地统一管理,与公办学校同步报名,同步录取、同步注册学籍。各学校按照区教委下达的招生计划在本区规定范围内接收适龄儿童,对于报名人数超过招生计划的,实行电脑随机派位录取,区教委在规定时间内统一组织随机派位录取工作,请相关单位和家长代表参与,并在公证处的监督下进行,同时将派位结果进行公证。

(4)残疾适龄儿童登记入学

智力有障碍或身体有残疾的适龄儿童的父母或其他监护人可以根据适龄儿童残疾程度,为其申请进入特殊教育学校、小学附设特教班或普通小学随班就读,并须按市教委统一规定的时间,登录北京市义务教育入学服务平台,选择“朝阳区”后,进入“小学入学服务系统”中的对应端口中完成相关信息采集。

学校须在规定的时间内优先接收本校服务片内的残疾适龄儿童登记入学,确保其就近就便接受义务教育。

(5)非本市户籍的适龄儿童登记入学

申请在我区登记入学的非本市户籍适龄儿童,由其父母或其他监护人登录北京市义务教育入学服务平台,选择“朝阳区”后,进入“小学入学服务系统”中的“非本市户籍适龄儿童入学服务”采集信息,经我区居住地所在街道办事处或地区办事处(乡政府)对信息进行初审,通过后提交联网审核。联审通过后按照区教委统一规定的时间通过“朝阳区义务教育阶段入学转学报名系统”办理登记手续。

2.2022年我区初中入学使用“北京市义务教育入学服务平台”,对已完成小学教育的学生的入学途径和方式全程记录。

(1)就近分配学生的入学

根据小学毕业年级学生人数及其所在学校及统筹分配服务片情况、初中学校的规模、分布以及学生户籍所在地和家庭实际居住地等因素,按照就近原则,合理划分学校服务片,根据学生志愿进行派位入学。

①自愿申请全区范围内公办初中校就近登记入学。

具备在朝阳区登记入学资格的小学毕业年级的学生,可以在全区范围内第一组和第二组公办派位学校中,各自愿就近选择一所学校,在“朝阳区义务教育阶段入学转学报名系统”中完成报名手续。

报名人数少于学校招生人数时,初中学校直接接收学生入学。

报名人数超过学校招生人数时,初中学校接收以随机派位录取方式确定的学生入学。随机派位录取工作由区教委统一组织,请相关单位和家长代表参与,并在公证处的监督下进行,同时将派位结果进行公证。

②单校划片入学。

九年一贯制学校的初中部对口接收本校小学部小学毕业年级的学生入学。

各初中校对口接收户籍所在地和家庭实际居住地归属本校招生服务片的小学毕业年级的学生。

③多校划片入学。

以学籍所在地划分的统筹分配服务片内各独立小学毕业年级的学生,根据实际情况填报统筹分配服务片内初中学校的入学志愿。

报名人数少于学校招生人数时,初中学校直接接收学生入学。

报名人数超过学校招生人数时,初中学校接收以随机派位录取方式确定的学生入学。随机派位录取工作由区教委统一组织,请相关单位和家长代表参与,并在公证处的监督下进行,同时将派位结果进行公证。

(2)学生到公办寄宿学校的入学

具备在朝阳区登记入学资格的小学毕业年级的学生可以在全区范围内的公办寄宿学校自愿申请一所学校,并在“朝阳区义务教育阶段入学转学报名系统”中完成报名手续。

公办寄宿招生按照要求实行电脑随机派位录取。区教委在规定时间内统一组织随机派位录取工作,请相关单位和家长代表参与,并在公证处的监督下进行,同时将派位结果进行公证。

(3)学生到民办学校的入学

具备在朝阳区登记入学资格的小学毕业年级的学生可以在全区范围内的民办学校自愿申请一所学校,并在“朝阳区义务教育阶段入学转学报名系统”中完成报名手续。

民办学校与公办学校同步报名、同步录取、同步注册学籍。各学校按照区教委下达的招生计划在本市规定范围内接收学生,以招收本区学生为主。对于报名人数超过招生计划的,实行电脑随机派位录取,区教委在规定时间内统一组织随机派位录取工作,请相关单位和家长代表参与,并在公证处的监督下进行,同时将派位结果进行公证。

(4)残疾学生的入学

智力有障碍或身体有残疾的小学毕业年级学生,根据其残疾程度,优先安排其进入特殊教育学校或划定片区内的普通中学随班就读,确保其就近就便接受义务教育。

(5)非本市户籍小学毕业年级学生的入学

申请在我区就读的非本市户籍且学籍在我区的小学毕业年级学生,由其父母或其他监护人通过“朝阳区义务教育阶段入学转学报名系统”中的“非本市户籍适龄儿童少年接受义务教育材料审核入口”进行联网审核。审核通过的学生可直接参加我区的初中入学方式登记入学,审核未通过的学生原则上不再参加我区的初中入学登记;申请到我区就读的非本市户籍且学籍在外省市的小学毕业年级学生,由其父母或其他监护人按规定时间通过“朝阳区义务教育阶段入学转学报名系统”采集信息,经我区居住地所在街道办事处或地区办事处(乡政府)对信息进行初审,通过后提交联网审核。联审通过的学生在“朝阳区义务教育阶段入学转学报名系统”中完成登记手续。

入学工作时间表 

小学入学政策 

(一)小学入学条件

按照免试就近原则,凡年满6周岁(2016年8月31日以前出生)的适龄儿童,在海淀区申请入学,需满足下列条件之一:

1.具有海淀区户籍的适龄儿童,在海淀区实际居住;

2.具有本市其他区户籍的适龄儿童,法定监护人在海淀区具有本人的合法房产,且实际居住在海淀区;

3.具有本市其他区户籍的无房家庭的适龄儿童,法定监护人长期在海淀区工作、居住,符合在海淀区连续单独承租住房并实际居住3年以上,在北京市住房租赁服务平台登记备案,法定监护人一方在海淀区合法稳定就业3年以上等条件;

4.经审核通过的按本市户籍对待的适龄儿童;

5.非本市户籍的适龄儿童,法定监护人需提供本人在京务工就业材料、在京实际住所居住材料、北京市居住证及全家户口簿等相关材料,并通过居住地所在街道办事处或镇人民政府会同相关部门的联合审核。

(二)小学入学方式

凡申请入学的适龄儿童,均须按期登录北京市义务教育入学服务平台,参加海淀区学龄人口信息采集。法定监护人须如实填报适龄儿童入学相关信息,确保信息真实准确、完整有效,以免影响儿童正常入学。我区积极稳妥推进以多校划片为主的入学方式,形成更加公开、公平、公正的就近入学机制。

符合小学入学条件第一条或第二条的适龄儿童,法定监护人须在规定时间内,持全家户口簿、房产证明、《学龄人口信息采集表》等资料,到相应学校审核入学相关材料。

符合小学入学条件第三条或第四条的适龄儿童,法定监护人须在规定时间内,持相关材料经所在学区和相关部门联合审核通过后,按要求取得《学龄人口信息采集表》,到相应学校登记,在区内协调解决。

符合小学入学条件第五条的适龄儿童,法定监护人须在规定时间内,持相关材料经居住地所在街道办事处或镇人民政府和相关部门联合审核通过后,按要求取得《学龄人口信息采集表》,到相应学校登记,在区内协调解决。

符合海淀区入学条件的适龄儿童,可以申请就读经区教委批准的具备当年招生资质的民办学校,按照自愿原则填报志愿。对报名人数超过民办学校面向社会招生人数的,实行派位录取。

初中入学条件及方式 

(一)初中入学条件

完成小学教育的适龄少年,申请在海淀区升入初中的,需满足下列条件之一:

1.具有海淀区学籍的,本市户籍学生和经审核通过的非本市户籍学生;

2.学籍不在海淀区,但全家户籍在海淀区或法定监护人在海淀区具有本人的合法房产并实际居住的本市户籍小学毕业生;

3.经审核通过的按本市户籍对待的适龄少年;

4.非本市户籍和学籍的适龄少年,因法定监护人在我区工作或居住,需要在我区接受初中教育的,其法定监护人需提供本人在京务工就业材料、在京实际住所居住材料、北京市居住证及全家户口簿等相关材料,并通过居住地所在街道办事处或镇人民政府会同相关部门的联合审核。

(二)初中入学方式

1.九年一贯制直升入学。九年一贯制学校小学应届毕业生直升本校初中。

2.按比例对口直升入学。符合按比例对口直升入学条件的小学应届毕业生,按照自愿原则填报志愿。对报名人数超过招生人数的,实行派位录取。

3.公办初中登记入学。符合海淀区初中入学条件的小学毕业生,依据区教委划定的登记入学区域,按照自愿原则填报志愿。对报名人数超过招生人数的,实行派位录取。

4.公办寄宿学校(班)入学。符合海淀区初中入学条件的小学毕业生,可以申请就读经区教委批准的具备当年招收寄宿生资质的公办学校(班),按照自愿原则填报志愿,对报名人数超过招生人数的,实行派位录取。

5.民办学校入学。符合海淀区初中入学条件的小学毕业生,可以申请就读经区教委批准的具备当年招生资质的民办学校,按照自愿原则填报志愿。对报名人数超过民办学校面向社会招生人数的,实行派位录取。

6.派位入学。符合海淀区初中入学条件的小学毕业生,原则上以就读小学所在招生区域为界进行派位录取。

落实资格审核,完善入学方式 

(一)落实入学资格审核

1.区教委将联合街道办事处或镇人民政府与公安海淀分局、区房管局、住建委、市规划自然资源委海淀分局、区人力社保局、区市场监管局、区税务局等相关部门,共同审核入学资格,并由相关单位开展入户核查工作,防止出现弄虚作假行为,做好对合法稳定工作、实际居住条件的审核,继续落实对过道房、车库房、空挂户等情况的审核。

2.各学校要积极引导家长严格遵守相关法律法规,选择正确的入学途径,如实申报入学材料。

(二)持续完善入学方式

1.仅具有海淀区户籍的适龄儿童,实际居住地址与其法定监护人在京合法房产地址不一致的,在区内协调解决。

2022年1月1日后,户籍从外省市或本市其他区迁入海淀区的适龄儿童申请入小学时,不再对应登记入学划片学校,在区内协调解决。

2022年1月1日后,海淀区户籍但学籍不在海淀区的本市就读小学毕业生,其户口所在地址与法定监护人在京合法房产地址不一致,申请在海淀区升入初中的,在区内协调解决。

2.2022年,海淀区将继续执行“六年一学位”政策,将适龄儿童入学登记地址、就读学校信息与2017年以来该登记地址入学信息进行比对,自该登记地址对应住房用于登记入学之年起,原则上六年内只提供一个入学学位。(符合国家生育政策的适龄儿童除外。)

2022年起,所有用于九年一贯制学校登记入学的住房,自该套住房地址用于登记入学之年起,九年内只提供一个入学学位。(符合国家生育政策的适龄儿童除外。)

2019年1月1日后在海淀区新登记并取得房屋不动产权证书的住房用于申请入学的,将继续通过电脑派位的方式多校划片入学。在2022年5月1日后(含当日)取得的规划用途为办公、商业、公建、酒店等非住宅类型的不动产权证书不能作为入学依据。

3.2020年后新建的中小学(含增设的初中部、小学部),将继续实施多校划片,通过电脑派位的方式招收新生。新设立的公办学校参照新建校执行。经区教委批准与中学建立对口直升机制的小学,其新招收的小学生,六年后毕业升学按照区教委批准的中学对口直升计划登记入学。

小学入学工作时间表 

初中入学工作时间表 

入学政策 

(一)入学条件及要求

1.丰台区户籍或随父母(或其他法定监护人)实际居住在丰台区(需提供父母或其他法定监护人的房屋产权材料,以下相同)具有本市其他区户籍的适龄儿童,凡年满6周岁(2016年8月31日以前出生)均须参加学龄人口信息采集,免试就近入学。本市其他区户籍无房家庭适龄儿童申请在丰台区入学的,按有关规定办理。

本市户籍本区小学毕业生按照规定进入初中继续接受并完成义务教育。

2.按本市户籍对待的适龄儿童少年,包括区台办认定的台胞子女、区侨务部门认定的华侨子女、国家或北京市博士后管理部门认定的在京在站博士后研究人员子女、符合随军进京落户条件正在办理随军手续的现役军人子女、父母一方为本市户籍或持有《北京市工作居住证》的适龄儿童少年,入学方式与本市户籍相同。

3.非本市户籍适龄儿童少年入学,按照北京市非本市户籍适龄儿童少年接受义务教育材料审核指导要求,制定本区实施细则,建立日常联合审核机制并积极稳妥做好义务教育全学段审核。父母持本人在京务工就业材料、在丰台区实际住所居住材料、全家户口簿、北京市居住证,到居住地所在街道办事处或镇人民政府参加入学资格审核,通过后进入入学程序。

(二)相关政策及规定

1.强化部门联动审核,区教委联合相关部门共同审核入学资格,非住宅性质的用房不得作为入学资格条件。

2.根据学位供给情况和户籍、房产、居住年限,确定入学片区、入学方式和入学顺序。

3.积极稳妥推进以多校划片为主、单校划片和多校划片相结合的入学方式。

对儿童入学登记地址、就读学校实施登记管理。在部分学校实行购置“二手房”的房主子女通过多校划片派位方式小学入学。

扩大“六年一学位”实施范围,相关学校服务范围内的地址自用于登记入学之年起开始记录,六年内只提供一个本校单校划片小学入学学位(同一家庭的子女除外),不符合该校单校划片入学条件的儿童参加多校划片派位入学。

自2021年9月1日起,儿童迁移户口或出生落户,如户主与儿童父母(或其他法定监护人)不一致的(户主为祖父母或外祖父母的除外),参加多校划片入学。

片区入学中,学校在接收完成单校划片入学的儿童少年后,剩余的招生计划用于多校划片,根据儿童少年填报的志愿由计算机随机分配,确定入学学校。

4.符合回其他区就读条件的本区小学毕业生,须按照市教委的要求完成申请、审核、登记手续。

其他省、自治区、直辖市或本市其他区具有本市户籍的小学六年级毕业生申请回丰台区就读初中的,需具有丰台区户籍或随父母(或其他法定监护人)实际居住在丰台区。

5.残疾儿童少年同等条件下在服务范围内就近就便优先入学。

6.区级以上引进人才子女入学,由区义务教育阶段入学工作领导小组严格审批,统筹解决。烈士子女、台籍学生、华侨子女、现役军人子女、全国劳动模范子女按有关规定在同等条件下给予照顾。

入学方式 

(一)小学入学

1.第一批

符合条件的儿童可自愿选择入读有第一批招生计划的公办学校、民办学校,填报志愿派位入学。

2.第二批

本区户籍、按本市户籍对待的非本市户籍和父母自有住房的儿童,在《丰台区2022年义务教育阶段入学工作时间表》规定时间由其父母(或其他法定监护人)持全家户口簿、实际居住材料、信息采集表等,到区教委划定的学校审核入学信息。

(1)单校划片

符合学校单校划片入学条件的儿童,可选择对应学校直接入学。

(2)多校划片

符合学校单校划片入学条件,但未选择单校划片入学的儿童,可选择多校划片派位入学。

不符合学校单校划片入学条件、无单一对应学校的儿童(含本区集体户口、公共户、本市其他区户籍无房家庭儿童等),参加多校划片派位入学。

(二)初中入学

1.第一批

符合条件的小学毕业生可自愿选择入读有第一批招生计划的公办学校(含寄宿)、民办学校,填报志愿派位入学。

2.第二批

(1)单校划片

符合学校单校划片入学条件的本区小学毕业生,可选择小学初中对口直升的方式入学。

当报名人数小于招生人数时全部录取,当报名人数大于招生人数时电脑随机派位,未录取的学生继续参加多校划片派位入学。

(2)多校划片

符合学校单校划片入学条件,但未选择单校划片入学的本区小学毕业生,可选择多校划片派位入学。

无对应初中学校的本区小学毕业生,参加多校划片派位入学。

本市户籍本区小学毕业生小学入学后随父母(或其他法定监护人)实际居住地在区内变更,变更后的居住地不在原初中入学片区的,可申请到现居住地所在片区参加多校划片派位入学。

回丰台区就读的其他省、自治区、直辖市或本市其他区小学毕业生,按照户籍地或实际居住地确定初中入学片区,参加多校划片派位入学。

入学工作时间表 

小学入学安排 

(一)基本条件

年满6周岁(2016年8月31日以前出生)的适龄儿童,在石景山区申请入学,需满足下列条件之一:

1.具有石景山区户籍;

2.具有本市其他区户籍,父母或其他法定监护人在石景山区具有合法房产,实际居住在石景山区;

3.具有本市其他区户籍的无房家庭,长期在石景山区工作、居住,符合在石景山区连续单独承租住房并实际居住3年以上,在北京市住房租赁监管平台登记备案,父母一方在石景山区合法稳定就业3年以上;

4.按本市户籍对待的非本市户籍适龄儿童:区台办认定的台胞子女、区侨务部门认定的华侨子女、国家或北京市博士后管理部门认定的在京在站博士后研究人员子女、符合随军进京落户条件正在办理随军手续的现役军人子女、父母一方有本市常住户籍或持有《北京市工作居住证》的适龄儿童少年;

5.非本市户籍适龄儿童,父母或其他法定监护人需提供本人在京务工就业材料、在京实际住所居住材料、全家户口簿、北京市居住证等相关材料,并通过石景山区居住地所在街道办事处及相关部门的联合审核。

(二)入学方式

1.对本市户籍适龄儿童及经审核、认定的按本市户籍对待的非本市户籍适龄儿童,在全区四个学区内(见附件1),采用单校划片与学区内多校划片计算机派位相结合的入学方式,通过网上填报志愿,按照志愿顺序计算机派位录取。

2.对非本市户籍适龄儿童,根据学位情况,通过在全区进行计算机派位的方式确定学生就读公办或民办学校。

3.对于单校划片对口入学的小学,当划片服务学校学位不足时,划片服务范围内每个住房产权地址6年内只能解决购房人一户子女对口入学申请;小区配套学校为九年一贯制义务教育学校的,划片服务范围内每个住房产权地址9年内解决购房人一户子女对口入学申请(符合国家生育政策的除外)。

4.自2019年9月1日,在石景山区内经二手房交易取得的不动产权证书用于申请入学时,不再执行单校划片入学政策,实行学区内多校划片计算机派位入学。

(三)新增多校划片范围

2022年,在已有单校划片和多校划片相结合入学安排的基础上,根据区域学位供给情况和户籍、房产、居住年限等因素,推进部分居住小区实施多校划片入学方式。

1.老山地区玉景阳光小区京籍适龄儿童在实验小学分校、师范学校附属小学两所学校范围内实施多校划片计算机派位入学。

2.衙门口地区衙府安园、衙府居园、衙府乐园、衙府业园、衙府泰园小区京籍适龄儿童在向阳小学、银河小学、水泥厂小学三所学校范围内实施多校划片计算机派位入学。

3.古城地区金裕雅苑、长安云锦、长安云尚小区京籍适龄儿童在古城第二小学分校、古城第二小学、北京教育科学研究院附属石景山实验学校小学部三所学校范围内实施多校划片计算机派位入学。

4.北辛安地区景山府、辛安锦园、辛安澜园小区京籍适龄儿童在古城小学、北京教育科学研究院附属石景山实验学校小学部、古城第二小学三所学校范围内实施多校划片计算机派位入学。

5.苹果园地区西山荟景嘉园小区京籍适龄儿童在外语实验小学分校、北大附小石景山学校、先锋小学三所学校范围内实施多校划片计算机派位入学。

(四)申请入学安排

1.本市户籍适龄儿童:适龄儿童具有石景山区户籍或适龄儿童法定监护人在石景山区持有本人的合法房产,应在2022年5月5日至2022年5月31日期间,登录北京市义务教育入学服务平台录入信息,并在规定的时间,到划定的小学审核登记信息。

2.按本市户籍对待的非本市户籍适龄儿童:按本市户籍对待的非本市户籍适龄儿童法定监护人在2022年5月5日至2022年5月11日期间,登录北京市义务教育入学服务平台录入信息,并在规定的时间持相关材料,到区义务教育招生办公室审核。

3.非本市户籍适龄儿童

(1)因父母或其他法定监护人在本市工作居住,2022年需在我区入小学接受义务教育的非本市户籍适龄儿童,审核申请人应在5月5日至5月15日,登录北京市义务教育入学服务平台注册、录入信息。

(2)审核申请人在5月12日至5月22日自行上网查询网上联审结果,5月16日至5月31日携带系统打印的《石景山区2022年非本市户籍适龄儿童接受义务教育审核预约单》、在京务工就业材料、在京实际住所居住材料、全家户口簿、北京市居住证等相关材料,到居住地所在街道办事处审核(具体审核标准执行《2022年非本市户籍适龄儿童少年在石景山区接受义务教育证件材料审核标准》,审核通过后进入入学程序。

(3)通过后的审核申请人应在规定时间登录北京市义务教育入学服务平台填报入学志愿。

(4)建立联合审核机制并积极稳妥推进义务教育全学段材料审核,已获得石景山区入学就读资格的非本市户籍适龄儿童的父母或法定监护人应按月正常连续参保和缴费。

审核申请人应及时、准确录入相关信息,应对其子女信息采集表中所有信息的真实性负责,如有虚假信息,视为审核信息无效。

初中入学安排 

(一)基本条件

完成小学教育的适龄少年,申请在石景山区升入初中的,需满足下列条件之一:

1.具有石景山区学籍的本市户籍小学毕业生;

2.学籍不在石景山区,具有石景山区户籍和实际居住地在石景山区的小学毕业生(需提供法定监护人的合法房产);

3.按本市户籍对待的非本市户籍适龄少年(同以上小学入学条件要求);

4.具有石景山区学籍且通过“四证”审核的非本市户籍小学毕业生。

(二)入学方式

1.本区内对口升学。具有本市户籍的小学毕业生(含按本市户籍对待的非本市户籍学生),采用单校对口直升和多校对口学区内计算机派位入学相结合的入学方式,使用全市统一的初中入学服务系统,计算机分批次派位录取。从2022年一年级入学开始,逐年扩大多校划片(对口)入学比例,减少单校划片(对口)入学比例。

2.本区内跨学区升学。小学毕业生因家庭住址在区内变动,申请到家庭新住址所在学区入学,须在规定时间内向现就读小学提出申请,办理审批手续,审核合格的学生在转入学区通过计算机派位进行录取。同学区内不受理跨片调整申请。

3.本区内计算机派位升学。小升初时优质学校设置部分计划,符合升学条件的本市户籍小学毕业生,在自愿参加的前提下,全区范围内填报入学志愿,经计算机派位录取。

4.北京市内跨区升学。小学毕业生可申请回户籍和家庭住址所在区升入初中,须在规定时间内向现就读小学提出申请,办理审批手续,审核合格的学生由接收区安排入学,石景山区不再保留其初中入学资格。

5.非本市户籍小学毕业生升入初中。在石景山区就读的非本市户籍小学毕业生可在石景山公办学校或民办学校升入初中,也可回原籍升入初中。选择在石景山区继续完成义务教育的学生,需经相关部门进行“四证”联合审核,符合审核标准的通过计算机派位进行录取。

其他类型学校入学安排 

(一)民办学校

经区教委批准的具备当年招生资质的民办中小学,与公办学校同步报名、同步开展录取、同步注册学籍;对报名人数超过招生计划的,实行计算机派位随机录取。严格执行民办学校招生简章、广告备案制度,公开公示招生计划、招生范围、招生方式、收费标准等,以招收石景山区学生为主。

(二)首钢矿山子弟学校

按照政策严格审核入学资格,将拟招新生名单报区教委备案。

(三)特殊教育学校

保障本区户籍残疾儿童少年接受义务教育。残疾儿童少年同等条件下在服务范围内就近就便优先入学。区培智中心学校按时做好本区户籍残疾儿童少年的入学工作。

其他适龄儿童入学安排 

区级以上引进人才子女入学,按有关规定办理。烈士子女、台籍学生、华侨子女、现役军人子女、全国劳动模范子女按有关规定在同等条件下给予照顾。

小学入学工作时间表 

初中入学工作时间表 

小学入学政策 

坚持免试就近入学原则,凡年满6周岁(2016年8月31日以前出生)的本区户籍或具有本市户籍且家庭实际居住地(凭房屋所有权证或不动产权证书,下同)在本区的适龄儿童,均须参加学龄人口信息采集。适龄儿童的父母应在规定的时间内,登录北京市义务教育入学服务平台(yjrx.bjedu.cn)准确录入相关信息,按照区教委划定的学校服务片区免试就近入学。经区教委审核认定的超龄儿童、京籍无房适龄儿童信息需到区教育考试指导中心单独采集。

各小学要严格按照计划招生,首先接收服务片区内学生,入学人数超出学校所能提供的学位数,由区教委协调其他学校接收入学。严禁非正常跨片入学(棚户区拆迁等特殊原因除外),严禁非正常跨区入学。

非门头沟区户籍的京籍无房家庭,在门头沟区连续单独承租并实际居住3年以上且在住房租赁监管平台登记备案,同时夫妻一方在门头沟区合法稳定就业3年以上,其适龄子女通过审核后参加学龄人口信息采集的,可在我区入学。

小升初入学政策 

具有本市户籍且在门头沟区完成小学教育的学生和在本市外区或外省市完成小学教育且已经办理回门头沟区升入初中手续的学生,按照就近登记、单校划片或多校划片的办法到相应初中学校继续接受义务教育。

1.就近登记:各初中校根据家庭实际居住地和户口所在地就近接收本市户籍的小学毕业生(含按本市户籍对待的学生)。

2.单校划片:采用对口直升方式招生,在此范围的每一所小学的毕业生升入划定的初中学校。在此范围的每一所初中学校接收对口小学的本市户籍小学毕业生(含按本市户籍对待的学生)。

3.积极稳妥推进多校划片:永定地区的大峪一小、实验二小永定分校共同对应大峪中学分校、首师大附中永定分校;永定地区的八中京西附小对应八中永定实验学校、八中京西校区;门城地区的育园小学、黑山小学、京师实验小学、大峪二小共同对应大峪中学、京师实验中学、八中永定实验学校、门头沟外国语学校、新桥路中学,采用多校划片入学的方式,学生填报志愿随机派位确定入学初中校。

多校划片随机派位工作由区教委统一组织。

4.小学毕业生因棚户区改造和山区规划调整等特殊原因导致家庭住址在区内变动的,可以申请到家庭新住址所对应的学校入学。学校接收确有困难的,由区教委协调其他学校解决。

小学毕业生回区升学 

小学毕业生可以申请回户籍或家庭实际居住地所在区升入初中。申请到外区就读初中的小学毕业生,须在规定时间内向就读小学提出申请,小学初审合格后,在网上提交申请,全市统一网上审核学生的户籍、家庭实际居住地,审核通过后,再由毕业生学籍所在区和拟转入区分别进行审核,全部审核通过后,该生将由登记部门所在区分配入学,本区不再保留其初中入学资格。

非本市户籍适龄儿童少年入学 

1.按本市户籍对待的适龄儿童少年入学。区台办认定的台胞子女、区侨务部门认定的华侨子女、国家或北京市博士后管理部门认定的在京在站博士后研究人员子女、符合随军进京落户条件正在办理随军手续的现役军人子女、父母一方为本市户籍或持有《北京市工作居住证》的适龄儿童少年,入学方式与本市户籍相同。

在小学入学工作中符合上述条件学生的资格审核、认定工作由门头沟区教委在规定时间内统一组织完成。

2.非本市户籍的适龄儿童少年因父母或其他法定监护人在本区工作、居住,需要在本区接受义务教育的,由其父母或其他法定监护人持本人在本区务工就业材料、在本区实际住所居住材料、全家户口簿、北京市居住证等相关材料,由区联合审核小组审核。通过审核后,审核申请人须在规定时间内登录北京市义务教育入学服务平台,通过填报志愿电脑派位的方式确定入学小学。

就读特教学校和随班就读 

优先保障符合条件的残疾儿童就近就便入学。特殊教育学校要按时做好有就学能力残疾儿童少年的新生入学工作。有能力接受普通教育的适龄残疾儿童少年,可根据残疾程度到就近的普通中、小学校随班就读,完成九年义务教育。

就读寄宿学校 

学校招收寄宿生实行登记派位入学。区教委在规定的时间内统一操作,录取寄宿生人数不得超过本校的招收寄宿生计划数,同时学校寄宿招生要对招生范围、招生名额、招生方式、录取名单进行公示。

特殊群体人员子女入学 

区级以上引进人才的子女入学按有关规定办理。

烈士子女、台籍学生、华侨子女、现役军人子女、全国劳动模范子女按有关规定在同等条件下给予照顾。

入学工作时间表 

入学条件及方式 

(一)本市户籍适龄儿童少年入学

1.凡年满6周岁(2016年8月31日以前出生)的本市户籍适龄儿童均须参加学龄人口信息采集,按照区教委划定的学校服务范围,由法定监护人持家庭户口簿在户口所在地或家庭实际居住地(凭《房屋所有权证》或《不动产权证书》)所对应学校办理免试就近入学手续。

具有本市其他区户籍的无房家庭,法定监护人长期在房山区工作、居住,符合在房山区连续单独承租住房并实际居住3年以上且在住房租赁监管平台登记备案,法定监护人一方在房山区合法稳定就业3年以上等条件的,其适龄子女可在房山区接受义务教育。按照承租地位置,由承租地所在学校的上级教育行政部门,依据辖区内学位情况,予以协调解决。

2.完成小学教育的学生,需按照区教委划定的学校服务范围,由法定监护人持家庭户口簿在户口所在地或家庭实际居住地(凭《房屋所有权证》或《不动产权证书》)所对应学校办理初中入学手续,继续接受并完成义务教育。

3.强化部门联动,区教委将联合相关部门共同对本市户籍无房家庭、合法稳定工作和实际居住等条件进行核查,凡不符合实际居住条件的过道房、车库房、空挂户等情况,均不得作为入学资格条件。

(二)按本市户籍对待的适龄儿童少年入学。区台办认定的台胞子女、区侨务部门认定的华侨子女、国家或北京市博士后管理部门认定的在京在站博士后研究人员子女、符合随军进京落户条件正在办理随军手续的现役军人子女、父母一方有本市户籍或持有《北京市工作居住证》的适龄儿童少年按照本市户籍对待,根据家庭实际居住地(凭《房屋所有权证》或《不动产权证书》),按照区教委划定的学校服务范围办理免试就近入学手续。

(三)非本市户籍适龄儿童少年入学。非本市户籍的适龄儿童少年,因父母或其他法定监护人在房山区工作或居住,需在房山区接受义务教育的,由其父母或其他法定监护人(以下简称审核申请人)持本人在京务工就业材料、在房山区实际住所居住材料、全家户口簿、北京市居住证等材料到居住地所在乡镇(街道)参加入学资格审核。通过审核后到居住地所在乡镇(街道)确定的学校联系就读;学校接收确有困难的,由乡镇教委报区教委协调解决。

各乡镇(街道)政府应按照相关文件要求,结合实际制定并公布实施细则,建立非本市户籍适龄儿童少年接受义务教育材料联审机制和日常联合审核机制,积极稳妥做好义务教育全学段材料审核,切实维护适龄儿童少年接受义务教育的合法权益。

(四)残疾儿童少年同等条件下在服务范围内就近就便优先入学。

(五)凡属区级以上人民政府引进人才的子女入学,规范管理,严格审批,按相关规定由区教委协调解决。

(六)烈士子女、台籍学生、华侨子女、现役军人子女、全国劳动模范子女按有关规定在同等条件下给予照顾。

(七)本区将在入学压力集中、学位紧张的学校和地区,依据市级政策,根据学位供给情况和户籍、房产、居住年限等因素,积极稳妥推进以多校划片为主的入学方式,采取电脑派位的入学办法,科学合理地分配生源,依法保障每一名适龄儿童少年接受义务教育。

小学入学工作时间表 

初中入学工作时间表 

入学条件和方式 

(一)本市户籍适龄儿童少年入学

1.小学入学

凡年满6周岁(2016年8月31日及以前出生)的本市户籍适龄儿童,均须参加学龄人口信息采集,按照规定时间和地点,到实际居住地小学办理登记入学手续。

学校招生范围内户口与住房地址一致的新生,要优先保证其在相应的学校就读;学校招生范围内户口与住房地址不一致的新生,以住房地址为主入学;学校招生范围内只有户口无住房的新生,由区教委和乡镇政府安排入学。

根据学位供给情况和户籍、房产等因素,部分小学实施单校划片和多校联合派位相结合的入学方式。具体办法由区教委制定。

本市户籍无房家庭,户籍不在我区,长期在我区工作、居住,符合在我区连续单独承租并实际居住3年以上且在住房租赁监管平台登记备案、夫妻一方在我区合法稳定就业3年以上等条件的,其适龄子女可在我区接受义务教育,安排进入我区有空余学位的学校入学。具体办法由区教委制定。

2022年,我区继续实施“六年一学位”政策。

2.初中入学

本市户籍的小学毕业生,根据学生人数、学校分布、学校规模等因素,按就近原则,采用分配入学的办法升入初中。

为缓解局部地区入学压力,部分初中实施部分招生计划派位录取的入学方式。具体办法由区教委制定。

要求回户口所在区或到家庭实际居住地所在区升入初中的小学毕业生,须在规定时间内办理手续。

3.残疾儿童少年入学

同等条件下在服务范围内就近就便优先入学。残疾儿童少年入学也应在规定时间参加学龄人口信息采集。

(二)非本市户籍适龄儿童少年入学

在义务教育阶段入学工作中,对非本市户籍但属下列情况之一的各类人员子女,按本市户籍适龄儿童少年对待:

1.区台办认定的台胞子女;

2.国家或北京市博士后管理部门认定的在京在站博士后研究人员子女;

3.符合随军进京落户条件正在办理随军手续的现役军人子女;

4.区侨务部门认定的华侨子女;

5.父母一方有本市常住户籍的适龄子女;

6.父母一方有《北京市工作居住证》的适龄子女;

7.中国化学工程第六建设公司北京分公司职工子女。

非本市户籍的适龄儿童少年,因父母在我区工作或在我区居住,需要在我区接受义务教育的,由其父母持本人在京务工就业材料、在京实际住所居住材料、全家户口簿、北京市居住证等相关材料,按要求在规定的时间和地点经相关委办局、居住地所在街道办事处或乡镇人民政府联合审核通过后,取得在京就读证明,参加学龄人口信息采集。

小学入学,取得在京就读证明并参加学龄人口信息采集的非本市户籍适龄儿童,在副中心155平方公里范围内小学服务范围居住的,按照“多校联合电脑派位”的方式进入我区有空余学位的小学就读,在副中心拓展区小学服务范围居住的,安排进入我区有空余学位的小学就读。

初中入学,取得在京就读证明并参加学龄人口信息采集的非本市户籍小学毕业生,在副中心155平方公里范围内小学服务范围居住的,按照“多校联合电脑派位”的方式进入我区有空余学位的初中就读,在副中心拓展区小学服务范围居住的,安排进入我区有空余学位的初中就读。

(三)民办学校入学

民办学校与公办学校同步招生。民办学校应严格执行广告和招生简章备案制度,公开公示收费标准,以招收我区学生为主。

(四)其他说明

区级以上引进人才的子女入学按有关规定办理。烈士子女、台籍学生、华侨子女、现役军人子女、全国劳动模范子女按有关规定在同等条件下给予照顾。

以2023年5月1日为时间节点,此时间之后在通州区购买房产并用于申请入学的,实施多校划片,不再对应一所学校。

入学工作时间表 

入学条件 

(一)本市户籍适龄儿童少年入学条件

1.小学入学条件。凡年满6周岁(2016年8月31日以前出生)且符合以下条件之一的适龄儿童:

(1)具有顺义区户籍;

(2)具有本市其他区户籍,其父母持有顺义区房产证明;

(3)具有本市其他区户籍的无房家庭,其父母长期在顺义区工作、居住,符合在顺义区连续单独承租并实际居住3年以上且在住房租赁监管平台登记备案、父母一方在顺义区合法稳定就业3年以上等条件。

2.初中入学条件。已完成小学教育且符合以下条件之一的学生:

(1)具有顺义区户籍;

(2)具有本市其他区户籍,在顺义区完成小学教育;

(3)具有本市其他区户籍,其父母持有顺义区房产证明。

(二)非本市户籍适龄儿童少年入学条件

1.下列非本市户籍适龄儿童少年按本市户籍对待:区台办认定的台胞子女、区侨务部门认定的华侨子女、国家或北京市博士后管理部门认定的在京在站博士后研究人员子女、符合随军进京落户条件正在办理随军手续的现役军人子女、父母一方为本市户籍或持有《北京市工作居住证》的适龄儿童少年。

2.小学入学条件:凡年满6周岁(2016年8月31日以前出生)的非本市户籍适龄儿童,因父母在顺义区工作或者居住,需要在顺义区接受小学教育的,依照《2022年非本市户籍适龄儿童少年在顺义区接受义务教育材料审核实施细则》,由其父母在规定时间内携带有关材料,到居住地所在街道办事处或镇人民政府参加入学资格审核,通过后进入入学程序。

3.初中入学条件:凡在顺义区或外省市完成小学教育的非本市户籍学生,需要在顺义区接受初中教育的,依照《2022年非本市户籍适龄儿童少年在顺义区接受义务教育材料审核实施细则》,由其父母在规定时间内携带有关材料,到居住地所在街道办事处或镇人民政府参加入学资格审核,通过后进入入学程序。

入学规则及方式 

(一)凡符合入学条件的适龄儿童少年,需按照规定时间,在“北京市义务教育入学服务平台”的“顺义区”端口,参加入学信息采集,并按规定的时间办理入学登记手续。

(二)区教委会同各镇、街道根据学位供给情况和户籍、房产、居住年限,积极稳妥推进以多校划片为主,单校划片和多校划片相结合的入学方式。报名人数少于招生人数的学校,直接接收适龄儿童少年入学;报名人数超过招生人数的学校,采用多校划片方式入学,确保符合在顺义区入学条件的适龄儿童少年按时接受义务教育。

强化部门联动审核,区教委联合相关部门共同审核入学资格,特别加强对空挂户、实际住所的审核,住所应适宜居住,能保障适龄儿童少年的安全,地下室、半地下室、办公用房、商业用房、人防空间、储藏室、过道房、车库房、非合法建筑、危房等,均不得作为入学资格条件。

1.继续对适龄儿童少年入学房产地址及就读学校实施记录,对入学使用的房产地址实行“学位限定”,即自登记入学之年起,原则上小学6年内、初中3年内只提供一个实际居住地址服务范围内的入学学位(符合国家生育政策的除外)。该房址如再有入学需求,以多校划片方式协调解决。

2.以2021年9月1日为时间节点,此时间之后在顺义区购买房产的家庭适龄儿童少年入学,实施多校划片,不再对应一所学校。

3.用于入学的房屋产权必须是适龄儿童少年父母100%房屋所有权(政府共有产权房除外),本区户籍儿童少年可放宽到“四老”(祖父母、外祖父母)房产。若房屋产权为父母共同所有,或本区户籍儿童少年“四老”与父母共同所有,按其产权占比之和计算。入学使用“四老”房产的,要求祖孙三代必须在同一户口簿中(农村地区由于农业、非农业不在同一户口簿的,需在同一地址)。

4.各镇、街道加强对拆迁(置换)未回迁家庭子女入学的监管,对相关家庭实际租房情况进行审核,区教委和各镇、街道在其户籍所在地或租住地周边区域内协调入学。

(三)区级以上引进人才的子女入学按有关规定办理。烈士、华侨、现役军人、全国劳动模范的子女和台籍学生按有关规定在同等条件下给予照顾。

(四)残疾儿童少年同等条件下在服务范围内就近就便优先入学;根据适龄儿童少年残疾程度,可以申请进入特殊教育学校就读。

小学入学工作时间表 

初中入学工作时间表 

入学条件及方式 

(一)本市户籍适龄儿童入学。凡年满6周岁(2016年8月31日以前出生)的本市户籍适龄儿童均须参加学龄人口信息采集,免试就近入学。本市户籍无房家庭适龄子女需在昌平区入学的,按有关规定办理。根据学位供给情况,积极稳妥推进以多校划片为主的入学方式。

本市户籍小学毕业生,应当进入初中继续接受并完成义务教育。报名人数少于招生人数的初中,学生就近登记入学;报名人数超过招生人数的初中,在区域内派位入学,确保每名小学毕业生免试就近升入初中。

(二)按本市户籍对待的适龄儿童少年入学。区台办认定的台胞子女、区侨务部门认定的华侨子女、国家或北京市博士后管理部门认定的在京在站博士后研究人员子女、符合随军进京落户条件正在办理随军手续的现役军人子女、父母一方为本市户籍或持有《北京市工作居住证》的适龄儿童少年入学,按本市户籍对待。

(三)非本市户籍适龄儿童少年入学。按照北京市非本市户籍适龄儿童少年接受义务教育材料审核指导要求,建立日常联合审核机制并积极稳妥做好义务教育全学段审核,切实维护适龄儿童少年接受义务教育的合法权益。

适龄儿童少年父母持本人在京务工就业材料、在京实际住所居住材料、全家户口簿、北京市居住证,到居住地所在镇政府(街道办事处)参加入学资格审核,审核通过后进入相应入学程序。

(四)残疾儿童少年同等条件下在服务范围内就近就便优先入学。切实保障残疾儿童少年能够在公平包容的环境中接受适宜的教育。

(五)区级以上引进人才的子女入学按有关规定办理。烈士、华侨、现役军人、全国劳动模范的子女和台籍学生按有关规定在同等条件下给予照顾。

小学入学工作时间表 

初中入学工作时间表 

入学条件及方式 

(一)小学入学按照免试、就近入学原则,凡年满6周岁(2016年8月31日及以前出生)且具有本市户籍适龄儿童均须在规定的时间内,参加学龄人口信息采集,按划定的服务片免试就近入学。

根据学位供给情况和户籍、房产、居住年限等因素,积极稳妥推进以多校划片为主的入学方式,形成更加公平完善的就近入学规则。强化部门联动审核,特别是对合法稳定工作、实际居住的审核,重点对过道房、车库房、空挂户等情况进行核查,凡不符合实际居住条件的,均不得作为入学资格条件。

对于具有本市户籍但不具有大兴区户籍的无房家庭,长期在本区工作、居住,具备连续在大兴区单独承租并实际居住3年以上且在住房租赁监管平台登记备案,夫妻一方在大兴区合法稳定就业3年以上条件人员子女可以在大兴区接受义务教育,由区镇教委统筹协调入学。

(二)完成小学教育的学生,应当进入初中继续接受并完成义务教育。

具有本市户籍小学毕业生,按照规定程序有序升学。全区一贯制学校的小学毕业生直升本校初中;各镇属小学对口直升镇属初中;直属地区其他小学毕业生综合考虑户籍、学籍、住址、回户籍地和居住地等相关信息,综合使用对口直升、登记、就近派位与分区域派位等多种途径免试就近入学。进一步加大直属初中登记入学比例,提供多种选择途径,引导合理入学;非本市户籍小学毕业生申请在本区升学的,父母或者其他法定监护人持本人在京务工就业材料、在京实际住所居住材料、全家户口簿、北京市居住证,参加大兴区在京升学证明证件材料审核,审核通过的在本区升学。

(三)区台办认定的台胞子女、区侨务部门认定的华侨子女、国家或北京市博士后管理部门认定的在京在站博士后研究人员子女、符合随军进京落户条件正在办理随军手续的现役军人子女、父母一方有本市常住户籍或持有《北京市工作居住证》的非本市户籍适龄儿童少年入学方式与本市户籍相同。

(四)非本市户籍的适龄儿童少年,因父母或者其他法定监护人在本区工作或居住需要在本区接受义务教育的,由父母或其他法定监护人持本人在京务工就业材料、在京实际住所居住材料、全家户口簿、北京市居住证,到居住地所在街道办事处或镇人民政府参加入学资格审核,审核通过的参加学龄人口信息采集。

属于镇属入学范围的由各镇负责解决;属于直属地区范围的,根据各校可提供学位情况和本人相关条件情况,参照本市户籍入学方式,由区教委统筹协调入学。

区镇两级政府建立非本市户籍适龄儿童少年接受义务教育证明证件材料联合审核机制。各镇人民政府、街道办事处依据本辖区非本市户籍适龄儿童少年接受义务教育证明证件材料审核要求对提出申请的进行联合审核。

依据全市使用统一的小学和初中入学服务系统,进一步优化入学平台,加大户籍、房产等适龄儿童少年信息采集内容真实性审核力度,将每一名符合入学条件学生入学途径和方式全程记录,学生入学途径和方式一经确定不得随意改变。教育行政部门依据权限进行查询和监控。

(五)优先保障符合条件的残疾儿童少年同等条件下在服务范围内就近就便入学。

(六)凡属区以上人民政府人才引进计划的海外归国人员、各类引进人才子女入学的,规范管理严格审批,按相关规定,由区教委协调解决。

烈士子女、台籍学生、华侨子女、现任军人子女、全国劳动模范子女等,按相关规定,在同等条件下给予照顾。

(七)由区教育行政部门审批的民办学校与本区公办学校同步报名、同步开展录取、同步注册学籍。

对报名人数超过招生计划的,实行电脑随机录取。严格执行民办中小学招生方案、招生简章、广告备案制度、公开公示招生计划、招生范围、招生方式、收费标准,以招收其审批机关所在区域内学生为主。

(八)寄宿班等其他入学按市区两级规定的条件、方式和程序进行。

入学工作时间表 

小学入学政策 

一、入学条件

(一)本市户籍适龄儿童

年满6周岁(2016年8月31日以前出生)且符合以下条件之一:

1.具有平谷区户籍;

2.具有本市其他区户籍,父母或其他法定监护人持有平谷区房产证明;

3.具有本市其他区户籍的无房家庭,父母或其他法定监护人长期在平谷区工作、居住,符合在平谷区连续单独承租并实际居住3年以上且在住房租赁监管平台登记备案、父母一方在平谷区合法稳定就业3年以上等条件。

(二)非本市户籍适龄儿童

1.下列非本市户籍适龄儿童按本市户籍对待:区台办认定的台胞子女、区侨务部门认定的华侨子女、国家或北京市博士后管理部门认定的在京在站博士后研究人员子女、符合随军进京落户条件正在办理随军手续的现役军人子女、父母一方有本市常住户籍或持有《北京市工作居住证》的适龄儿童。

2.年满6周岁(2016年8月31日以前出生)的非本市户籍的适龄儿童,需在平谷区接受义务教育的,由父母或其他法定监护人持本人在平谷务工就业材料、在平谷实际住所居住材料、全家户口簿、北京市居住证,到居住地所在街道办事处或乡镇人民政府提出入学审核申请,通过审核后,可在我区就读。

二、入学规则及方式

(一)本市户籍适龄儿童

本市户籍适龄儿童凭户口簿及《房屋所有权证》或《不动产权证书》等相关材料办理入学手续。住房和户籍的变更时间截止到当年5月31日,住房的变更日期以《房屋所有权证》或《不动产权证书》上登记的日期为准;新交付的小区尚未取得《房屋所有权证》或《不动产权证书》的,以商品房买卖网签合同上约定交房日期为准。凡在5月31日后变更住房和户籍信息的,统一由区教委协调入学。

适龄儿童父母或其他法定监护人须按规定办理入学手续。符合入学条件但未按规定办理入学手续的,在派位结束后视各校招生情况予以协调入学,派位已满的学校不再安排。

1.单校划片:登记入学

(1)适龄儿童可以凭户口登记入学

①户口登记在各村的,依据户口簿上的地址到村对口小学登记入学。

②户口登记在城关各居民小区的,北环东路、北环西路以北的适龄儿童,谷丰路为界,以东到平谷八小登记入学,以西到北京第二实验小学平谷分校登记入学;北环东路、北环西路以南,谷丰路、文化北街、文化南街为界,以东到平谷二小登记入学,以西到平谷五小登记入学。

③户口登记在洳河嘉园、洳苑嘉园、如歌家园的适龄儿童到周村小学登记入学。

④户口登记在马坊地区各居民小区的适龄儿童到马坊中心小学登记入学;其他乡镇居民小区的适龄儿童到对口小学登记入学。

(2)适龄儿童可以凭住房登记入学

①凭住房登记入学的适龄儿童,应提供《房屋所有权证》或《不动产权证书》等相关材料,住房材料房主的姓名必须是其本人、父母或其他法定监护人的姓名。

②住祖父母或外祖父母房屋的,适龄儿童户籍与祖父母或外祖父母登记在同一地址且三年以上的或适龄儿童及父母户籍单独登记在祖父母或外祖父母房屋地址三年以上的,可凭该房屋登记入学;不满三年或非单独落户的,由区教委统一协调入学。

③楼房未办理《房屋所有权证》或《不动产权证书》的,应提供商品房买卖网签合同、购房发票及近三年实际入住材料(如:水费、电费、物业费、取暖费发票,有线电视、电话、宽带网、燃气报装单据等)。

2.多校划片:派位入学

(1)2022年,北京实验学校附属小学招生范围实行单校划片和多校划片相结合的入学方式。以2022年1月1日为时间节点,在此之前购买的房屋,房产、户口符合条件且一致的居民子女实行原有单校划片,登记入学;如果登记入学人数大于招生计划数,则实行派位入学,放在首批次进行。不完全符合单校划片入学条件及2022年1月1日以后购买房屋的,实行多校划片,派位入学,填报志愿时可填报北实附小、平谷八小,志愿顺序由家长自行确定,各顺位电脑随机派位依据家长填报的志愿顺序进行。

(2)派位顺位:

第一顺位:2022年1月1日以后购买房屋,房户一致的;

第二顺位:已购买房屋,房户不一致的;

第三顺位:其他符合派位入学条件的。

(二)非本市户籍适龄儿童

入学材料通过审核的非本市户籍适龄儿童,农村地区,到居住地对口小学登记入学;居住在马坊地区的,到马坊中心小学登记入学;居住在洳河嘉园、洳苑嘉园、如歌家园的,到周村小学登记入学。城关地区,新平北路以北及林荫北街、林荫南街以东到平谷二小登记入学;新平北路以南,林荫北街、林荫南街以西到平谷七小登记入学。

初中入学政策 

一、入学条件

(一)本市户籍小学毕业生

已完成小学教育且符合以下条件之一:

1.具有平谷区户籍;

2.具有本市其他区户籍,父母或其他法定监护人持有平谷区房产证明;

3.具有本市其他区户籍,在平谷区完成小学教育。

(二)非本市户籍小学毕业生

1.下列非本市户籍小学毕业生按本市户籍对待:区台办认定的台胞子女、区侨务部门认定的华侨子女、国家或北京市博士后管理部门认定的在京在站博士后研究人员子女、符合随军进京落户条件正在办理随军手续的现役军人子女、父母一方有本市常住户籍或持有《北京市工作居住证》的小学毕业生,入学方式与本市户籍适龄儿童相同。

2.凡在平谷区或外省市完成小学教育的非本市户籍学生,需在平谷区接受义务教育的,由父母持本人在平谷务工就业材料、在平谷实际住所居住材料、全家户口簿、北京市居住证,到居住地所在街道办事处或乡镇人民政府提出入学审核申请,通过审核后,可在我区就读。

二、入学规则及方式

(一)本市户籍小学毕业生

本市户籍小学毕业生凭户口簿及《房屋所有权证》或《不动产权证书》等相关材料办理入学手续。住房和户籍的变更时间截止到当年5月31日,住房的变更日期以《房屋所有权证》或《不动产权证书》上登记的日期为准;新交付的小区尚未取得《房屋所有权证》或《不动产权证书》的,以商品房买卖网签合同上约定交房日期为准。凡在5月31日后变更住房和户籍信息的,统一由区教委协调入学。

小学毕业生须按规定办理入学手续。符合入学条件但未按规定办理入学手续的,在派位结束后视各校招生情况予以协调入学,派位已满的学校不再安排。

1.单校划片:登记入学

(1)小学毕业生可以凭户口登记入学

①户口登记在各村的,依据户口簿上的地址到村对口初中校登记入学。

②户口登记在城关地区各居民小区的,以谷丰路、文化街为界,以东到北京实验学校附属中学登记入学,以西到平谷四中登记入学;登记在农村地区各居民小区的,到户口所在地对口初中校登记入学。

(2)小学毕业生可以凭住房登记入学

①凭住房登记入学的小学毕业生,应提供《房屋所有权证》或《不动产权证书》等相关材料,住房材料房主的姓名必须是其本人、父母或其他法定监护人的姓名。

②住祖父母或外祖父母房屋的,小学毕业生户籍与祖父母或外祖父母在一起且三年以上的或小学毕业生及父母户籍单独登记在祖父母或外祖父母房屋地址三年以上的,可凭该房屋登记入学;不满三年或非单独落户的,由区教委统一协调入学。

③楼房未办理《房屋所有权证》或《不动产权证书》的,应提供商品房买卖网签合同、购房发票及近三年实际入住材料(如:水费、电费、物业费、取暖费发票,有线电视、电话、宽带网、燃气报装单据等)。

④平谷区的本市其他区户籍小学毕业生,不能提供住房材料的,由教委协调到我区初中校就读。

2.多校划片:派位入学

(1)2022年,平谷五中招生范围实行单校划片和多校划片相结合的入学方式。以2022年1月1日为时间节点,在此之前购买的房屋,房产、户口符合条件且一致的居民子女实行原有单校划片,登记入学;如果登记入学人数大于招生计划数,则实行派位入学,放在首批次进行。不完全符合单校划片入学条件及2022年1月1日以后购买房屋的,实行多校划片,派位入学,填报志愿时可填报平谷三中,平谷五中,志愿顺序由家长自行确定,各顺位电脑随机派位依据家长填报的志愿顺序进行。

(2)派位顺位:

第一顺位:2022年1月1日以后购买房屋,房户一致的;

第二顺位:已购买房屋,房户不一致的;

第三顺位:其他符合派位入学条件的。

(二)非本市户籍小学毕业生

入学材料通过审核的非本市户籍小学毕业生,城关地区到门楼中学就读;农村地区:大兴庄镇的可到马昌营中学或峪口中学就读,王辛庄镇的可到平谷七中就读,熊儿寨乡和镇罗营镇的到华山中学就读,东高村镇和马坊镇的到门楼中学就读;其他乡镇到对口中学就读。

小学入学政策 

一、入学条件

年满6周岁的适龄儿童(2016年8月31日以前出生),在怀柔区申请入小学,须满足下列条件之一:

1.具有怀柔区户籍的适龄儿童。

2.具有本市非怀柔区户籍,在怀柔区有独立产权房家庭的适龄儿童。

3.具有本市非怀柔区户籍的无房家庭,长期在本区工作、居住,符合在本区连续单独承租并实际居住3年以上,且在住房租赁监管平台登记备案、其父母或其他法定监护人在本区合法稳定就业3年以上条件家庭的适龄儿童。

4.按本市户籍对待的适龄儿童。(区台办认定的台胞子女、区侨务部门认定的华侨子女、国家或北京市博士后管理部门认定的在京在站博士后研究人员子女、符合随军进京落户条件正在办理随军手续的现役军人子女、父母一方有本市常住户籍或持有登记居住地址为怀柔区的《北京市工作居住证》的适龄儿童)

5.“四证”网上审核通过的非本市户籍家庭的适龄儿童。(“四证”指:在怀务工就业材料、在怀实际住所居住材料、北京市居住证、全家户口簿)。

二、入学方式

(一)本市户籍适龄儿童

1.父(母)在怀柔城区有房屋产权的本市户籍适龄儿童,到区教委划定范围的城区小学办理入学登记手续。

2.父(母)在镇乡有本区户籍,或有房屋产权的本市非怀柔区户籍适龄儿童,到户籍所在地或实际居住地镇乡小学办理入学登记手续。

3.本市非怀柔区户籍无房家庭儿童,到镇乡小学(不含怀柔镇中心小学)办理入学登记手续。

(二)按本市户籍对待的适龄儿童

按本市户籍对待的适龄儿童,父(母)在怀柔城区有房屋产权的,到区教委划定范围的城区小学(见划片图)办理入学登记手续。父(母)在城区内没有房屋产权的,到区镇乡小学(不包括怀柔镇中心小学)办理入学登记手续。

(三)非本市户籍适龄儿童

非本市户籍的适龄儿童,父(母)在城区内有房屋产权的,可到实验小学、怀柔镇中心小学、第六小学和北京第二实验小学怀柔分校办理入学登记手续;父(母)在城区内没有房屋产权的,到区镇乡小学(不包括怀柔镇中心小学)办理入学登记手续。

初中入学政策

小学毕业生需按入学政策按时办理相应的入学手续,残疾儿童少年同等条件下在服务范围内就近就便优先入学。

镇乡小学毕业生入学

各镇乡的小学毕业生免试就近升入所在地中学就读。

1.琉璃庙镇中心小学毕业生自愿选择到汤河口中学、首师大附属红螺寺中学、第二中学或其他镇乡中学入学。

2.茶坞铁路小学毕业生到桥梓中学入学。

3.怀北学校具有本市户籍的小学毕业生到首师大附属红螺寺中学、第二中学或其他镇乡中学入学,非本市户籍的毕业生到杨宋中学、北房中学、庙城学校、桥梓中学入学。

4.张各长小学本市户籍毕业生到第五中学或其他镇乡中学入学,非本市户籍毕业生到杨宋中学、北房中学、庙城学校、桥梓中学入学。

5.中关村一小怀柔分校具有本市户籍、连续4年及以上学籍且有寄宿要求的小学毕业生,到北京市第一〇一中学怀柔分校入学,其他本市户籍毕业生到首都师范大学附属红螺寺中学或第二中学入学,非本市户籍的毕业生就近升入其他镇乡中学。

6.北京第二实验小学怀柔分校具有本市户籍、连续4年及以上学籍且有寄宿要求的小学毕业生,到北京市第一〇一中学怀柔分校入学,其他本市户籍毕业生按城区或镇乡初中入学原则执行,非本市户籍的毕业生就近升入其他镇乡中学。

城区小学毕业生入学

1.登记入学。父母或监护人名下住房在学校招生范围之内的城区小学毕业生,可直接登记入学,登记时须提供有效证明材料原件。

2.派位入学。城区小学登记入学之外的毕业生,进行电脑派位(城区小学非本市户籍和本市在城区无房、无户籍的毕业生,根据城区初中学位情况,进行派位入学。城区中学学位不足时,通过派位方式到其他镇乡中学就读)。

有关提示

1.具有本市非怀柔区户籍无房家庭的小学六年级毕业生,符合条件的审核通过后,按照实际承租居住地免试就近升入镇乡中学就读。

2.在怀柔区各小学就读的非本市户籍小学毕业生,因父母或其他法定监护人在本区工作或居住,需在本区接受初中教育的,须按照《怀柔区2022年非本市户籍适龄儿童少年接受义务教育证明证件材料审核工作方案》相关要求进行材料审核。

3.按本市户籍对待的适龄儿童少年入学。区台办认定的台胞子女、区侨务部门认定的华侨子女、国家或北京市博士后管理部门认定的在京在站博士后研究人员子女、符合随军进京落户条件正在办理随军手续的现役军人子女、父母一方有本市常住户籍或持有登记居住地址为怀柔区的《北京市工作居住证》的适龄儿童少年入学按本市户籍对待。

4.区级以上引进人才子女入学、科学城科研院所、怀柔区“亲清管家”企业引进的中高级人才子女入学,由区教委和相关部门审核,审核通过后根据学位情况统筹协调解决。

5.烈士子女、台籍学生、华侨子女、现役军人子女、全国劳动模范子女按有关规定在同等条件下给予照顾。

6.北京市第一〇一中学怀柔分校为公办寄宿制学校,除接收对口直升的学生外,面向城区和平原小学招收符合条件的寄宿制学生,当报名人数超过招生计划数时,实行派位录取。

7.民办学校入学。符合在怀柔区入学条件的学生可选择升入本区内民办学校。报名人数小于招生计划时,直接录取;报名人数超过招生计划时,区教委采取电脑派位方式录取。

小学入学工作时间表 

初中入学工作时间表 

入学条件及方式 

(一)本市户籍适龄儿童少年入学

根据学位供给情况和户籍、房产、居住年限等因素,坚持多校划片为主的入学方式,优先保障本市户籍学生在学区内就读。形成更加公平完善的就近入学规则。

1.小学入学。凡年满6周岁(2016年8月31日以前出生)均须参加学龄人口信息采集,按区教委划定的学校服务片免试就近登记入学。

本市外区户籍无房家庭在密云区工作、居住,其子女拟在密云区入学的,按密云区相关规定办理。

2.初中入学。区教委根据适龄学生人数、学校分布、学校规模,划定学校服务范围,依据学生户籍和提供的住房凭证等材料统一分配入学。

学籍在本市外区,户籍或家庭住址在密云区的小学毕业生,申请到密云区中学就读,学生家长须按规定时间到区教委办理登记手续,由区教委统一分配入学。

(二)按本市户籍对待的适龄儿童少年入学

区台办认定的台胞子女、区侨务部门认定的华侨子女、国家或北京市博士后管理部门认定的在京在站博士后研究人员子女、符合随军进京落户条件正在办理随军手续的现役军人子女、父母一方为本市户籍或持有《北京市工作居住证》的适龄儿童少年,入学方式与本市户籍相同。

(三)非本市户籍适龄儿童少年入学

非本市户籍适龄儿童少年,因父母(以下简称审核申请人)在本区工作或居住,需要在本区接受义务教育的,由审核申请人持本人在密务工就业材料、在密实际住所居住材料、全家户口簿、北京市居住证,到居住地所在街道(地区)办事处或镇人民政府参加入学资格审核。

1.申请入小学一年级就读的适龄儿童,应参加学龄人口信息采集。审核申请人持“在密就读批准书”到区教委确定的小学联系就读。学校接收有困难的,可申请区教委协调解决。

2.申请继续在密云区就读初中的本区学籍小学毕业生,应持“在密就读批准书”和相关材料到就读小学进行初中入学登记确认。

3.申请到密云区就读初中的非本区学籍小学毕业生,应持“在密就读批准书”和相关材料到区教委进行初中入学信息采集。

区教委依据《非本市户籍适龄儿童少年接受义务教育材料审核指导要求》,结合本区实际情况,制定《北京市密云区2022年非本市户籍适龄儿童少年接受义务教育材料审核实施细则》,并建立非本市户籍适龄儿童少年接受义务教育材料联合审核机制。

(四)残疾儿童少年入学

残疾儿童少年同等条件下在服务范围内就近就便优先入学。

(五)其他情况

区级以上引进人才子女入学,按有关规定办理。烈士子女、台籍学生、华侨子女、现役军人子女、全国劳动模范子女按有关规定在同等条件下给予照顾。

入学工作时间表 

入学条件及方式 

(一)本市户籍适龄儿童少年入学

1.小学入学

(1)凡年满6周岁(2016年8月31日以前出生)的本市户籍适龄儿童均须登录“北京市义务教育入学服务平台”参加学龄人口信息采集并打印信息采集表。在规定的时间内,由其父母或其他法定监护人持全家户口簿、儿童父母房产证(无房产证的用购房原始发票)和信息采集表,到所属招生范围内的小学进行资格审核。

(2)延庆区户籍适龄儿童因身体状况需要延缓入学的,其父母或其他法定监护人应持二级甲等及以上医院病历,向区教委提出书面申请。

(3)本市非延庆区户籍无房家庭,长期在延庆区工作、居住,符合在延连续单独承租并实际居住3年以上且在住房租赁监管平台登记备案、夫妻一方在延庆区合法稳定就业3年以上等条件的,其适龄子女可在延庆区接受义务教育。

2.初中入学

(1)在我区完成小学教育的本市户籍学生,应当进入初中继续接受并完成义务教育。区教委在对适龄学生人数、学生居住地、学校分布、学校规模等方面调研的基础上,划定学校服务范围。城区初中坚持“房产证明和户口簿”统一、不统一的以实际居住地为准的原则,接收其招生范围内居住的小学毕业生入学。各乡镇小学毕业生,对口升入所在乡镇中学或寄宿制学校。

(2)申请到户口或家庭实际居住地所在区升入初中的本市户籍小学毕业生须在规定时间内向就读小学提出申请,经学籍所在区教委、户籍或家庭实际居住地所在区教委审批通过的,学生信息将转到接收区入学服务系统并安排入学,原学籍所在区不再保留其初中入学资格。

(3)从外省小学毕业的延庆户籍学生,在规定时间内,由家长持全家户口簿和在延实际住所居住材料,到区教委登记后,按划定的招生范围,安排到相应学校就读。

为推动义务教育优质均衡发展,促进教育公平,市教委继续实行校额到校招生政策(向每一所公办初中校定向投放招生计划),鼓励农村地区小学毕业生回户籍所在乡镇的初中就读。

3.入学资格核查

区教委将联合相关部门共同审核入学资格,特别是加强对过道房、地下室、车库房、空挂户的审核。

(二)按本市户籍对待的适龄儿童少年入学

下列非本市户籍人员子女按本市户籍对待,入学方式与本市户籍相同:

1.区台办认定的台胞子女;

2.区侨务部门认定的华侨子女;

3.国家或北京市博士后管理部门认定的在京在站博士后研究人员子女;

4.符合随军进京落户条件正在办理随军手续的现役军人子女;

5.父母一方为本市户籍的适龄儿童少年;

6.父母一方持有《北京市工作居住证》的适龄儿童少年。

按本市户籍对待的适龄儿童少年,须自行登录“北京市义务教育入学服务平台”参加学龄人口信息采集,并在规定的时间内,提供相关材料进行审核,通过后可打印信息采集表。持表和相关材料到所属招生范围内的小学进行现场审核确认。

(三)非本市户籍适龄儿童少年入学

非本市户籍适龄儿童少年在延接受义务教育需满足《延庆区2022年非本市户籍适龄儿童少年接受义务教育材料审核实施细则》要求。我区将建立日常联合审核机制并积极稳妥做好义务教育全学段审核,切实维护适龄儿童少年接受义务教育的合法权益。

1.小学入学

非本市户籍的适龄儿童少年,因父母在本区工作或居住,可申请在本区小学就读。

(1)由父母在“北京市义务教育入学服务平台”填写相关信息;

(2)提供在延务工就业材料、在延实际住所居住材料、全家户口簿、北京市居住证,到居住地所在街道办事处或乡镇人政府进行审核。

(3)审核通过后,再次进入“北京市义务教育入学服务平台”确认提交信息,并打印信息采集表。持信息采集表和上述相关材料到区教委确定的学校联系就读。学校接收有困难的,可申请区教委协调解决。

2.初中入学

(1)在本区完成小学教育的非本市户籍学生,因父母或其他法定监护人在本区工作或居住,拟在本区继续接受义务教育的,由父母持在延务工就业材料、在延实际住所居住材料、全家户口簿、北京市居住证,到居住地所在街道办事处或乡镇人民政府审核入学资格,通过后,到区教委确定的学校联系就读。

(2)在本区完成小学教育的非本市户籍毕业生,因父母家庭住址在本市内变动,到本市其他区就读初中的,需在规定时间内持《房屋所有权证》或《不动产权证书》到区教委中教科进行登记。

(3)不是在本区完成小学教育的非本市户籍学生,因父母在本区工作或居住,需要在本区接受初中教育的,由父母提供在延务工就业证明、在延实际住所居住证明、全家户口簿、北京市居住证到居住地所在街道办事处或乡镇人民政府进行审核,通过后,到区教委中教科登记入学信息,学生到区教委确定的学校联系就读。

(四)适龄残疾儿童少年入学工作

残疾儿童少年同等条件下在服务范围内就近就便优先入学。通过到普通学校随班就读、特教学校就读、送教上门等形式,确保残疾儿童能够在公平、包容的环境中接受适宜的教育。

(五)其他特殊情况

区级以上引进人才的子女入学,规范管理,严格审批。

烈士子女、台籍学生、华侨子女、现役军人子女、全国劳动模范子女按有关规定在同等条件下给予照顾。

区教委将根据城区学校学位供给情况采取多校划片的入学方式,统筹推进招生工作。

入学工作时间表 

入学条件 

(一)本市户籍适龄儿童入学。凡年满6周岁(2016年8月31日以前出生)的燕山地区户籍适龄儿童均须按照地区划定的学校服务范围参加学龄人口信息采集,免试就近入学。积极稳妥推进以多校划片为主,单校划片和多校划片相结合的入学方式,形成更加公平完善的就近入学规则。

本市非燕山地区户籍无房家庭,长期在燕山工作、居住,符合在燕山地区连续单独承租并实际居住3年以上且在住房租赁监管平台登记备案,夫妻一方在燕山地区合法稳定就业3年以上,其适龄子女可在燕山地区接受义务教育。

燕山地区将联合相关部门对本市户籍无房家庭、合法稳定工作、实际居住等条件进行审核,重点对过道房、地下室、车库房、空挂户等情况进行核查,凡不符合实际居住条件的,均不能作为入学资格条件。

(二)本市户籍小学毕业生入学。燕山户籍小学毕业学生及本市非燕山户籍且家庭实际居住地在燕山地区的小学毕业生,可进入燕山地区初中继续接受并完成义务教育。燕山教委将依据适龄学生人数、学校分布、学校规模等因素,按免试、就近原则,安排学生进入初中校继续接受并完成义务教育。

(三)按北京市户籍对待的适龄儿童少年入学。区台办认定的台胞子女、区侨务部门认定的华侨子女、国家或北京市博士后管理部门认定的在京在站博士后研究人员子女、符合随军进京落户条件正在办理随军手续的现役军人子女、父母一方有本市常住户籍或持有《北京市工作居住证》的适龄儿童少年入学方式与本市户籍相同。

(四)非本市户籍的适龄儿童少年入学。非本市户籍的适龄儿童少年因父母或其他法定监护人在燕山地区工作或居住,需要在燕山接受义务教育的,其父母或其他法定监护人需持有本人在燕山务工就业材料、在燕山实际住所居住材料、全家户口簿、在燕山范围有效期内的北京市居住证等相关资料,依据流程办理。

(五)残疾儿童少年同等条件下在服务范围内就近就便优先入学。

(六)凡属区级以上人民政府引进人才子女入学,按相关规定,由燕山地区协调解决子女入学问题。

烈士子女、台籍学生、华侨子女、现役军人子女、全国劳动模范子女,按有关规定在同等条件下给予照顾。

入学方式 

(一)划片分配入学

燕山户籍的适龄儿童入小学,需参加学龄人口信息采集,依据燕山地区各小学划定的入学服务范围,按规定时间、地点和要求办理小学入学登记手续。

燕山户籍小学毕业学生及本市非燕山户籍且家庭实际居住地在燕山地区的小学毕业生,按燕山教委《北京市房山区燕山教育委员会关于印发义务教育阶段学区划分调整方案的通知》(燕教政〔2016〕36号)规定,免试、就近升入初中。

(二)智力残疾儿童入学

燕山羊耳峪小学作为燕山地区附设特教班的学校,要落实《中华人民共和国义务教育法》的相关要求,面向燕山地区的适龄智力残疾儿童招生,做好新生入学工作。各小学、初中对入特教班有困难的适龄儿童、少年,要根据其残疾程度,安排其进入中小学校随班就读,确保完成九年义务教育。

(三)非本市户籍儿童少年义务教育入学

非本市户籍的适龄儿童少年需要在燕山地区完成义务教育的,依据《北京市房山区燕山办事处办公室关于印发燕山地区2022年非本市户籍适龄儿童少年接受义务教育材料审核实施细则的通知》(燕办办发〔2022〕2号)的规定办理。燕山教委积极与相关管理部门密切协调,切实做好非本市户籍适龄儿童少年入学工作。

以上各种类型的学生,均使用全市统一的小学和初中入学服务系统进行入学,系统将对每一个学生入学途径和方式进行全程记录,教育行政部门将依据权限进行查询和监控。

入学流程 

(一)本市义务教育阶段适龄儿童少年具有燕山地区户籍或房产的,可在其户籍所在街道或家庭实际居住地(凭《房屋所有权证》或《不动产权证书》)参加学龄人口信息采集,依据文件规定办理小学入学登记手续。

燕山户籍且已在燕山完成小学教育的毕业生,拟在本地区接受初中教育的,应按时填写“初中入学登记表”,燕山教委将依据《北京市房山区燕山教育委员会关于印发义务教育阶段学区划分调整方案的通知》(燕教政〔2016〕36号),根据学生户籍或家庭实际居住地(凭《房屋所有权证》或《不动产权证书》),使用全市统一初中入学服务系统,进行“小升初”入学分配。

燕山户籍或家庭实际居住地在燕山,且在燕山以外地区完成小学教育的毕业生,依据《北京市教育委员会关于2022年义务教育阶段入学工作的意见》(京教基二〔2022〕5号)文件中“回户口所在区和家庭实际居住地所在区初中入学”办理申请、审核、登记工作。

(二)本市非燕山地区户籍在北京市范围内无房家庭,长期在燕山工作、居住,且满足燕山地区入学条件的适龄儿童少年,燕山教委依据免试、就近入学的原则,综合地区各中小学校招生情况,统筹安排其入学。

(三)非本市户籍的适龄儿童少年因父母或者其他法定监护人在本地区工作或者居住,需要在本地区接受义务教育的,依据《北京市房山区燕山办事处办公室关于印发燕山地区2022年非本市户籍适龄儿童少年接受义务教育材料审核实施细则的通知》(燕办办发〔2022〕2号)的要求到燕山实际居住地所在街道办事处进行审核,通过审核后参加学龄人口信息采集,并到燕山教委确定的学校联系就读。

入学工作时间表 

小学入学政策 

2022 年经开区小学入学使用“北京市义务教育入学服务平台”,对每一个适龄儿童的入学途径和方式全程记录。

(一)入学程序

1.符合在经开区就读条件的适龄儿童,须在规定时间通过“北京市义务教育入学服务平台”中的“北京经济技术开发区”端口参加学龄人口信息采集,按照经开区社会事业局确定的学校服务范围免试就近入学。

2.根据学位供给情况和户籍、房产、居住年限等因素,积极稳妥推进以多校划片为主的入学方式,形成更加公平完善的就近入学规则。

3.联合工委、管委会各机构共同审核入学资格,特别是合法稳定工作、实际居住条件的审核,严格审核过道房、车库房、空挂户情况。

(二)入学条件

1.实际居住在经开区范围且具有经开区范围户籍的适龄儿童(2016年8月31日及以前出生)。

2.本市非经开区范围户籍且实际居住地址(凭适龄儿童法定监护人的“房屋所有权证或不动产权证书或公租房租赁合同”)在经开区范围的适龄儿童。

3.长期在经开区范围工作、居住的京籍无房家庭,具备连续在经开区范围单独承租并实际居住3年以上(截至2022年8月31日)且在住房租赁监管平台登记备案,夫妻一方在经开区范围合法稳定就业3年以上(截至2022年8月31日)的适龄儿童。

4.实际居住在经开区范围且按本市户籍对待的适龄儿童:(1)经开区营商合作局认定的台胞子女;(2)经开区组织人事部认定的华侨子女;(3)国家或北京市博士后管理部门认定的在京在站博士后研究人员子女;(4)符合随军进京落户条件正在办理随军手续的现役军人子女;(5)父母一方有本市常住户籍;(6)父母一方持有《北京市工作居住证》的适龄儿童。

5.通过街道办事处或镇人民政府“非本市户籍适龄儿童少年在经开区中小学就读审核”的适龄儿童。

6.经开区范围内在建在售住宅小区,完成建设工程竣工验收备案且实际入住后,符合经开区入学条件的适龄儿童,由经开区社会事业局协调入学。

7.超龄儿童(2015年8月31日及以前出生)入学,须持相关材料到经开区社会事业局审核,审核合格确认后方可进行信息采集和入学。

初中入学政策 

2022 年经开区初中入学使用“北京市义务教育入学服务平台”,对每一个适龄少年的入学途径和方式全程记录。

(一)入学程序

1.初中入学采用对口直升和多校划片相结合的入学方式。经开区范围小学六年级京籍毕业生和通过“非本市户籍适龄儿童少年在经开区中小学就读审核”的非京籍毕业生,由所在学校指导学生及其法定监护人按规定时间完成初中入学相关操作。

2.一贯制学校小升初直升初中部,亦庄镇第一中心小学对口升入人大附中北京经济技术开发区学校初中部;北京亦庄实验小学对口升入北京亦庄实验中学初中部。亦庄镇第二中心小学 2022 年起在河西区学区三所中学(北京亦庄实验中学、人大附中亦庄新城学校、北京市第二中学经开区学校)多校划片入学。

3.北京小学大兴分校亦庄学校 2022 年京籍毕业生和通过“非本市户籍适龄儿童少年在经开区中小学就读审核”的毕业生在河西区学区三所中学(北京亦庄实验中学、人大附中亦庄新城学校、北京市第二中学经开区学校)多校划片入学。

4.申请回经开区范围升初中的非经开区范围小学毕业生在经开区范围内多校划片入学。

(二)入学条件

1. 本市户籍、按本市户籍对待及通过“非本市户籍适龄儿童少年在经开区中小学就读审核”的经开区范围小学毕业生。

2.已经办理回经开区范围升入初中手续的外区及外省市小学毕业生。

入学工作时间表 

加载中...