新浪新闻

支持改善性需求,调整限购,发购房补贴!8天19城出台楼市新政

澎湃新闻

关注

确定不再关注此人吗

5月6日,《潇湘晨报》消息,根据长沙市住房和城乡建设局5月6日信息,即日起,长沙市限购区域内家庭购买第2套商品住房的间隔时间,统一按满4年计算。这意味着,房屋购买时间的认定既认网签备案又认权属登记。

业内人士表示,长沙将购买二套房的条件从“取得房产证满4年”调整为“网签满4年”,将释放出部分改善家庭的购房资格。

长沙多年以来一直是全国稳房价标杆城市。此次政策微调表明,每个城市都会灵活掌握楼市政策,在房地产市场出现变化时,政策也会基于市场的变化而进行调整。

今年4月底,中央政治局会议定调楼市,提出“支持各地从当地实际出发完善房地产政策,支持刚性和改善性住房需求,优化商品房预售资金监管,促进房地产市场平稳健康发展”后,各地楼市政策进入密集优化期。据澎湃新闻不完全统计,4月29日以来,至少包括河南洛阳、广东东莞、湖南株洲、广东惠州、广东中山、湖北黄石、江西上饶、四川乐山、江苏连云港、广东梅州、江苏无锡、湖北天门、湖南岳阳、江西赣州、江苏徐州、浙江嘉兴、江苏镇江、安徽马鞍山、湖南长沙等19城发布或开始执行楼市新政。

公积金首付比例下调,最高贷款额度提高

在完善房地产政策的城市中,调整公积金最高贷款额度,下调公积金首付比例的城市较多。据不完全统计,包括洛阳、乐山、梅州、嘉兴、镇江、马鞍山等地优化公积金政策。

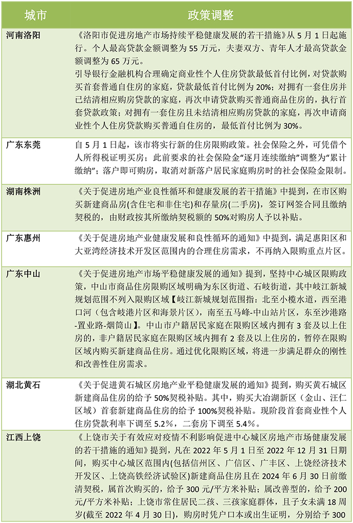
以河南省洛阳为例,洛阳市发布的《洛阳市促进房地产市场持续平稳健康发展的若干措施》从5月1日起施行。其中明确,提高公积金贷款额度,个人最高贷款金额调整为55万元,夫妻双方、青年人才最高贷款金额调整为65万元。同时,加大对第二套使用公积金贷款购买改善性住房的支持力度。二手房公积金贷款最低首付比例不再设置房龄年限范围,统一按照20%执行。

四川省乐山市住房公积金管理委员会则印发《关于明确我市住房公积金贷款、提取部分政策的通知》,宣布自5月1日起,住房公积金贷款实行“只认贷不认房”的认定标准,申请人及配偶双方均缴存住房公积金的,最高贷款额度为50万元;申请人单方缴存住房公积金的,最高贷款额度为40万元。

同日,广东省梅州市住房和城乡建设局等七部门印发《关于促进我市房地产市场平稳健康发展的若干措施的通知》,明确降低二套房公积金贷款首付比例,从当前执行的三成降至二成。

浙江省嘉兴市住房公积金管理委员会印发《关于调整住房公积金有关使用政策的通知》,亦宣布自2022年5月1日起,在嘉兴市内正常缴存职工首次使用住房公积金贷款购买家庭首套自住住房的,单人最高贷款额度由30万元上浮至40万元,双人及以上最高贷款额度由60万元上浮至80万元。

此外,5月5日,江苏省镇江市住房公积金管理中心发布《关于调整住房公积金有关政策的通知》,镇江降低公积金贷款首付比例,对已结清首次公积金贷款的缴存职工家庭,第二次申请公积金贷款的首付比例从60%调整为40%。

5月6日,安徽省马鞍山市住房公积金管理中心发布《关于调整我市住房公积金贷款额度的通知》,其中提到夫妻双方均缴存住房公积金的,最高贷款额度由50万元提高至60万元;单方缴存住房公积金的,最高贷款额度由35万元提高至45万元。

业内人士提到,总结近期全国公积金贷款政策,二次或二套房申请公积金贷款的首付比例呈现了差异,比如梅州二套房公积金首付比例降至20%、镇江第二次申请公积金首付比例降至40%,但无论如何,各类城市的首付比例总体以下调为主,同时,无论是个人还是家庭的公积金最高可贷额度均有所上升。

限制性政策正在逐步放开

取消限购、限售等限制性措施是此轮楼市放松的一大突破点。

今年3月1日,河南省郑州市打响放开限购第一枪。3月1日,郑州市人民政府办公厅发布《关于促进房地产业良性循环和健康发展的通知》,《通知》提出,为满足居家养老需求,子女、近亲属在郑工作、生活的,鼓励老年人来郑投亲养老,允许其投靠家庭新购一套住房。

业内人士指出,该规定实际上就是取消了限购的规定,即老年人投靠家庭可以新购一套住房,这是无条件的,增加了此类家庭的可购房套数。

据不完全统计,郑州之后,福州、哈尔滨、青岛即墨、衢州、秦皇岛等地也纷纷取消限购、限售等限制性措施。

在4月29日以来,广东惠州、广东中山等地也纷纷放开限购。

今年4月30日,惠州市住房和城乡建设局联合多部门发布《关于促进房地产业健康发展和良性循环的通知》,其中提到,满足惠阳区和大亚湾经济技术开发区范围内的合理住房需求,不再纳入限购重点片区。

同日,中山市住建局、市自然资源局等多部门联合发布《关于促进房地产市场平稳健康发展的通知》,《通知》明确,坚持中心城区限购政策,中山市商品住房限购区域明确为东区街道、石岐街道,其中岐江新城规划范围不列入限购区域【岐江新城规划范围指:北至小榄水道,西至港口河(包含岐港片区和海景片区),南至五马峰-中山站片区,东至沙港路-置业路-烟筒山】。中山市户籍居民家庭在限购区域内拥有3套及以上住房的,非户籍居民家庭在限购区域内拥有2套及以上住房的,暂停在限购区域内购买新建商品住房。通过优化限购区域,将进一步满足群众的刚性和改善性住房需求。

在广东省住房政策研究中心首席研究员李宇嘉看来,限售、限购、限贷等是调控的短期行为。当楼市热了,限制性措施就要启动或强化(比如限售从3年调到5年);反之,限制性措施就要弱化或退出。

中指研究院指数事业部市场研究总监陈文静指出,短期来看,房地产调控政策进入密集优化期,早期市场上行阶段出台的部分过严限制性政策已不再适应当前市场阶段,预计各地将继续加大信贷支持力度,降首付、降房贷利率,同时适度优化调整限购、限售、限价等政策,促进销售回暖。

购房补贴、减免契税促进住房消费

对消费有着直接带动作用的购房补贴、契税减免、购房消费券近日也在多地频现。

以江西省上饶市为例,4月30日,上饶市人民政府办公室印发《上饶市关于有效应对疫情不利影响促进中心城区房地产市场健康发展的若干措施的通知》,明确实施阶段性购房补贴。凡在2022年5月1日至2022年12月31日期间,购买中心城区范围内(包括信州区、广信区、广丰区、上饶经济技术开发区、上饶高铁经济试验区)新建商品住房且在2024年6月30日前缴清契税,属首次购买的,给予300元/平方米补贴;属改善型的,给予200元/平方米补贴;上饶市常住居民二孩、三孩家庭群体,且子女未满18周岁(截至2022年4月30日),购房时凭户口本或出生证明,分别给予300元/平方米、500元/平方米的补贴。同时,全面落实高层次人才购房优惠政策。人才经认定后,可享受20万-100万元购房补贴。

另外,《通知》显示,凡在2022年5月1日至2022年12月31日期间,在中心城区购买商品住房(含二手房)且在2024年6月30日前缴清税款(包含契税、增值税及个人所得税)的,由受益财政按地方所得部分50%给予补贴,相关税款实行先征后补。

另外,5月1日,据天门日报报道,湖北省天门市住房保障服务中心和市房地产协会联合举行了2022年房地产交易会开幕式。活动时间为2022年5月1日—6月14日,其中集中展示时间为5月1日—5月3日。在房交会期间购房的可以享受多重优惠,包括对签订购房合同的购房人,在契税征收上按先征后补的办法给予补贴性优惠,优惠比率为购房人缴交契税等额奖补;所有参展企业,对签订合同的购房人在确保备案价格和其它优惠条件不变的情况下,再给予不同额度的房价优惠。

在此之前,广东省江门市住房和城乡建设局联合江门市商务局曾于4月27日召开“2022江门市夏季促消费活动专题”新闻发布会,会上提到,将对在江门购置新建商品住房并办理合同网签手续的前若干名购房人,按房屋建筑面积分档发放9000套、总价值3700万元的购房消费大礼包。

湖南省岳阳市人民政府办公室则于5月1日印发《关于进一步促进岳阳市城区房地产市场平稳健康发展的若干措施(试行)》的通知,其中提到在市城区购买新建商品房和二手房(含住宅、非住宅),签订商品房买卖网签合同,并在1个月内全部缴清交易契税的,由契税征收的市区财政部门按其所缴纳契税税额的50%对购房人予以补贴。另外,对在市城区购买首套新建商品住房和二手住房,签订网签合同并完成契税缴纳的,给予每套1万元的购房补贴。

业内人士提到,传统的购房优惠政策确实也比较多,通常看,购房补贴、契税减免以及购房消费券是带动住房消费及活跃市场的一个手段。

“从当前各地房企的销售数据看,确实压力是比较大的,客观上也要求各地继续做好政策调整的内容。5月份预计各地房地产推销的力度会强化,通过和房交会、房展会等平台进行结合,能够更好聚拢房企项目和购房群体,相关的优惠政策也可以发挥更好的作用,真正对房地产市场行情的活跃创造更好的条件。” 易居研究院智库中心研究总监严跃进表示。

已有超80城调整楼市政策

今年以来,各城市因城施策,不断在当前的政策基础上松绑,根据诸葛找房数据研究中心不完全数据统计,截止到4月29日,超85个城市出台松绑政策,松绑次数超百次,松绑内容包含从增加公积金贷款额度、降低首付比例、降低房贷利率、放松限购/限贷/限售出发,4月以来,调控密度更大、力度更强、高能级城市也加入松绑政策阵营,中央政治局提出完善各地房地产市场政策意味着二季度仍有更多城市加入。

陈文静认为,在当前房地产市场调整压力持续较大的背景下,中央政策定调已明确释放积极信号,各地因城施策力度进一步加大预期较强,政策调整有助于购房者预期和置业信心恢复。预计在政策发力显效、疫情得到有效防控后,市场企稳可期,尤其是基本面支持强的热点城市有望率先企稳,进而带动重点区域三四线城市完成筑底。

加载中...