新浪新闻

云南大关县寿山镇8名教师被“黑榜”警告 特级教师李镇西“十问”寿山镇镇长

封面新闻

关注

封面新闻见习记者 周翼 记者 席秦岭

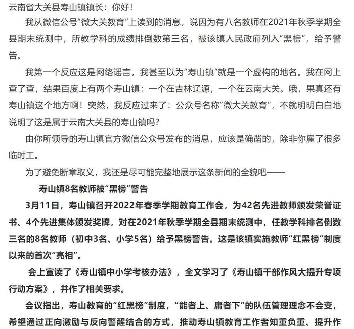
3月14日,云南省昭通市大关县委宣传部在官方公众号“微大关”上发布题为《寿山镇8名教师被“黑榜”警告》的文章称,3月11日,寿山镇召开2022年春季学期教育工作会,对在2021年秋季学期全县期末统测中,任教学科排名倒数三名的8名教师(初中3名、小学5名)给予黑榜警告。目前,该文已被删除。

此事一经曝光,在社交媒体上引起广泛讨论。3月15日,被誉为“中国苏霍姆林斯基式的教师”、特级教师李镇西在其个人微信公众号“镇西茶馆”,发布题为《八名教师被“黑榜”警告依据何在?——致云南省大关县寿山镇镇长》文章,“十问”教师被“黑榜”警告事件。

网传寿山镇8名教师被“黑榜”警告

网传截图显示, 3月14日,大关县委宣传部的官方微信“微大关”发布了一则推文,标题是《寿山镇8名教师被“黑榜”警告》。文章显示,3月11日,寿山镇召开2022年春季学期教育工作会,为42名先进教师颁发荣誉证书、4个先进集体颁发奖牌。对在2021年秋季学期全县期末统测中,任教学科排名倒数三名的8名教师(初中3名、小学5名)给予黑榜警告,这是该镇实施教师“红黑榜”制度以来的首次“亮相”。

“黑榜警告牌”显示,某老师“在2021年秋季学期大关县教育体育局组织的期末摸底测试中,所任三年级道德与法治名列全县倒数第二,特发此牌,以示警告。”并且有“此牌有效期:2022年3月1日—2022年8月31日”字样。

该文章还称,寿山教育的“红黑榜”制度,“能者上、庸者下”的队伍管理理念不会变,希望通过正向激励与反向警醒结合的方式,推动寿山镇教育工作者知重负重、提升作风。

有网友表示,“这样不合理,哪次考试没有个一二三啊,这样也与不以成绩排名违背啊,教育主管部门该问责了。”网友“康康观世界”也表示,“学生成绩都不能排名,从哪里获得的老师的排名?”现在国家大力实施“双减”政策,不得给学生成绩排名,小学成绩都是以等级制呈现。

特级教师李镇西发文

“十问”教师被“黑榜”警告事件

3月15日,被誉为“中国苏霍姆林斯基式的教师”、特级教师李镇西在其个人微信公众号“镇西茶馆”,发布题为《八名教师被“黑榜”警告依据何在?——致云南省大关县寿山镇镇长》文章。

李镇西是四川仁寿人,苏州大学教育哲学博士,语文特级教师,曾荣获四川省成都市优秀专家、2000年“全国十杰中小学中青年教师”提名奖,新教育研究院院长、成都市武侯实验中学原校长,被誉为“中国苏霍姆林斯基式的教师”。

他在文章中“十问”寿山镇教师被“黑榜”警告事件。

李镇西提出的问题包括,第一,因为教师考试成绩排名不佳,便被列入“黑榜”警告,你这样做,依据的法律法规是什么?第几条第几款,请拿出来让我看看,好吗?

第二,几年来,在素质教育的大背景下,在“双减”政策的落实过程中,中共中央和国务院、教育部下达了一系列相关文件,三令五申不能单纯以成绩排名评价学校和考核老师,你如此公开和中央对着干,胆从何来?

第八,“树立改革创新意识”“创新工作方法”……请问,如此做法这就是你的“创新”?

“十问”最后,李镇西配文“不配我尊敬的镇长,我等待着你的回复。”

对教师管理提出建议:

育人不是工人加工制造产品

李镇西称,他看到相关消息后,“我第一个反应这是网络谣言”,他甚至以为“寿山镇”就是一个虚构的地名。

3月17日,封面新闻记者通过电话采访李镇西时,他表示,“教育是心灵的艺术,一个人的成长,除了教师的敬业,还与学生本人的努力以及家庭教育的得力相关。教育不是工业,学校不是车间,学生不是物体。以为育人就像工人加工制造产品,仅仅凭责任感和技术就能生产出好的产品,这是对教育的无知。”

“最好的管理莫过于示范。”针对“双减”政策背景下对教师的管理问题,李镇西认为,教育质量包括教学质量,但教学质量不仅仅是分数,不能仅凭考试分数来判断一个学校的教育教学质量。

李镇西称,在素质教育的大背景下,在“双减”政策的落实过程中,中共中央和国务院、教育部下达了一系列相关文件,三令五申不能单纯以成绩排名评价学校和考核老师,明显寿山镇的做法和中央的文件精神是相背离的。

加载中...