新浪新闻

女记者亲测交友脱单平台:10分钟9人搭话收益1.2元

澎湃新闻

关注

原创 涂梦莹 时代周报

“一直就管他叫老公”“我想全球都是我老公”说出这话的,性别男,但是对外却佯装女主播,骗取打赏。

3月15日,央视315晚会曝光在线直播的“打赏陷阱”,直播公司男运营冒充女主播和粉丝互动,言语露骨。不知情的粉丝被女主播和男运营合伙欺骗,只要有过打赏行为,就会被持续引诱掏钱,进行更多打赏。

口口声声喊你哥哥的女主播,可能是个“抠脚大汉”。一边是女主播费尽心思直播吸粉,一边是男运营进一步私聊维护关系,成功套取粉丝微信后,专属的男运营伪装成主播继续与粉丝沟通,为了进一步诱导粉丝打赏,甚至将主播头像与色情图片合成为照片。

从315晚会曝光新闻来看,这一行当涉及公司远远不止几家,已成为有规模的黑产。事实上,直播行业火热发展,各平台难以避免存在着不同程度的“杀猪盘”。

近日,新浪科技报道,超过2亿用户的男女互助脱单平台“他趣”,便出现专门进行聊天回复的“陪聊组织”。

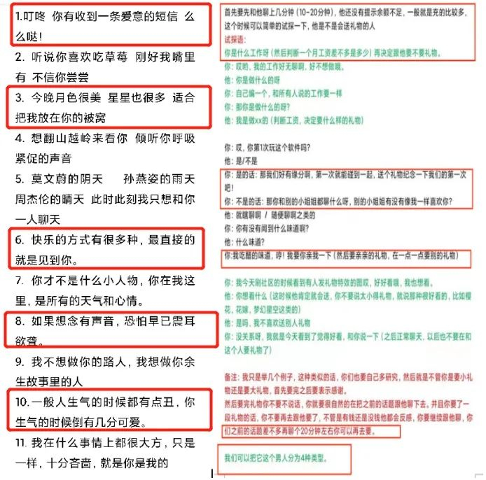
“我不想做你的路人,我想做你余生故事里的人”“听说你喜欢草莓,刚好我嘴里有,不信你尝尝?”在新浪科技获取的一份内部“撩人语录”中,“土味情话”雷人。

“他趣坚持以用户为中心,诚信经营,严厉打击平台虚假社交行为。我们鼓励用户对疑似‘套路聊’、‘虚假社交’等行为进行线索举报,一经核实,最高奖励现金 10 万元。”针对相关争议,3月15日,他趣发布官方回应,已经成立专项工作组,并称,平台严厉打击诱导充值行为,从未通过任何渠道向女用户暗示“诱导男用户送礼”等行为。

3月16日,他趣相关负责人接受时代周报记者采访表示:“通过用户举报排查,发现他趣ID为:195771147的用户涉嫌在第三方兼职平台‘校园邦’发布兼职招聘信息,并组织所谓‘聊天员’培训。针对后续调查事宜,平台在第一时间对该用户采取了封禁账号、封禁同设备其它账号的处理。”

“针对建群教学、恶意诱导聊天等异常行为,风控团队长期以来都有持续有效地监控,一旦发现上述恶意行为,将采取封号、封设备处理。”上述负责人补充说道。

数万人“专业”陪聊

他趣相关负责人口中的“校园邦”,便是新浪科技爆料所提到的所谓兼职机构。在该机构中,“聊天回复员”是一个庞大的组织群体。这些“聊天回复员”的真实身份、年龄并不重要,仅需要通过简单的“培训教程”和“撩人秘籍”便可上岗。

在这些陪聊组织内部,“聊天回复员”至少已有数万人,通过分配到诸如他趣、觅伊等多个网络交友平台上,专门负责与平台上的男性建立联系。目的是通过聊天获取收益,即“打赏”。

关于如何与这些社交平台上的男性展开进一步沟通,这些“聊天回复员”已经被安排好各种语术,话题多围绕男女两性、恋爱以及婚恋展开,还被安排规定了三条“要领”:想尽办法,向男性索要礼物;拒绝使用其他沟通平台;对于见面的请求一定要婉拒。

这些“聊天回复员”被安排一对一导师指导,传授如何撩对方的“秘籍”。

“今晚的月色很美,星星也很多,适合把我放在你的被窝”“如果想念有声音,恐怕早已整耳欲聋。”在一份文档中,聊天回复员被安排回复类似情话,甚至标明什么话适合要“亲亲”的礼物,诸如“哼,我要你亲我一下”“送个礼物纪念一下我们的第一次”。

与此同时,“聊天回复员”还要事先询问工作、试探薪资水平,试探对方是不是会送礼物的人,后续每一句话也都是为套路礼物而准备。“聊天回复员”的人设也有所讲究,除了发图文动态不断营造维护,还被安排上婚姻不幸、恋爱关系不稳定等渴望被异性搭讪的信号。

其中,被标注为“婚姻”的人设故事,甚至有剧情划分,包括夫妻矛盾、七年之痒以及被已婚异性搭讪。“适当对内容进行润色,丰富内容、背景,表达出自己的焦虑以及问题的严重性。”一份培训文档中如此写道。

社交平台交友乱象

重重套路,只为了用户掉入“打赏陷阱”。

一名他趣平台的用户向新浪科技透露,他已在平台上花了几千元,“连一个女生微信号都没要到,觉得很亏。”

他直言,起初平台每天都会推荐不同的女用户,这让他很难专心地只对一个女生好,前期他跟多个女性聊天花费了不少,后来自己学聪明了只跟自己喜欢的女性聊,但聊了许久后才察觉对方根本不想交往。

“他趣app一直给我在手机内推送广告,下载绑定后,系统一直推送女生用户搭讪聊天,一开始会给聊天卡,抵消聊天时所扣的费用,聊天卡使用完之后,就需要充值趣币才可以跟女生聊天。”一位在黑猫投诉平台发布他趣投诉信息的用户称,一定要付费才能聊天,实在是不合理。

该用户还从一个女性朋友得知,女生在他趣聊天不仅不收取任何费用,还有奖励红包。他觉得,他趣存在性别不平等对待。“让我感到很不公平,我认为他趣应该取消聊天收费的规则,并且退回我的充值金额。”该用户表示。

3月16日,时代周报记者下载他趣app,以女性身份注册登录后,不到五分钟,便有众多异性主动发送对话,并送出礼物。

多位平台男性用户跟时代周报记者表示,在他趣平台交友聊天,男方需要付费发布信息。

其中一位男性用户告诉时代周报记者,在双方未互关前,男方免费聊天次数不多,后续平台默认男性付钱聊天,“每一条都要付钱。”

仅过去十余分钟,时代周报记者在他趣app便收到超过9位男性用户私聊,而时代周报记者并未进行用户认证,也没有更换个人头像以及其他真实信息,但通过聊天收礼,时代周报记者的账户收益已经进账1.2元。 △时代周报记者几分钟内在他趣上收到的礼物

“他趣‘付费社交’是为帮助用户减少信息骚扰情况,提高社交门槛和效率的模式。”对此,他趣相关负责人向时代周报记者表示,男女用户发送消息聊天时均需消耗一定“趣币”,若消息接收方在12小时内未回复信息,则“趣币”退还原账户。“男女双方互相关注成为好友后聊天不消耗趣币。”该负责人表示。

尽管他趣对付费社交有自己的规则和相关解释,但不可否认的是,部分社交平台正是利用诱导男性用户与女性用户交流、送礼物的方式来博取流量,前文提到的男运营和女主播“杀猪盘”,正是利用平台的机制,瞄准了部分用户的社交需求,从而欺诈牟利。

国内多家社交、婚恋网站近年来因此深陷信任危机。今年315前夕,广东经视新闻中心记者卧底报道,发现“我主良缘”“世纪佳缘”等婚恋平台存在“婚托”套路。

上述媒体调查发现,这些婚恋机构的服务已形成一定的模式,一般是通过“虚构式”招揽、“洗脑式”营销、“诱导式”签约、“凑数式”服务等为用户相亲。不仅为了让客户消费,“销售红娘”互相配合演戏,还看人报价诱导签约推介网贷。

来源:时代周报

责任编辑:朱学森 SN240

加载中...