新浪新闻

温馨提示!部分市属医院元旦门诊时间看这里

北京日报客户端

关注

原标题:温馨提示!部分市属医院元旦门诊时间看这里

元旦临近,北京各大医院门诊接诊时间有变化~

今天,北京号小编整合了同仁医院、安贞医院、首都儿研所等14家医院假期时间安排~以备不时需~

同仁医院

2022年“元旦”节假日门急诊工作安排如下:

1、1月1日元旦停门诊一天,1月2日-3日为周六日门诊。

2、预约挂号方式:京医通平台、北京市预约挂号统一平台。

3、急诊24小时开诊。

4、同仁医院咨询电话:010-58266699,工作时间8:00—17:00。

积水潭医院

2022年“元旦”节假日门急诊工作安排

1月1日停门诊,1月2日—1月3日全天门诊。具体院区如下:

新街口院区假期出诊科室:

创伤骨科、小儿骨科、运动医学科、矫形骨科、脊柱外科、手外科、烧伤科、心内科、口腔科、中医科、中医正骨科、干部科

院区位置:西城区新街口东街31号

回龙观院区假期出诊科室:

创伤骨科、脊柱外科、手外科、矫形骨科、小儿内科、消化内科、呼吸内科、神内科、血液内科、肾内科、心内科、泌尿外科、普外科、皮肤性病科、妇科、产科、眼科、耳鼻喉科、口腔科、中医科、中医正骨科、针灸科

院区位置:昌平区回龙观回南北路68号

新龙泽院区假期出诊科室:

创伤骨科、小儿骨科、运动医学科、骨肿瘤科、肾内科、消化内科、神经内科、心内科、小儿内科、普外科、康复科、皮肤性病科

院区位置:昌平区回龙观镇龙域环路38号院

核酸检测门诊:

三个院区均设有核酸检测门诊

核酸检测门诊1月1日至1月3日全天门诊

注:

新街口院区、新龙泽院区、回龙观院区急诊24小时开放。

医院实行非急诊全面预约挂号,请通过京医通、自助机等途径进行预约,预约成功后,请按照预约时的“建议就诊时间”来院候诊。

请进院所有人员佩戴好口罩,配合完成测温,提前打开微信扫一扫,扫描流调码,如实填写流调信息,结果截图保留并主动出示。

如有发热,请先就诊发热门诊,积水潭医院回龙观院区开放发热门诊。新街口院区、新龙泽院区暂不开设发热门诊,发热患者请到附近设有发热门诊的医院就诊。

具体以当日出诊科室为准

朝阳医院

1月1日(元旦),法定假日专家门诊自然停诊,专业门诊按周六安排;

1月2日(周日),专家门诊按周日安排,专业门诊按周日安排;

1月3日(周一),专家门诊按周一安排,专业门诊按周六安排。

元旦放假期间,急诊24小时开放。

为做好元旦期间疫情防控工作,门诊实行非急诊全面预约挂号措施,请提前预约就诊。

安贞医院

2022年“元旦”节假日门急诊工作安排

1、1月1日—3日全日普通门诊,出节假日专家门诊。

2、核酸检测门诊开放时间同普通门诊。

3、急诊24小时开放。

世纪坛医院

2022年“元旦”节假日门急诊工作安排

2022年1月1日(周六):不设门诊(核酸门诊除外);

2022年1月2日(周日):安排周日上午半日门诊;

2022年1月3日(周一):安排周六上午半日门诊。

温馨提示:

1、节日期间24小时开诊科室:急诊科、儿科、发热门诊。

2、1月2日、3日出诊科室:

心血管内科、呼吸内科、消化内科、内分泌科、骨科、泌尿外科、普通外科/肿瘤外科、乳腺科、妇科、产科、口腔科、神经与精神科、中医内科、干部综合科门诊(老年医学科)、中医正骨按摩科、眼科、耳鼻喉头颈外科、针灸科、皮肤性病科、中医肛肠外科。

3、仅1月3日出诊科室:

风湿免疫科、变态反应科、康复医学理疗科、肾内科、矫形外科。

4、1月1日至3日全日开诊:新冠病毒核酸检测门诊

5、门诊楼内自助机开放时间:

上午6:30—13:00(取号截止时间:11:30)

节假日窗口取号时间:上午7:30—11:30

门诊诊疗时间:上午8:00—12:00

抽血时间:上午7:30—12:00

首都儿科研究所

1、急诊

(一)内科急诊、外科急诊、耳鼻咽喉头颈外科急诊、眼科急诊,24小时。

(二)骨科急诊、口腔科急诊,8:00-22:00。

2、感染科,24小时。

3、各临床科室安排白班门诊或白班互联网门诊,门诊时间:8:00-11:30 13:00-16:30;

部分科室安排小夜班门诊,门诊时间:17:00-21:30。

4、刘晓雁工作室,1月1日上午、3日全天,门诊时间:8:00-11:30 13:00-16:30。

5、以实际挂号信息为准。

北京妇产医院

1、2022年1月1日为法定假日,停门诊一天;2022年1月2日和1月3日开放门诊,按假日门诊安排。

2、2022年1月2日和1月3日东、西院区,开诊科室有:

【东院区】产科、产科特需(上午)、妇科(上午)、计划生育科、计划生育科特需(上午)、生殖科、生殖科特需(上午)、儿科特需(上午)、中医科(1月2日);

【西院区】妇科微创中心、妇科微创特需(上午)、妇瘤科、妇瘤科特需(上午)、计划生育科、计划生育科特需(1月2日上午)、男科、乳腺科。

3、节假日期间,门诊号源均可通过京医通微信或京医通自助机预约。

4、东、西院区急诊24小时开诊。

北京胸科医院

特别提示:

1、医院实施“非急诊全面预约”就诊,可以通过京医通微信公众号、114预约挂号平台预约号源,并按预约时间来院就诊。

2、医院门诊实行全天自助机取号,院内自助机均可正常使用。

3、建卡时间:上午7:30—下午15: 30

建卡地点:节假日期间,建卡处在门诊一部一层收费5号窗口。

4、根据北京市统一规定,疫情期间来院就诊患者,需配合工作人员,严格执行入院检测、出示健康码。

5、建议患者朋友如:核磁、CT、气管镜之类的特殊检查在节前完成,节日期间不开设特殊检查,请谅解。

如果遇到任何问题或者有意见、建议,请拨打公众和健康服务热线010-89509000,专职人员会答复并及时解决遇到的任何疑问。

北京佑安医院

内科门诊:1月1日至1月3日上午有专家门诊,全天有普通门诊。

产科门诊:1月1日至1月3日全天有门诊。

妇科门诊:1月1日、1月3日上午有门诊,其余时间停诊。

普通外科门诊:1月2日上午有门诊,其余时间停诊。

肝病与肿瘤介入治疗中心门诊:1月2日上午有门诊,其余时间停诊。

耳鼻咽喉头颈外科门诊:1月1日上午有门诊,其余时间停诊。

眼科门诊:1月2日上午有门诊,其余时间停诊。

口腔科门诊:1月3日上午有门诊,其余时间停诊。

皮肤病科门诊:1月1日至1月3日全天有门诊。

感染中心门诊(性病艾滋病门诊):1月1日至1月3日全天有门诊。

心血管内科门诊:1月1日上午有门诊,其余时间停诊。

北京小汤山医院

2022年“元旦”节假日门急诊工作安排

元旦期间,小汤山医院门诊部仅有内科、外科、骨性关节炎康复、新冠病毒核酸检测门诊开诊,其余科室停诊。

内科、外科开诊时间:

1月1日~1月3日

上午8:00~12:00;下午13:30~16:00

骨性关节炎康复门诊开诊时间:

1月2日(周日)

下午:13:30~16:00

新冠病毒核酸筛查门诊开诊时间:

1月1日(周六)

上午:8:00~11:30

1月2日、1月3日

上午:8:00~11:30;下午:13:30~15:30

领取报告方式:

1、电子报告北京健康宝在线查询检测结果。

2、纸质报告

1)出具报告时间:采集标本24小时后(如需复查时间会延后)

2)取报告时间:每天上午8:30~11:30

3)取报告地址:医院东南门内岗亭(请携带黄色发票或身份证领取)

咨询电话:

61789946(个人预约)

13810516613(团队预约)

核酸采集和纸质报告领取均从医院东南门进入。

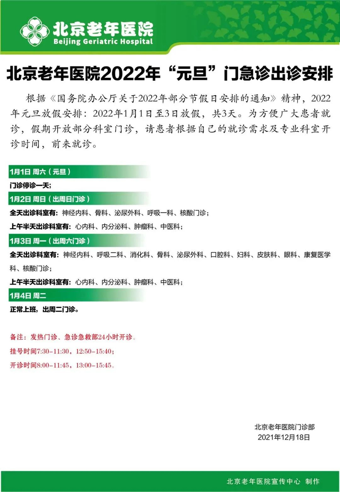
北京老年医院

北京地坛医院

重要提示:

1.急诊(含急诊内科、外科、妇产科、骨科急诊):停诊。

2.医院实行非急诊全面预约就诊,取消现场窗口挂号,请提前预约挂号。

3.以上信息仅供参考,最终以医师每日实际出诊信息为准,如有疑问请咨询医院。

医技科室工作安排:

1、检验科:1月1日、2日门诊只做急诊项目,乙肝五项,国产乙肝DNA,1月3日正常。结核感染T细胞检测节日期间不做检测。

2、超声科:1月1日、2日、3日上午半日。

3、心电图室:1月1日、2日、3日上午半日。

4、放射科:1月1日、2日、3日全天门诊X线检查、门诊筛查CT、急诊CT;1月2日、3日全天门诊核磁检查(只做已预约患者)。

5、神经科辅助检查室(含眼震电图、经颅多普勒)及神经科康复治疗室:1月1日、2日、3日上午半日。

6、透析室:1月1日、3日全天安排人员值班,1月2日停诊。

北京地坛医院(顺义院区)

综合内科、急诊、骨科24小时开放;

核酸检测门诊1月1日——1月3日正常门诊;

专家及相关科室停诊

出诊时间:

8:00—12:00

13:00—16:00

清华长庚医院

2022年“元旦”节假日门急诊工作安排

2022年1月1日(元旦)

上午出诊科室:

普通内科、消化内科、呼吸与危重症医学科、肾脏内科、内分泌科、心脏内科、神经内科、感染性疾病科、普通外科、胃肠外科、血管外科、神经外科、肝胆胰外科、儿科、眼科、耳鼻咽喉头颈外科、皮肤科、康复科、中医科、美容外科

下午出诊科室:

肝胆胰外科、儿科、耳鼻咽喉头颈外科

2022年1月2日(星期日)

上午出诊科室:

普通内科、消化内科、呼吸与危重症医学科、血液肿瘤科、肾脏内科、内分泌科、心脏内科、神经内科、感染性疾病科、普通外科、胃肠外科、血管外科、肝胆胰外科、疼痛科、儿科、眼科、耳鼻咽喉头颈外科、皮肤科、康复科、中医科

下午出诊科室:

肝胆胰外科、儿科、耳鼻咽喉头颈外科

2022年1月3日(星期一)

上午出诊科室:

普通内科、消化内科、呼吸与危重症医学科、血液肿瘤科、肾脏内科、内分泌科、心脏内科、神经内科、风湿免疫科、感染性疾病科、普通外科、血管外科、整形外科、肝胆胰外科、疼痛科、妇产科、儿科、眼科、耳鼻咽喉头颈外科、皮肤科、康复科、中医科

下午出诊科室:

肝胆胰外科、儿科、耳鼻咽喉头颈外科

注:

急诊、儿科、发热门诊:24小时开放

新冠核酸筛查门诊及采样工作照常

如遇调整请以当日门诊为准

北京大学肿瘤医院

2022年“元旦”节假日门急诊工作安排

2022年1月1日至3日放假,共3天。

1月2日(星期日)安排上午半日周末门诊。放假期间肿瘤急诊由院内急诊承担。

记者:夏开晗

加载中...