19年知名连锁品牌宣布破产清算!疫情成了催命符?
央广网
原标题:19年知名连锁品牌宣布破产清算!疫情成了催命符?
央广网北京12月21日消息 前段时间,海底捞宣布关店300家,茶颜悦色宣布不定时闭店70家,引发了餐饮人的广泛讨论。近期,又有报道称,海底捞此前内部创业孵化的品牌如在北京的人均30元的“日料店”大牟田,在郑州开的土豆粉店乔乔的粉和在成都的捞派有面儿等,均宣布歇业或者关店,让人惊讶不已。
一个是上市的火锅老大,一个是知名的网红餐饮品牌,以往给人的感觉都是活得“挺滋润”的,想不到也撑不住了。其实,关店/闭店求生还算是比较好的状况了,今年,还有大批餐饮品牌根本都没有撑过来,彻底消失在公众视野中。而最可怕的是,这可能会是接下来的常态。
双11还曾推储值卡,19年知名连锁品牌宣布破产清算
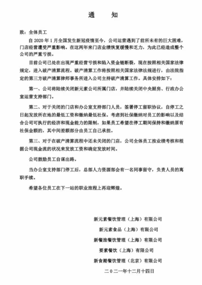
前几天,在不少餐饮人的朋友圈开始出现一张知名连锁餐饮品牌新元素“内部”通知的截图,截图内容显示,因为受到疫情的影响,新元素的运营遭受到了前所未有的巨大困难,门店业绩恢复缓慢、乏力,公司严重亏损。
通知显示,目前,新元素已经处于严重经营亏损和陷入资金链断裂的情况,接下来将按照相关国家法律规定,进入破产清算流程。
新元素餐厅的破产通知(企业供图 央广网发)
与此同时,新元素还表示将陆续关闭新元素公司所属门店,并陆续关闭中央厨房,行政办公室运营支持部门。对于关闭的门店和办公室支持部门人员,签署停工留职协议。对于在破产清算流程中还未关闭的门店,公司全体员工按业绩考核和根据公司现金流的状况来发放工资和确定发放时间,同时鼓励员工自谋出路。
这则通知传开后,立即引发业内外哗然。
据红餐网了解,新元素餐厅是以色拉、三明治、果汁及果昔以及多种亚洲美食和创意晚餐菜式为主的主打轻食类的美式风格餐厅。其官网显示,新元素2002年开出第一家餐厅,之后便因为出色的产品和服务,每年都获得由杂志读者评出的诸多美食和服务奖项。
根据媒体报道,新元素自诞生以来,就因为其“国际范”十足在时尚之都的上海拥有广泛的客群。据说,当时,外籍在沪高管和外企白领几乎都是新元素的“忠实粉丝”。
从新元素的官网,红餐网还发现,新元素一直倡导“乐观,活力以及坚持不懈”的生活方式,曾在2008年参与了中国网球公开赛,并作为官方的食品和饮料供应商直至2011年。2017年,新元素还和网球巨星李娜合作,在武汉开出了一家以李娜命名的餐厅,以“娜样心想”为主题,倡导健康饮食。
据其官网显示,新元素的门店分布情况为:在上海有15家,北京9家,广州2家,深圳2家,南京2家,苏州1家,杭州3家,成都1家,武汉1家。12月20日,红餐网在大众点评上搜索新元素餐厅发现,目前其在广州、上海、北京等地的不少餐厅依然在营业状态。
与此同时,其官网的简介还停留在“近期还有新店陆续开幕”等消息上,官方公众号更是在“双11”的时候才刚刚推出了储值卡销售的活动。
如今,短短一个月的时间,新元素就宣布进入破产清算阶段,实在令人唏嘘。
品类遇冷,内部问题多多,疫情成了新元素的催命符
上文提到,新元素破产清算的消息一出,马上就在餐饮行业内外引起了众多关注,不少媒体纷纷进行跟踪报道。
很多人觉得不可思议,这么有名的连锁品牌为什么说破产就破产了呢?对此,一些上海的餐饮人表示,“新元素属于曾经在上海口碑不错的品牌,自己当初还去学习过好几次。想不到当不可抗拒的疫情来临,依然扛不住”。
在破产通知里,新元素确实也将破产的原因归结于疫情的影响。
2020年,突如其来的疫情让很多餐饮品牌措手不及,不少餐厅宣布关门甚至倒闭。一部分餐饮品牌熬过了2020年,原本寄希望2021年形势会有所好转,结果2021年疫情仍然零星暴发,餐饮经营环境仍然不乐观,导致这些好不容易挺过了2020年的餐饮品牌继续承受着巨大的压力。新元素作为一家拥有30多家门店的品牌,特别还是做轻食的餐厅,压力必定不小。
(图片来源:新元素餐厅官网)
就在红餐网发稿前,新元素餐厅通过其微信公众号发表了《写给新元素粉丝的信》,信中新元素重申了疫情对健康餐饮品牌带来的重挫,在疫情发生的两年中,公司从原本盈利的状况变成被沉重的财务状况所困扰。公司也一直有做一些运营的积极调整,表示在过去一个月关闭了几家直营店,未来将继续审视营业状况,接下来几周内作出相应的运营调整举动,努力对员工、供应商和客户的影响降到最低。
公开信的最后,新元素表示持有礼品卡和现金礼券的顾客,将保证提供退款服务。
(企业供图 央广网发)
但是,红餐网认为,新元素破产,疫情可能只是一个催命符,轻食品类遇冷和其内部经营出问题才是最根本的原因。
不少行业人士也表示,新元素的破产应该与轻食品类大环境整体势能下滑有关。
红餐网此前曾对轻食品类做过报道,在《资本不爱“吃草”,轻食不香了?》一文中就提到了当下轻食品类的现状。
当初,伴随着健康饮食以及健身等风潮,轻食品类曾一度走红。但是好景不长,褪去资本和网红的光环,近年来不少轻食品牌都出现了门店缩水、营收下滑,甚至关店倒闭的情况。
比如,在2016年3月获得10万天使轮融资的瘦沙拉,其官方公众号在今年5月份停更,点餐页面也显示404notfound;创立第一年就获得了3000万元融资、全国门店数一度突破50家的大开沙界,近几年也一家一家的撤店;成立于2014年,初期号称要成为“沙拉界的星巴克”的米有沙拉,在全国的门店目前只剩5家,官方微博更新也停留在2018年9月;甚至主打“高端素食沙拉”的大蔬无界,也在去年陷入关店窘境,上海、杭州门店纷纷传来关店的消息……
没有成熟、可持续的盈利模式,是这些关店倒闭的轻食品牌的通病,也是当下轻食市场的最大痛点。加上,同行竞争激烈,产品同质化严重,这进一步加剧了轻食品类的洗牌。
新元素餐厅作为上海老牌的轻食品牌,自然也不可避免要受到波及,特别是在国内重口味品类的冲击下,“吃草”其实已经很难吸引到当下的年轻人。
而除了品类发展遇冷外,新元素的倒下,还与其在经营上出现的一系列问题有关,比如品牌老化、性价比不高等。
红餐网查询一些资料的时候发现,很多网友反馈,新元素的出品近年来越来越不稳定。有不少人吐槽称,前面吃的几次都还不错,后面却不太好。红餐网在广州新元素餐厅的网友留言中发现,今年6月以来,不少网友表示新元素的菜单换了,不但菜难吃了,价格死贵分量还变少了,服务也变得不太好。
大众点评上的留言截图(企业供图 央广网发)
其实消费端的反馈往往就是门店经营出现问题的最直接真实的反应。而新元素的经营状况不佳其实早已有迹可循。
红餐网在查询新元素官网、官方微博和官方公众号发现,其官网的最新动态还停留到2019年的12月,产品上新则停留在了2020年3月。
新元素餐厅的产品结构(图片来源:新元素餐厅官网)
至于其他的营销活动,除了此前的网球比赛再也没有什么大型的活动声量出来。其微博上最新的双11储值卡活动,也仅仅有几个留言,还是在其宣布破产清算后询问是否可以退卡的留言。官方公众号虽然有网上商城和外卖点餐的页面,但是从推文几千的阅读量和几个点赞来看,运营效果也不太理想。
而据红餐网了解,早在今年10月份,彭博社就曾报道,新元素正在寻求出售的可能性,并称由于该公司的持有者正在评估潜在买家的兴趣,所以交易还处在早期阶段。
果然,不到两个月的时间,新元素就宣布进入破产清算阶段,着实让人觉得惋惜。从寻找买家到宣布破产清算,相信新元素走到这一步之前,整个品牌已经陷入了很大的困境之中。
如果说疫情的暴发和持续,加速了新元素的“死亡”,那么其内部的一系列问题则是导致其倒下的最直接的“死因”,只是疫情让这个问题加速暴露出来了而已。
结语
疫情的到来,改变和打破了很多大家固有的认知。
以往我们以为活得好好的餐饮品牌,可能会一夜之间消失不见;很多我们以为不差钱的餐企,可能一下子就爆出资金链断裂的危机;很多大家认为名气很大的品牌甚至老字号,可能下一秒就爆出食安问题,变得声名狼藉。
但是,疫情又给了餐饮行业很多新的变化,不少新品类新品牌不断涌现,它们以新模式新卖点不断异军突起,为这个行业带来了新的发展和机遇。
对于如新元素之类老品牌的谢幕,我们觉得遗憾惋惜,但是却不会对这个行业失望。大浪淘沙,优胜劣汰本身就是这个市场的规律,而面对这个规律我们唯有做好自己,做得更好更强,才能“幸存”。
(作者:红餐李晓)