新浪新闻

媒体:多省市启动“自助卖房”模式 二手房交易会变天吗?

澎湃新闻

关注

原标题:媒体:多省市启动“自助卖房”模式,二手房交易会变天吗?

房产交易能绕过中介吗?深圳日前上线的新版二手房交易系统或将传统的房产交易模式带来冲击,新交易系统使得个人自助卖房变得简单了。北青-北京头条记者了解到,除了深圳以外,今年不少城市都对二手房市场加强了监管,并且上线了自助卖房的交易模式。比如,10月26日,上海房地产交易中心开通了二手房自助交易“网上签订合同”的服务。11月4日,徐州房地产信息网上线了“我要卖房”功能,市民可自助卖房。此前,杭州的官方二手房交易平台也已经推出了“个人自主挂牌房源”服务。这种模式接下来会不会全国推广?又将会对国内的二手房交易市场产生什么样的影响?

亮点:深圳新交易系统首次引入“单边代理”模式

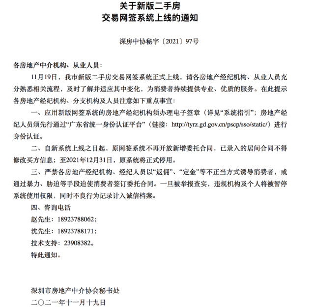
11月19日,深圳市房地产中介协会下发通知,深圳新版二手房交易网签系统(以下简称新交易系统)正式上线。自新交易系统上线之日起,原网签系统不再开放新增委托合同,已录入的居间合同不得修改买方信息。至2021年12月31日,原系统将正式停用。

新交易系统最大的亮点是在国内首次引用了 “单边代理”模式,即买卖双方通过独立委托,与受托中介机构形成单边委托关系,中介方 “各为其主”,只向自己的委托人负责,以争取委托方在实际交易中的合法利益最大化。新系统还要求交易主体实名认证,通过与不动产登记部门数据对接,保证 100% 真房源,并在交易重要节点都会对房屋权属状态、买方购房资格等重要事项进行自动核验,以确保交易的安全。

深圳市房地产中介协会认为,“单边代理”模式下买卖双方代理人权责边界清晰,卖方代理人,只用考虑怎么把委托人的房子快速、保价、安全地售出;买方代理人,则只用考虑如何以高效的方式为委托人匹配到高性价比的房源,同时对所匹配推荐的房源质量负责,买卖双方的合法权益就在中介代理只向各自委托人负责的机制下得到了保障。

该新系统还实现了交易全流程线上办理功能,卖方从房源核验,到交易双方委买、委卖关系的确定,再到交易合同的录入,交易资格审查,以及交易合同签署(通过 i 深圳 App 刷脸认证后进行电子签名)与生效,实现了线上一站式办理和不见面快速审批,合同数据直接对接不动产权登记系统,买卖合同备案完成后即可申请过户登记。

体验:业主最多选择3家中介机构挂牌,但不能3家同时卖

北青—北京头条记者在深圳市住房和建设局网站登录“深圳市房地产信息平台”,进入“便民服务”一栏,点击“我要买卖二手房”,看到页面显示“我要找中介买房”、“我要找中介卖房”、“我要自助卖房”三个选项。其中,买方可通过在“我要找中介买房”中填写购房需求、选择相关中介人员并发起委托。

通过“我要自助卖房”选项,个人卖家依次完成产权校验、合同条款、生成合同示范文本、买方购房资格查验、卖方电子签章/签名、合同备案等,便可完成房产交易。如果卖房人还是想找中介帮忙,则可在“我要找中介卖房”中,依次完成填写房屋产权校验、房屋状况说明、选择中介、填写卖房信息来完成交易。

相比传统的中介交易模式,这个新交易系统对于买家、卖家、中介都有较大的改变。比如业主最多选择3家中介机构挂牌,但不能3家同时卖,第一家中介“到期”才能轮换。业主或买家与中介机构签订委托合同后必须获得中介同意方可解约,不能单方面解约。买家可同时签约多家中介机构,不受限制;买家/业主可以选择同一个中介机构但不能选择同一个中介经理,房产中介经理要考评级认证,才能进行交易。如果丧失星级服务牌,则无法进入系统交易。现在,每名中介人员的编号后还有一星至五级的星级排名;业主挂牌方式除了委托中介卖房还可以自助卖房。除了普通住宅,商务公寓、法拍屋、商办物业等商品房都适用于该系统。

深圳市房地产中介协会认为,新系统中买方可委托的中介数量不受限制,而卖方则至多能委托三家机构进行销售。同时,第一家受托机构将会在委托期限内获得房源优先销售权即房源“独家”销售权力,待第一家机构委托期满后,后续替补,这样就避免重复委托造成的资源浪费及纠纷隐患。房源“独家”销售将会倒逼卖方更为谨慎地选择为其服务的中介。这一模式,将会打破现有行业竞争格局,业内所有的中介机构不论大小均有平等的服务机会,企业比拼的不再是资金与规模,而是信誉与服务、专业与能力。

官方:新交易系统有望打破中介为抢房源恶性竞争局面

深圳市房地产中介协会表示,使用新的二手房交易网签系统之后,交易将更为安全。无论是买方还是卖方均要在新系统进行实名认证。而且,新系统将通过与不动产登记部门数据对接,实现对系统内挂盘出售的房源进行产权核验,核验通过的房源将生成唯一有效的房源编码,消费者可通过房源编码查看房源真伪以及实时权属状态。新系统已与民政、社保、不动产登记等多部门数据对接,在交易重要节点都会对房屋权属状态、买方购房资格等重要事项进行自动核验,以确保交易的安全。

深圳市房地产中介协会表示,二手房成交效率将更高。虽然新系统规定了取得房源委托的机构将会拥有委托期间内的房源“独卖”权限,但并没有限制或妨碍卖方的权益,在卖方隐私信息受到充分保护的前提下,房源售卖信息可在系统内做到实时共享,系统内的所有合规中介机构都可以为这套房源寻找、匹配合适买家,真正实现房源跨机构联卖的效果,房源交易出售效率将大为提高。不但打破了此前为了抢房源,造成中介互相踩踏恶性竞争的局面,还因为卖方隐私信息受到系统的强力保护,而免遭其他中介不必要的干扰。

聚焦:多省市启动“自助卖房”模式

10月26日,上海房地产交易中心开通了二手房自助交易“网上签订合同”的服务,让买卖双方的交易更加便捷。而且购房者在这里进行交易也更加的正规,这里要填写产权校验、合同条款、生成合同示范文本、买方购房资格查验、卖方电子签章/签名、合同备案来完成房产交易。此前,杭州的官方二手房交易平台已经推出了个人自主挂牌服务。这为买卖双方撮合,提供了一个免费、高效的平台。

有房产专家表示,“自助卖房”这一举动对于未来二手房市场将会是一次重大的改变。之前的二手房交易是中介所主导,当政府主导的二手房交易系统建立以后,信息会更加透明,买卖双方更安心。这个系统也有助于政府对楼市的调控。以深圳为例,目前全市所有小区的“交易参考价”都已经公布,住建局并要求各大银行严格按照指导价格批示贷款。房产中介加快回归服务行业的本质。

也有专家认为,“自助卖房”这种模式并不新鲜,一直以来,房产交易就有“自行成交”模式,房产中介的崛起缘于市场的信息不对称以及交易信任机制的缺失。短期内,“自助卖房”难以成为主流。政府建立这个平台的出发点很好,但是仅仅提供一个平台是远远不够的,这是一项重大的基础设施项目,需要政府投入资源建立一个强大的信用背书机制,比如资金监管、惩罚和赔偿机制。在这之前,房产交易“中介模式”还不可能被完全取代。

微博热议

 

加载中...