新浪新闻

上海交大学子在第七届上海大学生创新创业训练计划成果展再创佳绩

上海交通大学

关注

原标题:上海交大学子在第七届上海大学生创新创业训练计划成果展再创佳绩

10月22日至23日,由上海市教育委员会主办、上海理工大学承办、31所上海市创新创业训练计划参与高校协办的“第七届上海大学生创新创业训练计划成果展”在上海理工大学举行。上海市高校教务处长、创新创业学院院长、教师和学生代表等近300人参加了本届成果展。

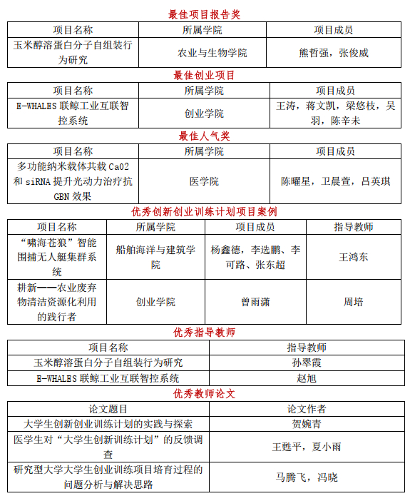
通过前期评审、师生投票、项目路演、专家点评等环节,上海交通大学在此次成果展上获得最佳项目报告奖1项、最佳创业项目1项、最佳人气奖1项、优秀创新创业训练计划项目案例2项、优秀教师论文3篇。

闭幕式上,来自交大机械与动力工程学院的张执南老师作为指导教师代表,分享了自己在大创项目中指导学生的思考与经验,从选题角度、选题难度到激励学生等方面做了详细介绍。

上海市教委自2007年启动实施大学生创新活动计划。上海大学生创新创业训练计划成果展旨在展示上海高校创新创业教育成果,搭建学生学术交流平台,加强高校交流与沟通,展现学生创新创业风采。据悉,本届成果展共向31所高校征集97篇学生创新项目报告、46篇创业项目报告、97块创新创业项目作品、84篇创新创业训练计划案例和117篇教师论文。

附:获奖名单

作者:

姜艳霞

供稿单位:

学生创新中心

加载中...