导致癌症等疾病的体细胞突变有何规律?中国团队首次探索图谱
澎湃新闻
原标题:导致癌症等疾病的体细胞突变有何规律?中国团队首次探索图谱
人体由数万亿个细胞组成,它们作为不同器官系统的成员执行着无数的任务。这些细胞起源于受精卵,在生命周期中持续分裂增殖,补偿着细胞死亡,同时维持组织功能正常运转。
然而,细胞都在不可避免地积累突变。这些体细胞突变(somatic mutation)的发生通常与细胞活动中遭受的各类DNA损伤和细胞分裂过程中DNA的复制错误没有得到(正确的)修复相关。最广为熟知的体细胞突变造成的疾病就是癌症。
北京时间8月25日晚间,北京大学、清华大学等团队的研究人员在顶级学术期刊《自然》(Nature)在线发表了一项重磅研究,题为“A body map of somatic mutagenesis in morphologically normal human tissues(人体正常组织中体细胞突变的图谱)”。该研究首次探索性地研究了来源于同一正常个体多个器官的正常组织中体细胞突变的图谱,揭示了相同种系背景及生活史下人体正常组织中体细胞突变积累及克隆演化规律,为理解癌症发生发展及细胞衰老等相关过程的机制奠定重要基础。
北京大学生物医学前沿创新中心(BIOPIC)白凡研究员、黄岩谊教授、清华大学生命学院王建斌研究员以及中国医学科学院北京协和医学院肿瘤医院吴晨教授、林东昕院士为该研究论文的共同通讯作者。BIOPIC博士后李若岩(现工作于英国剑桥Wellcome Sanger Institute)、博士研究生狄琳、清华大学生命学院博士研究生李杰及中国医学科学院北京协和医学院肿瘤医院樊文艺博士(现为北京大学博士后)为并列第一作者。
北京大学生物医学前沿创新中心对该重磅成果进行了详细报道。据该报道,研究团队首先实现技术突破,发展了低起始量(600细胞)的深度全基因组/外显子组测序技术,使得捕获正常组织中的少量体细胞突变成为可能。值得一提的是,肿瘤组织中癌细胞通常来源于单一克隆扩张的情况,但正常组织中的体细胞通常独立积累基因突变、以多克隆平行演化的形式发展,因此同一个基因突变的积累往往只出现于少量细胞中。这就使得传统基于大量细胞的基因组测序技术难以检测到正常组织中的这些体细胞突变。
技术可行后,研究团队就针对来自同一个个体的样本进行了系统深入的研究。研究团队从5名年龄在85岁以上的遗体捐赠者中获取了经组织病理学诊断为正常的支气管、食管、贲门、胃、十二指肠、肝、胰、结肠和直肠9种器官样本,并采用激光显微切割技术对每个器官的上皮组织根据空间分布进行切片取样和测序分析。
9种正常组织体细胞突变及拷贝数变异图谱。
研究首先发现,不同正常组织器官的体细胞均存在大量的突变积累,而体细胞突变负荷及等位基因突变频率表现出明显的器官差异性。比较来源于同一个体的不同器官组织中的突变积累情况后,研究发现正常的肝组织在9种组织器官中具有最高的体细胞突变负荷,甚至高于众多上皮细胞组织,而胰腺实质细胞中的突变负荷是最低的。
而与体细胞突变不同,基因拷贝数变异尤其是基因组大范围拷贝数变异较少出现于各种正常组织中,并且拷贝数变异的发生具有一定的器官偏好性。在9种正常组织中,食管组织发生基因拷贝数变异最为频繁,且食管组织中的拷贝数变异事件集中发生于整段的3号、5号和7号染色体上。
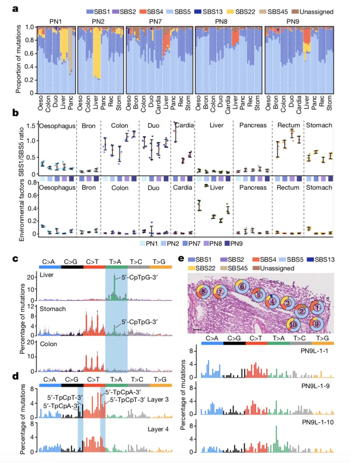
接下来,研究团队通过对单碱基突变特征分析解析了不同正常组织积累大量体细胞突变的潜在驱动原因,总共分解出7种不同突变特征。其中,与年龄及衰老过程相关的内源性突变特征SBS1和SBS5广泛地出现于所有的组织中。研究认为,这说明与衰老相关的突变过程是造成人体正常组织积累体细胞突变的重要原因。
有趣的是,SBS1与SBS5两种突变特征在各种正常组织中对体细胞突变积累的相对贡献比例存在着明显的器官特异性。在十二指肠、结肠和直肠的正常组织中,SBS1与SBS5的比例相对较高,而在支气管、胰腺、肝及食管组织中这个比例相对较低。研究称,这可能潜在的与不同组织中体细胞细胞增殖及更新换代的速率相关。
此外值得注意的是,两种与外源诱变因素相关的突变特征SBS4(与吸烟相关)和SBS22(与诱变剂马兜铃酸相关)主要出现于肝组织中,这揭示了外源环境因素对人体正常组织体细胞突变积累的诱导作用,同时反映了肝组织具有较高的受环境因素诱变的风险。
正常组织体细胞突变特征解析。
研究团队还进一步发现,即使在同一个体、同一组织中的临近样品之间,突变特征可以存在明显的异质性,由此反映了各种内、外源致变因素在正常组织中的作用活性存在物理区域上的差异。
通过对数据的进一步挖掘,研究团队还分析了各种正常组织中积累的与癌症相关的“驱动基因”突变,总共找到了32个发生突变的“驱动基因”,其中包括了NOTCH1、TP53、ARID1A和ERBB2等被广泛认知的、与肿瘤发生相关的基因。
驱动基因突变在各种正常组织中的积累情况。
他们最后还构建了亚毫米级别分辨率的突变克隆空间扩张图谱,发现在正常食管中突变克隆可能扩张到近毫米级别,潜在与食管中广泛积累的“驱动基因”突变以及拷贝数变异相关。而在结肠和直肠等组织中,克隆扩张很少超过显微切割的范围,且突变克隆往往以独立起源及演化的模式存在,潜在地受限于组织的物理微结构。
研究团队认为,这些结果表明,在不同组织及器官中,体细胞突变克隆的扩张及演化会受到多种因素的促进或制约。
体细胞突变克隆扩张及演化。
值得一提的是,出来自中国团队的研究外,《自然》同期发表了来自Wellcome Sanger研究所和剑桥大学、韩国科学技术院(KAIST)的其他三篇关于体细胞突变的研究论文。这些研究通过揭示存在于身体不同部位的细胞之间的谱系关系,为人类胚胎发育和组织维持提供了最新见解。
《自然》还刊发了一篇由哈佛大学医学院麻省总医院放射科系统生物学中心的Kamila Naxerova撰写的观点评论文章。Naxerova总结道,同期发表的这四项研究的共同点是,它们使用基因组突变作为标志去追溯谱系。一个细胞的突变特征就像指纹,通过对身体不同部位细胞的基因组进行测序,可以确定祖先关系,并构建细胞“家谱”,从而可以回顾细胞的起源和历史。
Naxerova评价,这四项研究共同提供了一个令人印象深刻的证明,即现代遗传学破译细胞动力学的力量。更大规模这样的研究将有助于深入了解器官是如何形成的,至关重要的是,将加深我们对胚胎发育过程中有时出现的有害突变引起的疾病的理解。
相关论文链接:
https://www.nature.com/articles/s41586-021-03836-1
https://www.nature.com/articles/s41586-021-03790-y
https://www.nature.com/articles/s41586-021-03786-8
https://www.nature.com/articles/s41586-021-03822-7