新浪新闻

疫情防控升级!多场大型演唱会、音乐会延期或取消

中国新闻网

关注

原标题:疫情防控升级!多场大型演唱会、音乐会延期或取消

中新网客户端北京8月4日电(记者 任思雨)8月3日,文化和旅游部办公厅发布关于全面加强当前疫情防控工作的紧急通知,对室内文化和旅游活动场所,要按照当地疫情防控部署要求,该限流的限流、该暂停的暂停、该关闭的关闭,坚决阻断疫情传播途径。

近日,国内多地相继发生聚集性疫情,给刚恢复不久的演出市场蒙上一层阴影。为防控疫情、减少人群聚集,数十场原定于暑期举行的演唱会、音乐节已宣布延期或取消。

十余场演唱会宣布延期

近日,南京疫情防控工作指挥部发布《关于进一步严格疫情防控工作的通告(第6号)》,其中提到严格大型活动管理,非必要不开展线下节庆和大型会议、联欢、体育比赛等活动。

自南京禄口国际机场发现疫情以来,南京已有数场大型演唱会宣布延期,包括蔡徐坤“迷”2021巡回演唱会、硬糖少女303“了不起的女孩”周年演唱会、2021张韶涵“寓言”世界巡回演唱会南京站、蔡程昱“自己的明天”2021巡回演唱会南京站、伍嘉成2021“5”巡回演唱会南京站等。同时,原定于南京举办的时代少年团“火力全开”演唱会宣布取消举办。

蔡徐坤“迷”2021巡回演唱会南京站延期公告。

此外,原定8月份举办的2021汪峰“UNFOLLOW”巡回演唱会武汉站、2021张杰未·LIVE—“曜·北斗”巡回演唱会武汉站也宣布延期。8月2日,2021黄龄“真·敢·玩”巡回演唱会成都站宣布延期,公告提到,鉴于目前成都突发疫情,为配合疫情防控工作,确保观众的安全健康,调整后的演出时间将另行告知。

汪峰“UNFOLLOW”巡回演唱会武汉站延期举办公告。

不仅是疫情因素,极端天气的出现也使得一些演唱会受到影响,7月20日,郑州出现罕见持续强降雨天气,郁可唯2021 Dear Live Tour郑州站宣布延期举办,之后,长沙站、厦门站、重庆站的演出也相继宣布延期。

多场音乐节、乐队巡演取消

除大型演唱会外,受疫情波及的还有多场音乐节、乐队巡演、Livehouse演出。

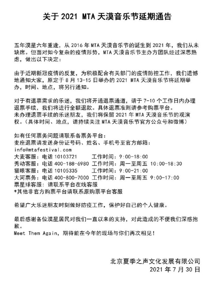
据统计,截至目前,已有2021芒果音乐节上海站、长春禧都音乐节、MTA天漠音乐节、柑橘音乐节、斑马音乐嘉年华、成都MAO血旺室内音乐节、福州滨海草莓音乐节、菏泽海报音乐节宣布延期,原定于8月举行的痛仰乐队“世界会变好”户外巡回演唱会杭州站也确定延期。

此外,2021HELLO崇礼·翠云山迷笛音乐季、武汉M_DSK音乐节、与她生活节MAX、瓜州音乐节、向阳花音乐节淄博博山站、北京MAO血旺室内音乐节宣布取消。

2021MTA天漠音乐节延期通告。

疫情形势的反复,使得多场演出在延期、改期和取消的状态之间变化。

继演出从两天调整为一天之后,2021国潮星动音乐节固安站于近日宣布延期;而宣布取消的武汉M_DSK音乐节,已经在过去三个月经历了官宣、延期、再定档、再取消的事件,公告中写道,“希望未来我们终可再拥抱武汉的热浪”。

还有一些歌手因行程无法参与演出,例如原计划在成都MDSK音乐节演出的嘉宾刘聪改为了黄旭,因为刘聪的旅居史中出现了疫情高风险地区。

每年暑期都是文旅消费旺季,今年夏天,原本有多位歌手和团体官宣演唱会档期,但连日来严峻复杂的疫情形势,使得防控压力持续增大,近日,已有多个省市发布“非必要不出省”“非必要不离市”的疫情防控出行提醒。

8月3日,文化和旅游部办公厅发布的紧急通知指出,进一步强化文化和旅游行业室内场所防控措施,加强星级饭店、剧院等演出场所、娱乐场所等空间相对密闭场所的疫情防控,尽量减少在密闭场所举办聚集性活动。

可以预见的是,疫情防控仍然是现阶段及未来不可松懈的任务,演唱会、音乐节、戏剧完全回到人们的日常生活,还需要一段距离。(完)

责任编辑:陈琰 SN225

加载中...