新浪新闻

对部分经销商以贷收费 吉致汽车金融被罚150万元

央广网

关注

原标题:对部分经销商以贷收费 吉致汽车金融被罚150万元

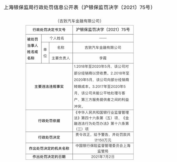
央广网北京714日消息(记者 马文静)据上海银保监局712日披露,吉致汽车金融有限公司(下称“吉致汽车金融”)近日因三项违法违规行为被处罚款150万元。

行政处罚信息显示,2018年至20205月,吉致汽车金融对部分经销商以贷收费;2018年至20205月,吉致汽车金融向部分经销商转嫁成本;2017年至20205月,吉致汽车金融未能公平地处理与客户、第三方服务提供者之间的利益冲突。

根据 《中华人民共和国银行业监督管理法》第四十六条第(五)项、《金融违法行为处罚办法》第十六条第(三)项,上海银保监局责令吉致汽车金融改正,给予警告,并处罚款共计150万元。

公开资料显示,吉致汽车金融有限公司是吉利汽车控股有限公司(浙江吉利控股集团有限公司的控股子公司)与法国巴黎银行个人金融(法国巴黎银行全资子公司)合资设立的汽车金融公司,于20158月在上海正式成立。公司主要为以吉利、沃尔沃和领克为主的相关汽车生产商、经销商和零售客户提供汽车金融服务。

加载中...