新浪新闻

超30城市公积金缴存政策调整!在昆明买不买房都要看看→

云南信息报

关注

原标题:超30城市公积金缴存政策调整!在昆明买不买房都要看看→

每年7月,全国各地住房公积金的政策都会迎来调整。

截至目前,已有至少30个城市公布了最新的公积金缴存政策。记者梳理发现,公积金缴存基数上调成为主流,很多城市群内住房公积金异地“互认互贷”也有最新进展。一起来看看

多地公积金缴存基数上限上调

从目前公布的情况看,大部分城市都上调了公积金缴存基数上限,但缴存比例维持不变。

广东广州、深圳、韶关、中山、佛山、潮州的住房公积金缴存基数上限较去年的涨幅达到了2000元以上;云南昆明、广西柳州、福建福州、吉林长春、陕西榆林等地缴存基数上限涨幅超过1000元。

以深圳为例,深圳由2020年的31938元上调到2021年的34860元,上涨2922元。

据深圳市住房公积金管理中心消息,深圳调整后的缴存基数不得超过本市统计部门公布的2020年度全市在岗职工月平均工资的3倍,即不超过34860元(2020年度全市在岗职工月平均工资11620元×3倍)。职工月平均工资(实行年薪制的按月均分)未超过上述限额的,以实际月平均工资作为缴存基数;超过上述限额的,以该限额作为缴存基数。调整后的缴存基数不得低于2200元。

广州由2020年的30876元上调到2021年的33786元,上涨2910元;韶关市住房公积金最高月缴存基数调整为24591元;昆明2021年单位职工缴存住房公积金的缴存基数上限执行标准调整为25576元。

在已公布的城市里,也有不调整住房公积金缴存基数上限甚至下调的情况。例如,云南大理州的缴存基数上限从上一年度的24729元,下降为24642元。

公积金异地“互认互贷”有新进展

公积金异地“互认互贷”也有新进展。

5月,上海宣布试点提取公积金偿还异地购房贷款业务。6月,北京提出推动京津冀住房公积金一体化。

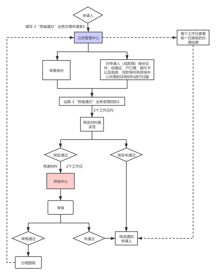
北京住房公积金管理中心印发《关于进一步实现住房公积金服务“跨省通办”的通知》,实现住房公积金单位登记开户、住房公积金单位及个人缴存信息变更、购房提取住房公积金、开具住房公积金个人住房贷款全部还清证明、提前还清住房公积金贷款6项服务事项“跨省通办”。

“跨省通办”实现方式及办理流程

(一)全程网办

单位及职工如办理“住房公积金单位登记开户”、“住房公积金缴存单位信息变更”及“住房公积金缴存人信息变更”、“提前还清住房公积金贷款”可通过北京公积金官网网上业务平台全程网上办理。

(二)代收代办-开具住房公积金个人住房贷款全部还清证明

缴存职工可通过北京公积金官网个人网上业务平台办理此项业务。对于职工在异地有住房公积金个人住房贷款,需开具贷款全部还清证明的,可通过异地中心线上渠道打印;若异地中心未实现线上办理的,可在各贷款经办部门、贷款受托银行代办点柜台申请,填写《“跨省通办”业务办理申请表》并提供异地中心要求的办理要件,由柜台代为办理。

(三)两地联办-购房提取住房公积金

具体流程可参考以下流程图:

如何查询缴存基数?

从7月起,不少企业会根据员工上一年的月平均工资为员工调整公积金缴纳基数。如何查询? 

1、在线查询,进入当地公积金管理中心官方网站或APP,登录个人的公积金账号即可查询。或者通过支付宝等第三方应用查询。

2、电话查询,可以拨打住房公积金热线12329进行查询。

3、线下查询,携带身份证等证件到当地住房公积金管理中心服务大厅查询,还可以跟企业的经办人员咨询确认。

品:云上融媒新媒体中心 

编辑:王梦娟

加载中...