新浪新闻

@广东高考生,分步详解教你弄懂“院校专业组”!

信息时报

关注

原标题:@广东高考生,分步详解教你弄懂“院校专业组”!

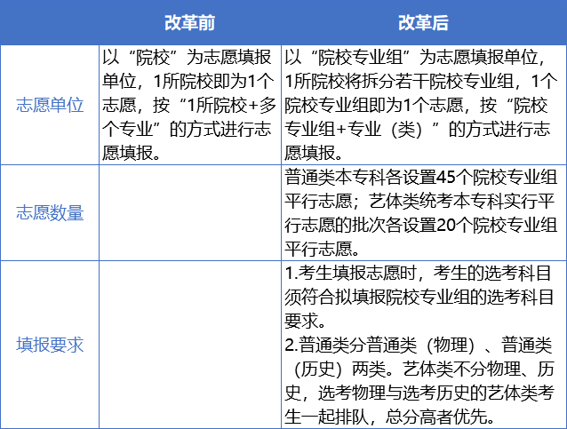
今年,广东实行“新高考”,其中最大的变化是以院校专业组为单位填报志愿。一个院校专业组即为一个独立的志愿,一个院校专业组即为一个投档单位。每个院校专业组内设6个专业志愿和1个是否服从专业调剂选项。这样填报志愿的原因和好处是什么?高校怎样设置院校专业组?填报志愿时要注意哪些内容?……信息时报记者为你分析和解读。

(注:文章相关高校招生情况等内容以《广东省2021年普通高等学校志愿填报指南》《广东省2021年普通高等学校招生专业目录》等广东省2021年普通高等学校报考及志愿填报系列用书为准。)

2021年高考现场图。信息时报见习记者 李卓颖 摄

什么是“院校专业组”?

对考生选考科目要求相同的专业(类)的组合

招生高校按照物理、历史科目,分别编制专业招生计划,分开划线、分开投档、分开录取。“院校专业组”指的是某一高校对考生选考科目要求相同的专业(类)的组合。一所院校可设置一个或多个“院校专业组”,每个“院校专业组”内可包含数量不等的专业(类)。同一“院校专业组”内各专业(类)对考生的选考科目要求相同。同一院校选考科目要求相同的专业(类)也可分设在不同的院校专业组中。

考生以院校专业组为单位填报志愿,一个院校专业组即为一个独立的志愿,一个院校专业组即为一个投档单位。每个院校专业组内设6个专业志愿1个是否服从专业调剂选项。可以填满所有可填志愿,也可以只选择填报部分志愿。

举例:

“A大学专业组1”选考科目要求为首选科目物理、再选科目不限,包括通信工程等若干专业;“A大学专业组2”选考科目要求为首选科目物理、再选科目化学或生物学,包括临床医学等若干专业。

如考生首选科目为物理,再选科目为化学、生物学,拟报考A大学通信工程和临床医学2个专业,则应填报“A大学专业组1”和“A大学专业组2”两个院校专业组志愿,并分别在两个院校专业组中填报通信工程、临床医学专业志愿。

从上表可以看到,A大学有3个院校专业组,提供3个院校代码供考生选择填报。每个专业组里有数量不等的专业个数,首选科目是物理。“A大学专业组1”再选科目要求不限,即高考首选物理的考生都可以报考该专业组;专业组2再选科目化学或生物学,即只要高考首选科目是物理,再选科目有化学或生物学,就可以报考该专业组。

也就是说,考生在填报志愿表时,按照“院校专业组+专业”的方式填写,只要选考科目符合要求,考生就可以在志愿表第1行填写A大学专业组1+该专业组后面的几个专业;第2行填写A大学专业组2+该专业组后面的几个专业,以此类推。这也意味着,以前只能填写A大学一次,现在A大学有几个符合填报条件的专业组就可以填写几次。

“院校专业组”模式有什么好处?

提高考生心仪专业的命中率

有教育人士表示,高考作为人才选拔的重要渠道,它的目标应该是把合适的学生选拔到大学里面学习合适的专业。把学生成长需求和高等教育资源进行合理对接,是高考不容回避的重大使命。实行院校专业组投档模式正是一种优化,考生选择学校和专业的时候更精准、更稳妥、更从容。

新高考仍然分两步进行对接,但在第一步对接学生和院校专业组的时候,已经把专业大方向考虑进去;第二步对接学生和专业的时候,只需要在专业组内部有限的范围内进行配对和调剂,这将大幅提高考生心仪专业的命中率,调剂到不喜欢专业的错配风险将变得可控。

根据规定,各批次各类型院校实行院校专业组投档录取模式。这表示,同一院校的各个院校专业组之间没有关联。符合要求的考生可以填报某所院校的1个院校专业组,也可以填报同一所院校的多个不同院校专业组。此外,既可以连续填报同一所院校的不同院校专业组,也可以间隔填报同一所院校的不同院校专业组。

因此,同一所院校的院校专业组有多个投档线。该教育人士表示,1所院校会有高低不等的若干投档线,专业组之间的分差显性定量直接可比。同一所院校的不同专业组,投档线可能将拉开几十分的差距。等这些学生毕业走进社会,毕业学校不再是唯一的学历标签,他们所学的专业也会显著影响毕业证的含金量。

高校怎样设置院校专业组?

有大类招生、专业类招生

实行院校专业组投档录取后,高校如何设置专业组?今年,中山大学实行大类招生和集中培养。大类招生后,每个专业录取人数相应增加,考生选择面更宽,“撞车”几率更低,更加容易报考。大一末根据学生意愿,结合高考和学业成绩进行专业分流,再到相应的院系进行培养。经过大一“厚基础、宽口径”的大类集中培养,学生可以打牢基础,扎好马步,对专业和自身兴趣有更深入的了解,专业分流时做出更科学、更适合自己的选择。

广东外语外贸大学也实施“大类招生”,共有21个专业按7个大类招生,3个专业(含12个专业方向)不分专业方向招生,涉及的新生人数约占新生总数的57.7%。这部分新生入学后,首先按专业大类或专业进行培养,然后按照有关规定进行专业或专业方向分流。大类招生给予学生更大的专业选择自主性和发展空间。

华南理工大学采取专业类招生模式。华南理工大学介绍,同一学院内相近专业组成一个专业类,选考科目要求相同。以计算机类为例,包含计算机科学与技术、网络工程、和信息安全等三个专业,学校共有20个专业类。与跨学院大类招生不同,采用专业类招生专业类培养学生既可以宽口径、重通识,又可以有相对明确的专业方向。

在选科要求相同的情况下,深圳大学主要以学院(部)为单位设置专业组,实行“小类+专业”招生,所含专业均在同一学院(部)。组内专业相关度高,且有特殊要求(如色盲弱者不予录取有单科成绩要求等)的专业会独立分组,以避免考生因不符合特殊要求而被退档的情况。深圳大学介绍,这样设置的主要出发点是方便考生选择,将更多的选择权交给考生,鼓励考生以兴趣为导向选择专业。

志愿调剂怎样进行?

在院校专业组内进行调剂

志愿调剂方面,今年也有很大变化,是在院校专业组内进行调剂。根据规定,各批次每个院校专业组志愿中,均设有1个“是否服从专业调剂”选项。考生如选择服从调剂,则表示愿意无条件服从该院校本批次本专业组的所有专业。但不能调剂到其他专业组,即调剂只能在组内调剂,不能在组间调剂。

高考志愿填报资深专家、广东工业大学副教授乐云介绍,院校招生办会根据考生的专业志愿等多方面考虑来选择考生调剂的专业。所有的调剂,都是在院校专业组内进行调剂,而不是调剂到该院校的其他专业,这也是今年新高考跟往年最大的不同之处。

提醒

对于包含多个专业的院校专业组要谨慎

乐云提醒,根据今年志愿填报的规则,一个院校专业组算作一个志愿,每个志愿可以报6个专业。因为今年的调剂只能在院校专业组内调剂,不可能在院校的其他专业中调剂,因而遇到拥有十几个和二十几个专业的院校专业组,务必要谨慎。

这样的院校专业组,因为存在较大的偶然性,建议尽量将院校专业组中专业较少而自己也相对认可的放在前面。当然,这样的做法相对保险,但专业的选择空间可能会变小,有可能跟自己最心仪的专业失之交臂。

如果心仪的专业在二十几个专业中,为确保志愿优先,那只有降低对学校的要求,参考往年心仪专业的录取线与排位,然后将相对有把握的专业放在最前面。

举例说明:

如果一考生物理排位5万名,正常情况下可以报读广东工业大学、广州大学等。但如果考生想报读计算机专业,那只能放弃广东工业大学和广州大学等学校,因为考生的分数、排位与这些学校计算机专业的最低排位相距甚远,将广东财经大学、东莞理工学院等学校放在前面,才能确保录取到计算机专业。

如果依然采取“冲稳保”的志愿填报方案,乐云建议,“冲”的院校专业组要适度,要同时考虑到院校专业组中的专业组合。即尽量不要碰专业太多而且冷门专业较多的院校专业组,尽量填报那些专业较少的院校专业组,这样调剂的可能性会小一些。

信息时报记者 丘敏华

加载中...