最新最全汇总!2021西安学区划分公布
西安晚报
原标题:最新最全汇总!2021西安学区划分公布
根据今年西安市义务教育招生入学政策的要求,今天(5月21日),西安市各区县、开发区公布本区域义务教育学校招生入学工作实施方案和学区划分方案。
快来看看你家孩子应该在哪个学校上学?
碑 林 区
雁塔区
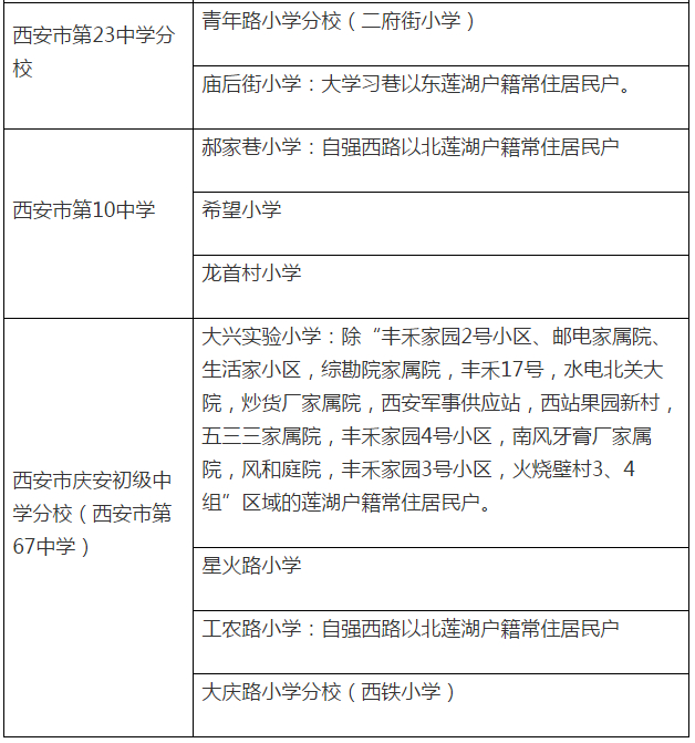
莲 湖 区
小 学
初中
经开区
曲江新区
高新区
新城区
未 央 区
灞 桥 区
长安区
西 安 航 空 基 地
西安航空基地第一小学学区划分范围
1.户籍在蓝天路派出所且实际居住在航空基地辖区范围(元和公园中央、锦业六号、华宇理想国、格兰春天、碧水蓝庭、航兴社区)内业主适龄子女;
2.航空基地辖区范围(北至翠林路、南至蓝天三路、东至迎宾大道、西至航空七路)内居民适龄子女。
西安航空基地第一初级中学学区划分范围
1.户籍在蓝天路派出所且实际居住在航空基地辖区范围(元和公园中央、锦业六号、华宇理想国、格兰春天、碧水蓝庭、航兴社区)内业主适龄(小学应届毕业生)子女;
2.航空基地辖区范围(北至翠林路、南至蓝天三路、东至迎宾大道、西至航空七路)内居民适龄(小学应届毕业生)子女。
3.学籍在航空基地第一小学的六年级应届毕业生。
航天基地
国际港务区
浐灞生态区
鄠邑区
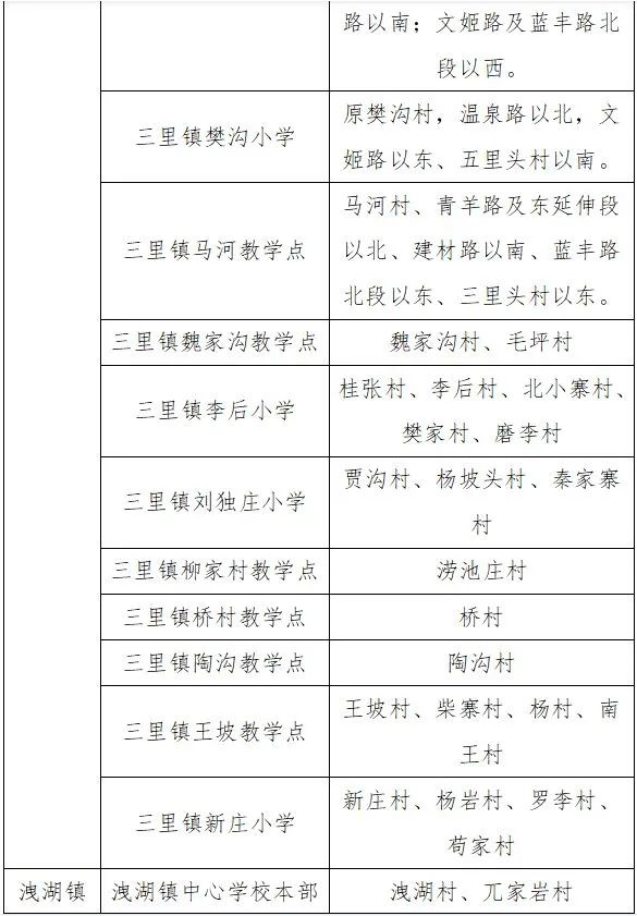
周 至
小学段
序号 | 学校名称 | 学区范围 |
1 | 周至县翠峰镇陈家村小学 | 陈家村 |
2 | 周至县翠峰镇官村小学 | 官村、上宝玉、下宝玉、官庄、丁家凹 |
3 | 周至县翠峰镇农林小学 | 农林村、五联村 |
4 | 周至县翠峰镇清河小学 | 刘家寨、东肖村、西肖村、马家庄、新联村 |
5 | 周至县翠峰镇史务小学 | 史务、稻峪村、五联村、东红村 |
6 | 周至县新区小学 | 工业路以南,环城南路以北,和平路以西,太白南路以东的范围内 |
7 | 周至县二曲街道八一小学 | 八一村辖区(周普路以西,侯家村以东) |
8 | 周至县二曲街道边墙号小学 | 渭旗村、渭滩村、渭泉村 |
9 | 周至县二曲街道东街小学 | 镇东村(工业路以北,三门十字以东,沙河桥以西及工业路以南,和平路以东,沙河桥以西)辖区;水岸东方、公园1号、名筑、一品金洲、育才花园、学府、翰林家苑小区 |
10 | 周至县二曲街道南关小学 | 小寨子村、胡家堡村、北辛头村、南辛头村、下孟村、李家村 |
11 | 周至县二曲街道渭中小学 | 渭中村、渭泉村 |
12 | 周至县二曲街道西街小学 | 镇丰村(工业路以北,三门十字以西,周普路以东)辖区 |
13 | 周至县富仁镇富仁小学 | 富仁村、富兴村 |
14 | 周至县富仁镇建兴小学 | 建兴村 |
15 | 周至县富仁镇渭丰小学 | 渭丰村 |
16 | 周至县富仁镇渭兴小学 | 渭兴村 |
17 | 周至县富仁镇新农小学 | 新农村 |
18 | 周至县富仁镇永流小学 | 永流村、永丰村 |
19 | 周至县广济镇北留小学 | 北留(北留堡、小留堡) |
20 | 周至县广济镇南大坪小学 | 南大坪村、跃进村(西寨、曹滩、寺山) |
21 | 周至县广济镇南留小学 | 南留村、三义村(北双庙、南双庙、闫家社) |
22 | 周至县广济镇桑园小学 | 桑园村(桑园、北大坪) |
23 | 周至县广济镇团结小学 | 陈公坊村(团结、南陈) |
24 | 周至县广济镇协里小学 | 协里村、欢乐村(东欢乐、西欢乐) |
25 | 周至县广济镇永红小学 | 永红村、黄兴村、小麦屯村 |
26 | 周至县广济镇中心小学 | 广济村、双兴村(东寨、商磨)、师高村(师安、高庄) |
27 | 周至县四屯镇东风小学 | 东风村 |
28 | 周至县四屯镇清河小学 | 清河村 |
29 | 周至县侯家村镇渭洲小学 | 渭州村、渭永村、二龙村 |
30 | 周至县四屯镇下侯小学 | 五泉村、下侯村 |
31 | 周至县四屯镇侯家村中心小学 | 中二屯村、来家村、朱家查村、中旺村 |
32 | 周至县楼观镇大玉小学 | 大玉村 |
33 | 周至县楼观镇东楼小学 | 东楼村、省村、八一村、塔峪、延生观、东明村、就峪村 |
34 | 周至县楼观镇焦镇小学 | 焦镇村、羊坡村 |
35 | 周至县楼观镇界尚小学 | 界尚村 |
36 | 周至县楼观镇上三清小学 | 上三清村 |
37 | 周至县楼观镇送军小学 | 送兵村、军寨村、新安村 |
38 | 周至县楼观镇团标小学 | 团标村 |
39 | 周至县楼观镇永合小学 | 三家庄村、下三清村 |
40 | 周至县马召镇富饶小学 | 东、西富饶,上孟村,邓家庄 |
41 | 周至县马召镇红崖头小学 | 红崖头村、桃李坪新村、三家庄 |
42 | 周至县马召镇虎峪小学 | 虎峪村、熨斗村 |
43 | 周至县马召镇纪联小学 | 纪家村、郭家寨村 |
44 | 周至县马召镇焦家楼小学 | 焦家楼村、刘家庄 |
45 | 周至县马召镇金盆小学 | 金盆村、汤房村、武家庄村 |
46 | 周至县马召镇群联小学 | 群兴村、群三兴村 |
47 | 周至县马召镇四府营小学 | 营东村、营西村、水面地、十三省、上马村 |
48 | 周至县马召镇枣林村小学 | 枣林村、仁烟村、辛口村、辛口社区 |
49 | 周至县马召镇知行小学 | 东火村、中兴村、崇耕村、涌泉村 |
50 | 周至县青化镇半个城小学 | 半个城村 |
51 | 周至县青化镇二庙小学 | 二庙村 |
52 | 周至县青化镇滹沱小学 | 滹沱村 |
53 | 周至县青化镇联庄小学 | 联庄村、联集村 |
54 | 周至县青化镇聂村小学 | 聂村 |
55 | 周至县青化镇新白寨小学 | 新白寨村 |
56 | 周至县青化镇兴隆小学 | 兴隆村 |
57 | 周至县青化镇杏元小学 | 杏元村 |
58 | 周至县青化镇中心小学 | 青化村 |
59 | 周至县尚村镇圪塔头小学 | 圪塔头村、西坡村 |
60 | 周至县尚村镇龚家庄小学 | 龚家庄村、大水屯村、小水屯村、西晋村 |
61 | 周至县尚村镇涧里小学 | 涧里村 |
62 | 周至县尚村镇梁家小学 | 梁家村 |
63 | 周至县尚村镇临川寺小学 | 临川寺村、新河村、临桥村 |
64 | 周至县尚村镇马村小学 | 马村、留村、西岩坊村 |
65 | 周至县尚村镇神灵寺小学 | 神灵寺村、南寨村 |
66 | 周至县尚村镇王屯小学 | 王屯村 |
67 | 周至县尚村镇西岩村小学 | 西岩村、西凤头村 |
68 | 周至县尚村镇新范小学 | 新范村、宋滩村 |
69 | 周至县尚村镇张屯小学 | 张屯村、新民村 |
70 | 周至县尚村镇张寨小学 | 张寨村 |
71 | 周至县尚村镇中心小学 | 尚村、围墙村 |
72 | 周至县尚村镇钟徐小学 | 钟徐村 |
73 | 周至县司竹镇阿岔小学 | 阿岔村 |
74 | 周至县司竹镇北淇小学 | 北淇水村、六家村、新庙村、油坊村 |
75 | 周至县司竹镇马坊小学 | 马坊村,宋家村,新庙村 |
76 | 周至县司竹镇南淇小学 | 南淇村、龙泉村 |
77 | 周至县司竹镇王唐小学 | 王唐村、李家庄、骆驼营、竹护村 |
78 | 周至县司竹镇中心小学 | 北司竹村、南司竹村、龙护村、中合村、金官村、李旺寨村、马村、红丰村 |
79 | 周至县四屯镇东阳化小学 | 东阳化村 |
80 | 周至县四屯镇联三小学 | 联三村、联二村 |
81 | 周至县四屯镇苏村小学 | 苏村、望城村 |
82 | 周至县四屯镇新亚小学 | 新亚村 |
83 | 周至县四屯镇中心小学 | 下三屯村、曙兴村、南辛庄村、北辛庄村、新联村、上三屯村 |
84 | 周至县富仁镇镇大寨子小学 | 大寨子村 |
85 | 周至县富仁镇高庙小学 | 高庙村 |
86 | 周至县富仁镇恒洲小学 | 恒州村 |
87 | 周至县富仁镇三高小学 | 上下高村、樊家庄、邓家庄 |
88 | 周至县富仁镇五合小学 | 五合村、沙河村、渭友村 |
89 | 周至县富仁镇辛家寨中心小学 | 蔡家村、新建村、金家庄 |
90 | 周至县哑柏镇昌西小学 | 昌西村 |
91 | 周至县哑柏镇槐花小学 | 槐花村、西阳化村 |
92 | 周至县哑柏镇景联小学 | 景联村 |
93 | 周至县哑柏镇联星小学 | 联星村 |
94 | 周至县哑柏镇六屯小学 | 六屯村、坡典村 |
95 | 周至县哑柏镇上阳化小学 | 上阳化村、庄头村、西阳化村 |
96 | 周至县哑柏镇五联小学 | 五联村 |
97 | 周至县哑柏镇仰天小学 | 仰天村 |
98 | 周至县哑柏镇中心小学 | 哑兴、昌东、七曲 |
99 | 周至县终南镇大庄寨村小学 | 大庄寨村 |
100 | 周至县终南镇东大坚村小学 | 东大坚村、西大坚村、辛庄、三湾村 |
101 | 周至县终南镇豆村小学 | 豆村 |
102 | 周至县终南镇解村小学 | 解村 |
103 | 周至县终南镇老堡子村小学 | 老堡子村、任家村、杨家大墙村 |
104 | 周至县终南镇勒马村小学 | 勒马村、高庙村 |
105 | 周至县终南镇马庞寨小学 | 马蓬村、庞堡村、寨子村、禅定村 |
106 | 周至县终南镇三联村小学 | 三联村 |
107 | 周至县终南镇双明村小学 | 双明村、毓兴北四道街 |
108 | 周至县终南镇王才屯村小学 | 王才屯村 |
109 | 周至县终南镇新村小学 | 新村、甘沟村 |
110 | 周至县终南镇终南村小学 | 终南村、东关村、毓兴南四道街 |
111 | 周至县终南镇竹园头村小学 | 竹园头村、吴家屯村 |
112 | 周至县竹峪镇丹阳小学 | 丹阳村、民主村、张龙村、鸭沟村、飞仙沟村 |
113 | 周至县竹峪镇东寨小学 | 东寨村、塔庙村、金盆村 |
114 | 周至县竹峪镇兰梅塬小学 | 兰梅塬村、中军岭村、柴黄村、朱曹寨村、西岭村 |
115 | 周至县竹峪镇岭梅小学 | 岭梅村、凤凰岭村、东大墙村 |
116 | 周至县竹峪镇西裕小学 | 西裕村 |
117 | 周至县竹峪镇育芳爱心小学 | 谭家寨村、南北西沟村、渠头村、上下仓峪村、任家城村、解家沟村 |
118 | 周至县鹿马九年制学校(小学部) | 鹿马村、双寨村、西楼、肖里、塔峪村 |
119 | 周至县楼观台九年制学校(小学部) | 陈河、王家河、板房子、厚畛子、楼观镇周一、姚村。 |
120 | 周至县骆峪九年制学校(小学部) | 骆峪、向阳、复兴、新村、神灵、尚兴、黄家湾、红旗、双合、韩家山、串草坡、碾子坪、黄湾社区 |
121 | 周至县哑柏新区九年制学校(小学部) | 裕盛村、哑柏新区 |
122 | 周至县育英学校小学部(民办) | 周至县内 |
123 | 周至县和谦小学(民办) | 周至县内 |
124 | 周至县终南镇信民学校(民办) | 周至县内 |
125 | 周至县双成学校(民办) | 周至县内 |
126 | 周至县华龙小学(民办) | 周至县内 |
127 | 周至县卡迪尔小学(民办) | 周至县内 |
初中段
序号 | 学校名称 | 对口小学 | 学区范围(行政区域) |
1 | 周至县第七中学 | 县城三门十字以东,沙河桥以西,二曲街道辖区镇东村、渭中村和渭泉村;水岸东方、公园1号、名筑、一品金洲、育才花园、学府、翰林家苑小区 | |
2 | 周至县二曲初级中学 | 县城三门十字以西,二曲街道辖区镇丰村、八一村、李家村、北辛头、胡家堡、南辛头、小寨子、下孟村、渭滩村和渭旗村 | |
3 | 周至县临川寺初级中学 | 尚村镇临川寺小学、尚村镇西岩村小学、尚村镇新范小学、尚村镇张寨小学、尚村镇中心小学、尚村镇钟徐小学 | 尚村、宋滩村、新范村、张寨村、临桥村、临川寺村、新河村、钟徐村、西凤头村、围墙村、西岩村 |
4 | 周至县西岩坊初级中学 | 尚村镇圪塔头小学、尚村镇龚家庄小学、尚村镇涧里小学、尚村镇马村小学、尚村镇神灵寺小学、尚村镇王屯小学、尚村镇梁家小学、尚村镇张屯小学 | 梁家村、马村、西岩坊村、涧里村、南寨村、神灵寺村、王屯村、西坡村、留村、圪塔头村、新民村、张屯村、龚家庄村、西晋村、大水屯村、小水屯村 |
5 | 周至县长杨初级中学 | 终南镇解村小学、终南镇新村小学、终南镇马庞寨小学、终南镇老堡子村小学、终南镇竹园头小学 | 新村、解村、老堡子、马蓬、庞家堡、竹园头、西禅定、东禅定、寨子、吴家屯、任家、杨家大墙、甘沟村 |
6 | 周至县西周初级中学 | 终南镇终南村小学、终南镇双明小学、终南镇大庄寨小学、终南镇东大坚小学、终南镇豆村小学、终南镇勒马小学、终南镇三联小学、终南镇王才屯小学 | 毓兴村、双明村、终南村、东关村、甘沟村、三联村、大庄寨子、辛庄村、西大坚村、三湾村、东大坚村、豆村、勒马村、高庙村、王才屯村 |
7 | 周至县永流初级中学 | 富仁镇富仁小学、富仁镇建兴小学、富仁镇渭丰小学、富仁镇渭兴小学、富仁镇新农小学、富仁镇永流小学 | 富兴村、富仁村、新农村、建兴村、永流村、永丰村、渭丰村、渭兴村 |
8 | 周至县司竹初级中学 | 司竹镇阿岔小学、司竹镇北淇小学、司竹镇马坊小学、司竹镇南淇小学、司竹镇王唐小学、司竹镇中心小学 | 北司竹、龙泉村、南淇水、六家村、北淇水、油坊头、新庙村、马坊、宋家村、马村、李旺寨、中合村、李家庄、骆驼营、王唐村、竹护村、红丰村、金官村、南司竹、阿岔村 |
9 | 周至县鹿马初级中学 | 楼观镇大玉小学、楼观镇东楼小学、楼观镇焦镇小学、楼观镇界尚小学、楼观镇上三清小学、楼观镇送军小学、楼观镇团标小学、楼观镇永合小学 | 焦镇、东楼村、塔峪村、鹿马村、省村、大玉村、界尚村、双寨村、西楼村、肖里村、八一村、前黄池村、后黄池村、马岔村、就峪村、延生观村、东明村、上三清村、下三清村、送兵村、军寨、新安村、三家庄、羊坡村 |
10 | 周至县辛家寨初级中学 | 辛家寨镇大寨子小学、辛家寨镇高庙小学、辛家寨镇恒州小学、辛家寨镇三高小学、辛家寨镇五合小学、辛家寨镇中心小学 | 恒洲村、五合村、渭友村、上三高村、下三高村、新建村、蔡家村、金家庄村、大中村、大东村、和平村、沙河村、高庙村 |
11 | 周至县马召初级中学 | 马召镇虎峪小学、马召镇金盆小学、马召镇枣林村小学、马召镇知行小学 | 东火村、崇耕村、中兴村、桃里坪、金盆村、武家庄、涌泉村、汤房村、三家庄村、枣林村、辛口村、熨斗村、虎峪村、仓峪村、仁烟南、辛口社区 |
12 | 周至县四群初级中学 | 马召镇富饶小学、马召镇四府营小学、马召镇纪联小学、马召镇焦家楼小学、马召镇红崖头小学、马召镇群联小学 | 纪联村、东富饶村、西富饶村、四群村、营东村、营西村、焦家楼、红崖头、仁烟北、上孟家、群三兴、群兴村、郭寨村、马村 |
13 | 周至县广济初级中学 | 广济镇北留小学、广济镇南大坪小学、广济镇南留小学、广济镇桑园小学、广济镇团结小学、广济镇协里小学、广济镇永红小学、广济镇中心小学 | 广济、东寨村、跃进村、北大坪、小麦屯、师家庵、西欢乐、东欢乐、斜里村、南大坪、南陈村、商家磨、黄兴村、北留村、南留村、高家庄、小留村、桑园村、团结村、永红村、南双庄、北双庄、闫家庄 |
14 | 周至县官村初级中学 | 翠峰镇官村小学、翠峰镇农林小学、翠峰镇陈家村小学 | 官村、下宝玉、上宝玉、官庄村、丁家凹、东红村、农林村、陈家村 |
15 | 周至县新联初级中学 | 翠峰镇清河小学、翠峰镇史务小学 | 五联村、稻峪村、史务村、新联村、马家庄、刘家寨、西肖村、东肖村。 |
16 | 周至县西宝初级中学 | 侯家村镇东风小学、侯家村镇清河小学、侯家村镇渭滨小学、侯家村镇下侯小学、侯家村镇中心小学 | 东风村、中旺村、下侯村、五泉村、清河村、二龙村、渭洲村、渭永村、来家村、中二屯村、朱家查 |
17 | 周至县四屯初级中学 | 四屯镇东阳化小学、四屯镇联三小学、四屯镇苏村小学、四屯镇新亚小学、四屯镇中心小学 | 新联村、苏村、望城村、上三屯、东阳化、南辛庄、北辛庄、曙兴、下三屯、新亚村、联二村、联三村 |
18 | 周至县哑柏初级中学 | 哑柏镇昌西小学、哑柏镇槐花小学、哑柏镇景联小学、哑柏镇六屯小学、哑柏镇上阳化小学、哑柏镇五联小学、哑柏镇仰天小学、哑柏镇中心小学 | 哑兴村、仰天村、昌东村、昌西村、庄头村、上阳化、西阳化、坡典、七曲村、槐花村、六屯村、景联村、五联村 |
19 | 周至县青化初级中学 | 青化镇半个城小学、青化镇滹沱小学、青化镇联集小学、青化镇联庄小学、青化镇聂村小学、青化镇新白寨小学、青化镇兴隆小学、青化镇杏元小学、青化镇中心小学 | 青化、二庙村、滹沱、聂村、联庄、杏园村、半个城、新白寨、联集、兴隆村 |
20 | 周至县竹峪初级中学 | 竹峪镇丹阳小学、竹峪镇东寨小学、竹峪镇兰梅塬小学、竹峪镇岭梅小学、竹峪镇西裕小学、竹峪镇育芳爱心小学 | 岭梅、解家沟、渠头、苍峪村、谭家寨、北西沟、南西沟、塔庙、金盆、东寨、泥峪河、柴黄、西岭、中军岭、兰梅塬、朱曹寨、西裕、东大墙、凤凰岭、鸭沟村、丹阳村、张龙村、民主村 |
21 | 周至县骆峪九年制学校(初中部) | 骆峪九年制学校小学部 | 骆峪、向阳村、复兴村、新村、神灵、尚兴村、黄家湾、红旗村、双合村、韩家山、串草坡、碾子坪、黄湾社区 |
22 | 周至县楼观台九年制学校(初中部) | 楼观台九年制学校小学部、楼观镇上三清小学、楼观镇送军小学、楼观镇团标小学、楼观镇永合小学 | 陈河、王家河、板房子、厚畛子、楼观镇周一、姚村、团标村、上三清村、下三清村、送兵村、军寨、新安村、三家庄、羊坡村 |
23 | 周至县哑柏新区九年制学校(初中部) | 哑柏新区九年制学校小学部、联星小学 | 哑柏新区、裕盛村、联星村 |
24 | 周至县实验中学(民办) | 西安市域内 | |
25 | 周至县育英学校初中部(民办) | 西安市域内 | |
26 | 周至铸才初级中学(民办) | 西安市域内 |
特殊教育学校
序号 | 学校名称 | 学区范围 |
1 | 周至县特殊教育学校 | 周至县内 |
2 | 周至县楼观台聋哑学校(民办) | 周至县内 |
高 陵
阎良区
沣东新城
临潼区
蓝田县
(上下滑动查看全文)
一图看懂
2021年西安市小学、初中
报名入学流程
↓↓↓
各区县、开发区招生入学
接待协调中心办公地址、咨询电话
西安市外地户籍
符合政策规定准入类学生一览表
来源:西安晚报综合
编辑丨棉花糖 审核丨司源