新浪新闻

南宁西乡塘中小学招生地段征求意见!这两所中学有重大调整

南宁晚报

关注

原标题:南宁西乡塘中小学招生地段征求意见!这两所中学有重大调整

5月14日,南宁市西乡塘教育局发布公告,公开征求《2021年南宁市明天学校初中部、南宁市第三十五中学招生服务地段划分调整方案(征求意见稿)》。据悉,由于南宁市明天学校二期工程即初中部已建成,将于2021年秋季学期开始招生,该辖区个别初中学校招生服务地段相应进行调整,现征求社会公众意见。该城区其他小学的招生服务地段,跟去年一致。

据悉,南宁市明天学校位于新峰路6号,该校初中部计划于2021年秋季学期正式投入使用招生,需确定学校服务范围。此次公示的征求意见稿,西乡塘教育局按照“学校划片招生、生源就近入学”的总体目标,结合辖区生源分布、生源人数、学校接收能力、交通状况等实际情况,对涉及到学校路段进行划分调整。

南宁市明天学校中学部规划建设18个班,主要接收南宁市15个县区、开发区孤儿及学校周边部分小区业主适龄儿童入学。

自2017年起,安吉万达片区的吉兴西路、新峰路、安阳路以及高新大道55号的住宅小区小升初适龄儿童,因该片区没有建成中学,由南宁市教育局安排到7公里外的南宁市第三十五中学就读。根据上述情况,西乡塘教育局经研究计划对南宁市明天学校中学部和南宁市第三十五中学初中服务地段调整如下:

2020年南宁市第三十五中学初中服务地段为:滨河路、江东路、位子渌、科园大道(心圩路)、科德路、高新大道(高新科园路口至高新发展大道路口)、高新南二路、创新西路、新峰路、安阳路、吉兴西路。

调整后,2021年南宁市第三十五中学初中服务地段为:滨河路、江东路、位子渌、科园大道(心圩路)、科德路、高新大道(高新科园路口至高新发展大道路口)、高新南二路、创新西路。

2021年南宁市明天学校初中服务地段为:高新大道55号、发展大道66号、安阳路、吉兴西路 (吉兴西路发展路口至吉兴西路安吉路口)、新峰路(新峰发展大道路口至新峰安吉大道路口)。

据悉,该城区其他小学的招生服务地段不变。本次征求公众意见时间为2021年5月14日~5月28日,共15天,广大群众在有效期内可提出意见和建议,说明具体的理由和依据,并签署真实姓名,提供有效联系电话和通讯地址,以便教育部门有需要时做进一步联系和沟通。意见和建议可通过信函方式邮寄至:南宁市明秀西路53号西乡塘区教育局基础教育室,邮编:530001,并在信封上注明《西乡塘区个别初中学校招生服务地段调整(征求意见稿)》意见,请注明函信人真实姓名及联系电话;或发到邮箱:xxtjj001@126.com。西乡塘区教育局基础教育室,联系电话:0771-2802396。

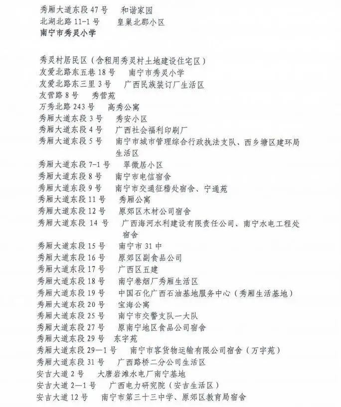
温馨提醒:今年该区公办小学招生服务地段可参考去年,点击下方链接了解详情。

南宁市西乡塘区人民政府门户网站

附:2020年南宁西乡塘区市区公办小学招生服务地段

加载中...