上海科研团队完成多年生禾本科芒属南荻基因组序列草图的绘制
新民晚报新民网
原标题:上海科研团队完成多年生禾本科芒属南荻基因组序列草图的绘制
图说:南荻是中国特有的一类芒属植物 采访对象供图(下同)
新民晚报讯(记者 郜阳)中国科学院分子植物科学卓越创新中心韩斌研究组与中科院植物所桑涛研究组通过长期合作,成功完成了多年生禾本科芒属南荻基因组序列草图的绘制。相关研究成果于4月28日在线发表于《自然·通讯》。
南荻是我国特有的一类芒属植物,是一种很有应用价值的木质纤维素生物乙醇原料和生物质材料。南荻的年均干生物质产量要高于芒、荻和五节芒。基因组较大且重复序列含量高,南荻基因组一直被视为较难测序组装的复杂植物基因组。
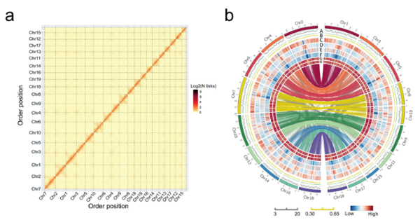
韩斌研究组利用纳米孔技术和高通量染色体构象捕获技术对南荻基因组进行了测序组装和分析,构建了第一个染色体级别的高质量南荻基因组序列,序列总长为2.07 Gb,覆盖了南荻全基因组的96.64%。
科研人员介绍,约94.30%的序列通过Hi-C数据锚定到了19条染色体上,且鉴定到19条染色体的着丝粒序列和第10号染色体的端粒序列。通过对19条染色体的着丝粒区微卫星重复序列的分析,证实了南荻的异源四倍化起源假说,且进一步将19条染色体分配到了两个亚基因组。
图说:南荻基因组特征分析
据悉,通过南荻与其它禾本科植物的比较基因组分析,确证了南荻基因组内近期的全基因组加倍事件,同时鉴定到一系列的染色体结构变异,这些染色体结构变异(包括染色体融合事件),加速了南荻在全基因组加倍之后的二倍化进程。该研究同时也组装了一个南荻叶绿体基因组序列,通过与公开的芒属植物叶绿体基因组序列的系统发育分析,确定了本研究的基因组测序材料与已发表的南荻叶绿体基因组具有最近的亲缘关系。基于叶绿体基因组序列的系统发育分析为芒属物种的进化和分类关系提供了新的证据。
在研究中,科研人员还对南荻重要性状相关的基因家族,包括细胞壁生物合成、重金属离子转运、抗病和C4光合途径相关基因展开了鉴定分析。除了最近的全基因组复制外,串联复制在这些基因家族的规模扩大中也发挥了重要作用。转录组数据显示大部分重复基因在所有转录组样本或预期样本中表达水平极低。这些相关基因为解析南荻重要性状的遗传基础和开展分子辅助育种奠定了基础。也为更好的开展水稻等植物的环境适应性研究,以及探索植物多年生的遗传机制提供了参考。