新浪新闻

最新最全!2021年昆明主城超百所小学招生划片都在这了

新浪新闻

关注

原标题:最新最全!2021年昆明主城超百所小学招生划片都在这了

来源:掌上春城

掌上春城讯 3月31日,昆明市主城区小学公布招生入学信息,家长可查看公办小学招生范围、民办小学招生简章。小掌实地走访了昆明主城各片区多所小学划片入学信息,赶紧一起来看看吧!提醒:最终以学校公布为准,如有遗漏可自行前往学校门口查看。五华区武成小学人民路校区

武成小学龙泉路校区

武成小学海源校区

武成小学国福校区

丰园小学

韶山小学云著校区

韶山小学翠湖校区

师专附小月牙塘校区

春城小学红菱校区

春城小学教育集团新闻路校区

龙翔小学

红旗小学布新校区

红旗小学明苑校区

红云小学

莲华小学

文林小学

高新一小经典校区

高新一小海源校区

高新一小科医路校区

大观小学

瑞和实验学校

璧光小学

先锋小学

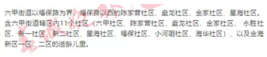
五华区外国语实验小学招收以下范围内(除高新区)的本地居民适龄儿童:洪家营新村、黄土坡一社、二社;滇缅大道(虹山北路口-黄土坡立交桥);金泰国际(一期、二期、三期);二环西路(小屯立交桥-科业路口)以东、二环北路(小屯立交-普吉路)以南、普吉路(二环北路-滇缅大道)以西,科业路以北。长春小学五一路(人民中路——光华街)以东,人民中路(五一路——青年路)以南,青年路(人民中路——金碧路),金碧路(青年路——三市街)以北,三市街(东风西路——金碧路)以东,东风西路(三市街——五一路)以北;五一路(空间俊园);除省公安厅。盘龙区云南师范大学附属小学金安校区

茨坝小学

滇源中心学校

松华中心学校

北京路小学

盘龙小学人民东路校区

明通小学本部

明通丰江路校区

云波小学

联盟小学

金康园小学

东华小学金色交响校区

拓东第一小学

拓东第二小学

新迎一小一部

新迎一小二部

新迎二小

云南师范大学附属俊发城小学

东庄小学

古幢小学

金星小学

金实小学

金实小学源清校区

罗丰小学

盘龙小学映象校区

盘龙小学滨江校区

园博小学

明通小学北辰校区

明通小学丰源校区

重工附小

西山区春苑小学

云南师范大学附属小学(金牛校区)

昆湖小学

红联小学

育红小学

芳草地国际学校

阳光小学

永昌小学

求实小学

华昌小学

棕树营小学

西华园小学大观河以东、环城西路以南、环城南路以西、 石安公路以北、卢家营、河南乡等地段本地户籍。

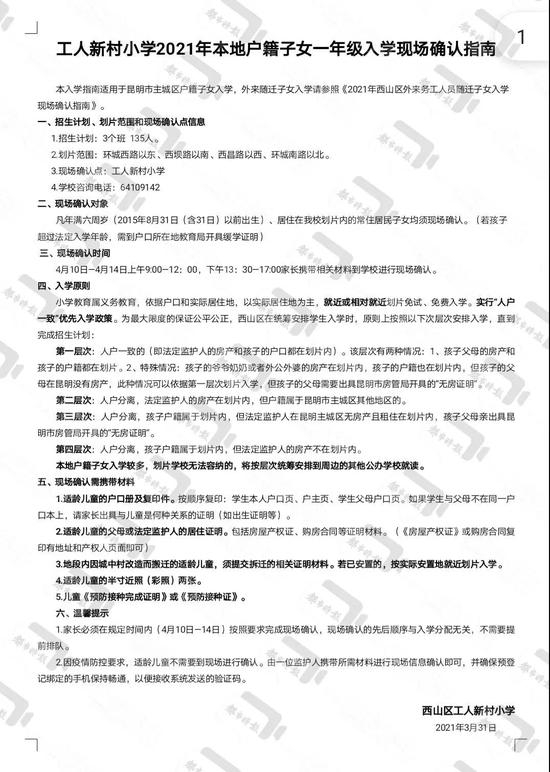
工人新村小学

书林一小

书林一小福海校区

书林二小

书林二小(福海校区)

书林二小西苑小学

中华小学西山学校

昆一中附属小学

官渡区

南站小学

西南大学官渡实验学校观云海小区符合条件的业主子女。

民航路小学

民航路第二小学

上海师范大学附属实验学校

关上实验学校

关上第二小学

云南师大附属世纪金源学校世纪城业主子女。

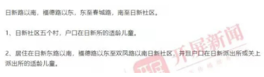
福德中心学校

和平小学吴井路:从塘子巷口到环城路口;环城南路:从十二中门口到春城路十字路口以西;北京路:从外贸大楼到塘子巷口的北京路以东;拓东路:从塘子巷口到绿洲大酒店的拓东路以南;和平村;和平新村;和平前村;和平后村;和平北路;黄家庄;石井路;太乙桥。前卫路小学

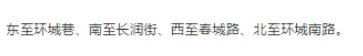
东至北京路、环城南路、春城路,南至二环南路,西至盘龙江,北至拓东路。佴家湾小学

六甲第一小学

五里小学

董家湾小学东片范围:东至金汁河埂(食品公司),南至海棠饭店,西至人保大厦,北至轻工厅。含大树营中营、后营适龄儿童。具体路段:董家湾路,董家湾村,曙光路北段14-24号院,曙光路中段1-7号院,东郊路食品公司至海棠饭店,环城东路海棠饭店至人保大厦,东风东路延长线董家湾口至轻工厅。小区范围:东方上城,董家湾组团,冷冻厂,交警一大队,果品公司,供销社宿舍,曙光新村,独立时代,银杏廊亭,春城明珠,金汁苑,桂华新园;铁路新村,通号小区,环城南路泰丽酒店一侧,黄龙山饲料厂,十二中南院具体路段:环城东路、环城南路、岔街、拓东路四条街道环绕范围内。

东站实验学校

金马中心学校

金马中心黑土凹分校

其他

中华小学(白龙潭校区)

中华小学滇池星城校区

中华小学金盾俊园校区

中华小学西山学校

昆明师专附小月牙塘校区

月牙塘小区。

昆明师专附小官渡学校

昆明师专附小彩云城学校

度假区第二小学

掌上春城记者:许浒 周晓雯部分素材来源:七彩云端、都市时报、春城晚报-开屏新闻

加载中...