新浪新闻

知名老戏骨张少华去世,带走她的这种病致死率很高

成都商报

关注

原标题:知名老戏骨张少华去世,带走她的这种病致死率很高,60岁以上人群每4人就有1人患病

2021年3月23日,知名演员张少华因病去世,享年75岁。其家人在讣告中表示,自2010年9月直至去世,10年间张少华饱受“慢性阻塞性肺疾病”的困扰,多次住院治疗。

慢性阻塞性肺疾病,简称“慢阻肺”,慢阻肺有高发病率、高患病率、高致残率、高病死率、高经济负担率等“五高”特征,这是一种比肺癌还“凶”的疾病,在60岁以上人群中,患病比例高达27%。但却极少被正确认识。

什么是慢阻肺?

60岁以上每4人就有1人患病

慢性阻塞性肺疾病,或许,你觉得很陌生,但你肯定听过“慢性支气管炎”“肺气肿”,它们都属于同一大类疾病。

四川大学华西医院呼吸与危重症医学科医生王浩解释说,慢阻肺,是一种常见的以持续性气流受限和呼吸道症状为特征的可预防、可治疗的慢性呼吸系统疾病。最简单的理解,就是长期吸烟或暴露于有害气体或颗粒物后,出现的以慢性咳嗽咳痰、呼吸困难为主要表现的呼吸系统疾病,最终可导致呼吸衰竭及全身脏器衰竭。

四川大学华西医院呼吸与危重症医学科医生王浩

人体的一呼一吸,看似简单,但却是人类生命活动的能量动力。慢阻肺患者长期、反复且逐渐加重的咳嗽、咳痰,呼吸急促、喘息和胸闷,使得其无法获得足够的氧气,导致人体日常所需能量代谢出现障碍,进而影响到人体器官,发展成肺心病、肺性脑病及全身各系统并发症,最终导致呼吸衰竭和全身脏器衰竭而死亡。

慢阻肺真的离你很远吗?并不是。

根据2018年由中日医院王辰院士牵头、华西医院文富强教授团队参与的《中国成人肺部健康研究》大规模人群流行病学研究结果显示,我国20岁及以上成人的慢阻肺患病率为8.6%,40岁以上则达13.7%,60岁以上人群患病率已超过27%,也就是说,中国60岁以上老人中,每4人就有1位是慢阻肺患者。

慢阻肺为什么“不为人知”?

因为前期症状不“典型”

60岁以上老人,每4个就有1位患有慢阻肺。但实际上在临床,真正因为慢阻肺疾病而就诊的患者,非常少。为什么?

王浩解释说,因为慢阻肺早期症状不明显,也不会特别难受。许多人认为只是有点咳嗽、咳痰,最多是感冒、上火、咽喉炎,或者长期抽烟导致的咽喉部不适,小事一桩,不以为意。等到出现了气短、呼吸困难等症状时,说明已经出现了肺部小气道管腔狭窄,病情就比较严重了,治疗起来也更加困难。

“慢阻肺还有一个特点,由于呼吸道病毒或细菌等病原体感染等原因,未进行规范治疗的患者往往每年还会出现几次急性加重。”王浩说,当咳嗽咳痰气紧加重时,患者往往误以为是单纯感冒,甚至部分患者自行吃点抗生素,认为“扛一扛”就过去了。

所以,在不断的拖延中,患者呼吸气流不畅、呼吸系统受影响越来越严重,进一步发展成肺心病、全身各系统并发症,最终因为呼吸衰竭、全身脏器衰竭而死亡。

那怎么才能判断自己患上了慢阻肺呢?

王浩表示,有一些简单的自测方式可以帮助判断,如下:

1.40岁以上有长期吸烟史,有活动后气紧,或咳嗽、咳痰三个月以上的人。

2。经常油烟暴露、长期暴露在粉尘环境中,爬楼梯、做家务时比同龄人更容易出现呼吸困难、胸闷、活动能力下降的情况。

3。没到40岁,但常年吸烟或吸二手烟,冬季在空气质量不佳的时候出现慢性咳嗽、咳白痰、胸闷气短的症状。

如果符合以上的情况,最好做一个常规的肺功能检查,以明确是否患上了慢阻肺,以便及时治疗。

长期慢性咳嗽咳痰、逐年进行性加重的气短或呼吸困难是慢阻肺的标志性症状。此外,可能还会出现疲乏、消瘦、焦虑、体重下降、食欲减退等其他非典型症状。

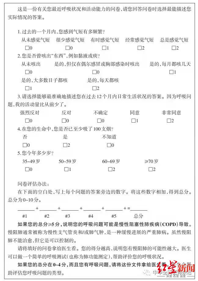
还有一个简单的问卷,可以帮助测试有没有可能得了慢阻肺。

把五道题的得分相加,如果≥5分,那有可能得了慢阻肺,赶紧去呼吸专科门诊就诊,接受肺功能等检查。

如果得分在2~4分,那你也得慢阻肺的风险也比较高,建议到医院定期就诊检查,做到早发现,早诊断,早治疗。

别怕,慢阻肺可防可治

尽管慢阻肺有高发病率、高患病率、高致残率、高病死率、高经济负担率等“五高”特征,但慢阻肺并非“绝症”,而是可防可治。

对于慢阻肺患者,戒烟(包括避免二手烟)是最有效、最重要的治疗措施,在疾病的任何阶段开始戒烟,都有利于防止病情发展。

同时,要坚持规范性的药物治疗。特别需要强调的是,如果治疗不规范,咳嗽咳痰会越来越严重,走路会越来越累,也更容易出现急性加重,甚至死亡率也会增加。

另外,提高免疫力、适度锻炼、康复训练,以及定期复查、随访,都有利于慢阻肺患者的治疗和康复。

如何预防慢阻肺呢?

戒烟,避免吸入二手烟。

减少有害气体和有害颗粒吸入。

生活起居室要注意勤通风换气,保持空气清新和清洁卫生。

遵照医生建议,定期接种流感疫苗。

适当进食易消化的高营养食物。

加强肺功能锻炼。

坚持适度体育锻炼。

红星新闻记者 于遵素 实习生 杨雪姣

 

加载中...