新浪新闻

昆明地铁5号线列车首次亮相!这个东西不能带上地铁了!

春城晚报

关注

原标题:昆明地铁5号线列车首次亮相!这个东西不能带上地铁了!

3月16日,随着一声嘹亮的鸣笛,一辆绿白相间的地铁列车缓缓驶出,标志着昆明地铁5号线首列车在昆明中车轨道交通装备有限公司(以下简称“昆明中车”)下线。这是昆明首款从试制到批量生产完全“昆明造”的轨道交通车辆。

外观

富有鲜明的昆明特色

据昆明地铁5号线车辆总体设计师陈正介绍:列车采用B型车,6节编组,最高运行速度80km/h,最大载客量2094人,不仅富有鲜明的昆明特色,而且具有节能环保、安全可靠、体验舒适等特点。

昆明地铁5号线列车首次亮相!这个东西不能带上地铁了!

外观设计

车身延续昆明地铁的整体规划,主题色为绿色,内装以飞舞的蝴蝶和生长的叶片为设计灵感,清爽柔和,富有现代气息,整体设计彰显着昆明“春融万物、和谐发展、敢为人先、追求卓越”的城市精神。

节能环保

列车首次采用钛酸锂蓄电池作为辅助电源。该蓄电池具有免维护、环境友好、体积小、能量密度高的特点,可满足列车2公里的应急牵引,又可使列车在无电网的场段区域实现“零排放”移动。

安全可靠

列车配置高可靠性网络控制系统,具有自动驾驶和人工驾驶模式,提高车辆运行的安全稳定。

体验舒适

列车采用大量复合材料,增强了吸音隔热、减震降噪、防腐防潮的性能,提升乘坐体验。同时,客室车门上方设置37寸LCD动态地图显示屏,清晰呈现站点名称、行车进程、开门方向等信息,方便乘客便捷出行。

线路

串联多个旅游景区

昆明地铁5号线全长29.96公里,计划设站22座,贯穿盘龙区、五华区、西山区、滇池度假区和官渡区,途径世博园片区、圆通公园片区、会展中心片区,串联起世博园、圆通山、翠湖、滇池等昆明极具代表性的旅游景区。

5号线开通后,可与已开通运营的1、2号线首期、3号线、4号线换乘,对于拓展城市规模,提升城市品质,推动旅游业发展,拉动沿线周边经济,助力昆明社会经济发展具有十分重要的意义。

生产

昆明地铁昆明造

昆明地铁5号线列车是首款完全在昆明本地试制、生产的轨道交通车辆。面对全球疫情的严峻情况,昆明中车依托母公司中车株洲电力机车有限公司先进的技术方案和创新的项目管理,在昆明轨道交通集团和中铁第四勘察设计院的支持下,组建精干团队,集中优质资源,全力开展列车的试制与生产。

昆明中车是云南唯一具有轨道交通装备整车制造、维护、保养能力的企业,经过10余年的发展,不仅实现了“昆明地铁昆明造”,还具备年产200辆轨道交通车辆的新造、架修能力,通过打造轨道交通装备全寿命周期服务,为昆明地铁的安全运行提供全方位保障。

目前,昆明中车正致力于文山有轨电车等新型轨道交通装备的生产与应用,依托现有技术优势和产业基础,积极拓展轨道交通产业链,着力打造云南轨道交通装备产业集群,推进云南先进制造高质量发展,向世界展示“云南制造”的崭新形象。

新闻多看点

开始检查了!

2万毫安以上的充电宝

禁上昆明地铁

“您好,刚才安检时发现您携带了充电宝,我们需要检查一下是否符合规定……”3月16日,记者在搭乘地铁时发现,站内的安检人员正在严查乘客们携带的充电宝,并提醒乘客仔细查看充电宝上注明的容量。

“如果未明确表示相关信息,请您自主遗弃。”根据安检处张贴的《限制携带物品目录》内容:个人随身携带充电宝不得超过2个,且单个容量不得超过20000mAh。安检人员介绍,为保障市民出行安全,昆明地铁正开始严查,如发现市民进站携带不符合规定的充电宝,将劝其另择交通工具或把违规充电宝投入安检处设置的自弃物箱。

随后,记者从昆明地铁运营公司了解到,地铁安检是按照昆明市公安局《关于公布昆明市城市轨道交通禁止携带和限制携带物品目录的通告》要求来开展的。《目录》自2019年6月15日起发布实施,目录中提出,充电宝须随身携带,累计不得超过2个(含),且单个容量不超过2万毫安(含),违规者将由公安机关依法处理。

提醒各位市民,地铁安检限带高容量充电宝,主要是为保障乘客们的生命安全。

目前市面上的充电宝质量良莠不齐,可能存在自燃、爆炸等危险,地铁站这样人口密度高的场所,一旦发生危险后果不堪设想这也是昆明地铁严查充电宝的原因。请大家自查所购买的充电宝,避免引起不便,耽误出行。

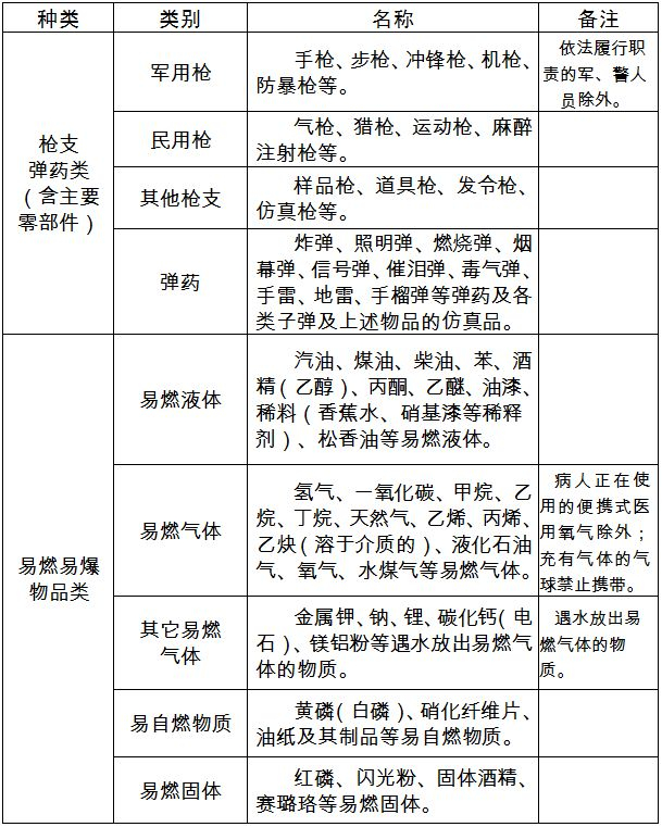
附:昆明市城市轨道交通禁止携带和限制携带物品目录

禁止携带物品目录

↓↓↓

限制携带物品目录

↓↓↓

来源:春城晚报-开屏新闻记者张勇、龙宇丹 摄影报道,部分来源掌上春城

加载中...