新浪新闻

3月1日起,南宁地铁“禁限携带物品”有变化!

南宁晚报

关注

原标题:3月1日起,南宁地铁“禁限携带物品”有变化!

南宁地铁上什么东西不能带

你都清楚吗?

现在可携带的物品有变化

赶紧一起来看看!

👇

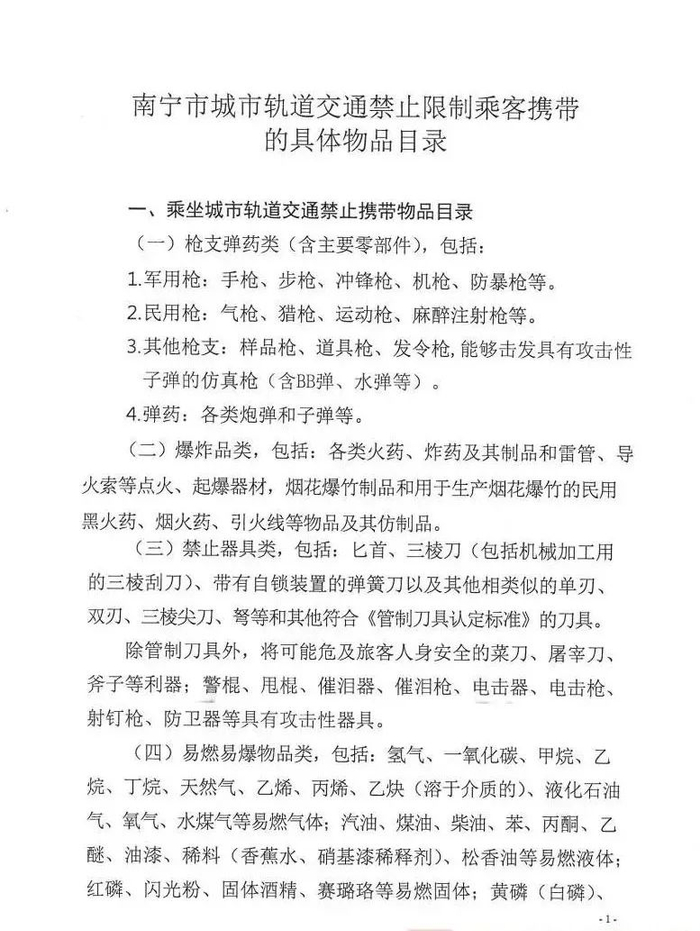
2月27日,记者从南宁轨道交通集团获悉,南宁市公安局会同南宁市交通运输局对《南宁市城市轨道交通禁止限制乘客携带的具体物品目录(试行)》进行了修订,将于2021年3月1日起实施。

据悉,新版“禁限携带物品目录”较旧版主要做了两大项内容修订:

一是禁止携带物品目录中对仿真枪支、具备攻击性器具和易燃易爆物品类进行了调整。

比如能够击发具有攻击性子弹的仿真枪(含BB弹、水弹等),具有攻击性的甩棍等器具被列为禁止携带物品。

二是限制携带物品目录中对民用生活和生产类的刀具、锂电池、白酒、香水等物品的管控标准进行了细化和优化。

比如:水果刀、工艺刀、工具刀等(含刀片),仅限携带刀刃部分在10厘米以下(含10厘米)的刀品(须包装完好或经刀刃内藏、包缠紧密的防护、登记措施);

香水、摩丝、发胶、染发剂、冷烫精、指甲油、光亮剂、空气清洗剂等单品限带数量从原来的不超过120毫升调整为不超过700毫升;

酒精不超过100毫升。

此外,在旧版中被列为“限制携带物品”的锂电池已取消。

南宁地铁工作人员提醒,市民携带限制物品乘坐地铁时,还请注意相关规定,配合地铁安检工作。

来源:南宁晚报·南宁宝客户端 记者 廖欣

编辑:孙玥    

责编:李璐        编审:张艳华

版权归原作者所有,如有侵权请联系删除

加载中...