新浪新闻

货拉拉事件追踪:司机准入标准不严,有中介称这样可“零培训上岗”

中新经纬

关注

原标题:货拉拉事件追踪:司机准入标准不严,有中介称这样可“零培训上岗”

有中介透露,“货拉拉可以通过内部渠道注册账号,不仅新司机可以注册,有污点、上过黑名单、被封号的通通可以注册。内部注册的好处是不用培训、不用贴车贴、不限制接单数。”

文 | 常涛 付玉梅

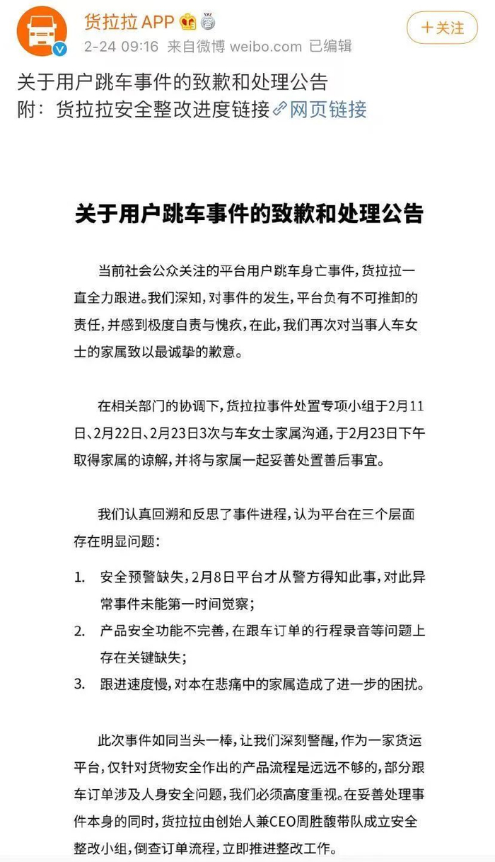
2月24日,货拉拉官方微博就长沙女孩搬家途中跳车身亡事件发布致歉和处理公告,承认具有不可推卸的责任,并称将“严格司机准入制度”等整改措施。

中新经纬(微信号:jwview)调查发现,货拉拉疑似在司机准入方面存在漏洞。有中介称,对货拉拉司机可提供“内部渠道快速注册账号”的服务,“被封号的可以注册”,且“不用培训”。有司机证实了中介的说法,但货拉拉客服对此予以否认。

货拉拉黑产活跃:内部渠道注册账号,不用培训

24日,中新经纬记者采访发现,有中介称可针对货拉拉司机提供“内部渠道注册账号”服务,甚至司机账号被封,他们也能帮忙解决。

 

据了解,正常情况下,在货拉拉App司机版注册后,就会有平台客服联系,之后在线下会对司机进行半天左右的培训,内容包括学习如何使用软件、如何接单等。此外,司机还要交300元加盟费和1000元押金。不过,也有媒体报道称,所谓培训其实就是去办理入职手续和交钱,部分司机的培训时间远不足半天,并称之后平台就不管了。

中介陈明(化名)透露,“货拉拉可以通过内部渠道注册账号,不仅新司机可以注册,有污点、上过黑名单、被封号的通通可以注册。内部注册的好处是不用培训、不用贴车贴、不限制接单数。”

对于收费,陈明介绍,“正常情况没上过黑名单,可以自己去注册货拉拉,但想节约点时间和平台押金的话,找我们就是400元。如果是有黑名单记录注册不了,那就要修改资料,收费也会贵一点,要800元。”

陈明发来的资料显示,要完成内部渠道注册,用户只需提供身份证和驾驶证照片。当中新经纬记者问及近日风波是否会影响操作时,陈明回复称:“不影响,(内部注册)一般用不了两个小时就可完成。”

那么,中介口中的货拉拉这种内部注册渠道是否存在呢?一位货拉拉司机证实称,“之前确实有(内部注册的)口子”。

货拉拉司机刘超(化名)曾因线下交易被平台永久封号,后在某中介“帮助”下,重新注册了新账号。“新账号还是自己的名字,身份信息也是自己的,用了几个月了,提现、接到一点事儿没有。”刘超称,不清楚中介是不是通过内部渠道给自己注册的新号。“他们(中介)的方法多得很,你看我被封号了,不是还能正常接单。”

针对上述中介说法,货拉拉客服24日向中新经纬记者回应称,货拉拉平台从来没有所谓内部注册渠道。司机入驻平台都统一需要经过严格资料审核并且培训的,此外没有其他渠道。“注册司机需要五证齐全,身份证、驾驶证、行驶证、从业资格证、道路运输许可证,在App注册个人信息后,后续加入培训等内容会有城市当地工作人员联系。”该客服人员表示。

刷分服务帮助司机抢到更多单

中新经纬此前曾报道,货拉拉背后黑产活跃。一些卖家称可提供针对货拉拉平台刷分服务,“300元能刷到满分”,并有外挂出售,以“帮助”司机抢到更多单。这样一来,有不合规行为的司机,可以不受平台规则制约,在中介“帮助”下正常接单。

据货拉拉司机邢师傅介绍,货拉拉评价司机共有四项指标,分别是行为分、拒单率、准点率和评分。其中拒单率和准点率是两项硬指标,根据订单完成过程中实际情况生成;行为分和评分与用户对司机的评价有关系,满分分别为12分、5分。

上述四项指标中,行为分、准点率和评分将直接影响司机抢单成功率,邢师傅说,“基本上评分低于4.5分就抢不到啥单”,所以司机尤其是低分司机对提高分数有很大需求。

卖家陈卜(化名)称他可以提供货拉拉刷分服务。“别管你现在是多少分,300块钱可以刷满,就是拒单率刷到0,准点率刷到100%,评分刷到5分。”陈卜向中新经纬记者承诺,他们是人工刷单加机器辅助,没有封号的危险。“人工刷单,刷的单都是真实跑的,没有封号危险,一晚上就可以完成”。

另一位卖家甄超(化名)表示,他做货拉拉“业务”已经好几年了,自诩“可以说是这个圈里最懂的,资源最多的。”甄超表示,他们也是人工刷单,只需要用户的账号和密码即可,“今天刷明天就好”。甄超还表示,刷不同的分数,要价也不一样。“那些不问分数,上来就开价的也多是骗子。”

随后,中新经纬记者向其提供了一张显示评分4.7分、行为分10分以及准点率90%的截图,甄超说,这三项刷到满分需要320元。“以我这么多年经验,刷分一般情况下不会被封号,有时候可能会被封2、3天。因为刷分是违规操作,所以有一定风险。但短期封号不会影响上述三项指标。”

除了刷分,邢师傅还透露,有些司机分数过低,不容易抢到单,在一些“老司机”的介绍下,打起了装抢单外挂或辅助的主意,“比起刷分来更简单粗暴”。

卖家nara称,他出售的货拉拉“抢单神器”,功能十分强大。“全自动抢单,可以做到毫秒级,并且还可以设置订单金额、区域、距离、车型等,安装在手机上以后买激活码就可以了,一个季度只需要450元。”

甄超提供了一种更加“高科技”的抢单外挂。“我们和市场上绝大多数卖家都不一样,我们卖的是‘软件+手机’抢单一体机,手机是定制的,不是什么手机都可以安装这个软件。有两种,全新5G版2450元一套,二手4G版1300元。”对于是否每月要买激活码,甄超表述有些含糊,“这个我说不准,如果需要买激活码的每月也就100多块钱。”

货拉拉客服彼时否认了上述说法的存在。货拉拉客服称,货拉拉坚决抵制使用外挂、假单、刷单、私下交易等违规操作。如果用户遇到以上问题,可以在平台上传相关凭证,进行反馈。

 

货拉拉致歉并提出7项整改动作

24日上午,货拉拉发布《关于用户跳车事件的致歉和处理公告》,其中提到“对事件的发生,平台负有不可推卸的责任”,并称平台在三个层面存在明显问题,一是安全预警缺失,2月8日才从警方得知此事,对此异常事件未能第一时间察觉;二是产品安全功能不完善,在跟车订单的行程录音等问题上存在关键缺失;三是跟进速度慢,对本在悲痛中的家属造成了进一步困扰。

就此,货拉拉提出了7项整改动作,包括在3月7日完成警情专属沟通渠道建立、上线强制全程录音功能、试运营车内车外货厢全程监控、针对逾期未完成订单上线预警系统、在跟车订单场景中加入位置保护功能、严格司机准入制度等。

此外,货拉拉就上述7项整改措施公示了相应负责人,同时开设邮箱收集安全整改建议。

近日,湖南长沙23岁女孩通过货拉拉搬家,却在跟车途中跳车身亡一事引起社会高度关注。其中司机在行驶过程中3次偏航、女孩跳窗6分钟前还在工作群里发消息等细节受到热议。为何女孩在6分钟后突然跳窗?平台如何行使安全管理?由于缺乏车内行程录音等关键证据,货拉拉受到舆论强烈质疑。

21日晚货拉拉曾发布事件说明称,2月6日当事司机在乘客跳车后立即联系了120急救中心将其送往医院救治。2月8日货拉拉成立了专项小组积极负责此事,9日于家属取得联系,11日与家属首次见面沟通善后事宜但未能达成一致。

卖家可提供内部开号服务为受访者供图

责任编辑:武晓东 SN241

加载中...